电脑桌面
添加小米粒文库到电脑桌面
安装后可以在桌面快捷访问

一气体类危险化学品泄漏事故现场处置基本程序VIP免费

一气体类危险化学品泄漏事故现场处置基本程序_第1页
1/3
一气体类危险化学品泄漏事故现场处置基本程序_第2页
2/3
一气体类危险化学品泄漏事故现场处置基本程序_第3页
3/3
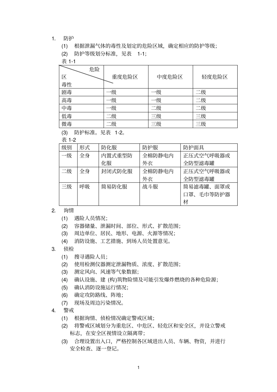
11.防护(1)根据泄漏气体的毒性及划定的危险区域,确定相应的防护等级;(2)防护等级划分标准,见表1-1;表1-1危险区毒性重度危险区中度危险区轻度危险区剧毒一级一级二级高毒一级一级二级中毒一级二级二级低毒二级三级三级微毒二级三级三级(3)防护标准。见表1-2。表1-2级别形式防化服防护服防护面具一级全身内置式重型防化服全棉防静电内外衣正压式空气呼吸器或全防型滤毒罐二级全身封闭式防化服全棉防静电内外衣正压式空气呼吸器或全防型滤毒罐三级呼吸简易防化服战斗服简易滤毒罐、面罩或口罩、毛巾等防护器材2.询情(1)遇险人员情况;(2)容器储量、泄漏时间、部位、形式、扩散范围;(3)周边单位、居民、地形、电源、火源等情况;(4)消防设施、工艺措施、到场人员处置意见。3.侦检(1)搜寻遇险人员;(2)使用检测仪器测定泄漏物质、浓度、扩散范围;(3)测定风向、风速等气象数据;(4)确认设施、建(构)筑物险情及可能引发爆炸燃烧的各种危险源;(5)确认消防设施运行情况;(6)确定攻防路线、阵地;(7)现场及周边污染情况。4.警戒(1)根据询情、侦检情况确定警戒区域;(2)将警戒区域划分为重危区、中危区、轻危区和安全区,并设立警戒标志,在安全区视情设立隔离带;(3)合理设置出入口,严格控制各区域进出人员、车辆、物资,并进行安全检查、逐一登记。25.救生(1)组成救生小组,携带救生器材迅速进入危险区域;(2)采取正确的求助方式,将所有遇险人员移至安全区域;(3)对救出人员进行登记、标识和现场急救;(4)将伤情较重者送交医疗急救部门救治。6.控险(1)启用单位喷淋、泡沫、蒸汽等固定、半固定灭火设施;(2)选定水源,铺设水带,设置阵地,有序展开;(3)设置水幕或屏封水枪,稀释、降解泄漏物浓度,或设置蒸汽幕;(4)采用雾状射流形成水幕墙,防止泄漏物向重要目标或危险源扩散。7.堵漏(1)根据现场泄漏情况,研究制定堵漏方案,并严格按照堵漏方案实施;(2)若易燃气体泄漏,所有堵漏行动必须采取防爆措施,确保安全;(3)关闭前置阀门,切断泄漏源;(4)根据泄漏对象,对不溶于水的液化气体,可向罐内适量注水,抬高液位,形成水垫层,缓解险情,配合堵漏;(5)堵漏方法,见表1-3。部位形式方法罐体砂眼螺丝加粘合剂旋进堵漏缝隙使用外封式堵漏袋、电磁式堵漏工具组、粘贴式堵漏密封胶(适用于高压)、潮湿绷带冷凝法或堵漏夹具、金属堵漏锥堵漏孔洞使用各种木楔、堵漏夹具、粘贴式堵漏密封胶(适用于高压)、金属堵漏锥堵漏裂口使用外封式堵漏袋、电磁式堵漏工具组、粘贴式堵漏密封胶(适用于高压)堵漏管道砂眼使用螺丝加粘合剂旋进堵漏缝隙使用外封式堵漏袋、金属封堵套管、电磁式堵漏工具组、潮湿绷带冷凝法或堵漏夹具堵漏孔洞使用各种木楔、堵漏夹具堵漏、粘贴式堵漏密封胶(适用于高压)裂口使用外封式堵漏袋、电磁式堵漏工具组、粘贴式堵漏密封胶(适用于高压)堵漏阀门使用阀门堵漏工具组、注入式堵漏胶、堵漏夹具堵漏法兰使用专用法兰夹具、注入式堵漏胶堵漏8.输转3(1)利用工艺措施倒罐或放空;(2)转移较危险的瓶(罐)。9.救护(1)现场救护①染毒者迅速撤离现场,转移到上风或侧上风方向空气无污染地区;②有条件时应立即进行呼吸道及全身防护,防止继续吸入染毒;③对呼吸、心跳停止者,应立即进行人工呼吸和心脏挤压,采取心肺复苏措施,并给予氧气;④立即脱去被污染者的服装;皮肤污染者,用流动清水或肥皂水彻底冲洗;眼睛污染者,用大量流动清水彻底冲洗。(2)使用特效药物治疗;(3)对症治疗;(4)严重者送医院观察治疗。10.洗消(1)在危险区与安全区交界处设立洗消站;(2)洗消的对象①轻度中毒的人员;②重度中毒人员在送医院治疗之前;③现场医务人员;④消防和其它抢险人员以及群众互救人员;⑤抢救及染毒器具。(3)使用相应的洗消药剂;(4)洗消汗水的排放必须经过环保部门的检测,以防造成次生灾害。11.清理(1)用喷雾水、蒸汽、惰性气体清扫现场内事故罐、管道、低洼、沟渠等处,确保不留残气(液);(2)清点人员、车辆及器材;(3)撤除警戒,做好移交,安全撤离。12.警示(1)进入现场必须正确选择行车路线、停车位置、作战阵地;(2)易燃气体泄漏时①应严格控制危险区域内的...

1、当您付费下载文档后,您只拥有了使用权限,并不意味着购买了版权,文档只能用于自身使用,不得用于其他商业用途(如 [转卖]进行直接盈利或[编辑后售卖]进行间接盈利)。
2、本站所有内容均由合作方或网友上传,本站不对文档的完整性、权威性及其观点立场正确性做任何保证或承诺!文档内容仅供研究参考,付费前请自行鉴别。
3、如文档内容存在违规,或者侵犯商业秘密、侵犯著作权等,请点击“违规举报”。

碎片内容

一气体类危险化学品泄漏事故现场处置基本程序

确认删除?
VIP
微信客服
  • 扫码咨询
会员Q群
  • 会员专属群点击这里加入QQ群
客服邮箱
回到顶部