电脑桌面
添加小米粒文库到电脑桌面
安装后可以在桌面快捷访问

如何在PPT中插入动画视频音频解说VIP专享VIP免费

如何在PPT中插入动画视频音频解说_第1页
1/4
如何在PPT中插入动画视频音频解说_第2页
2/4
如何在PPT中插入动画视频音频解说_第3页
3/4
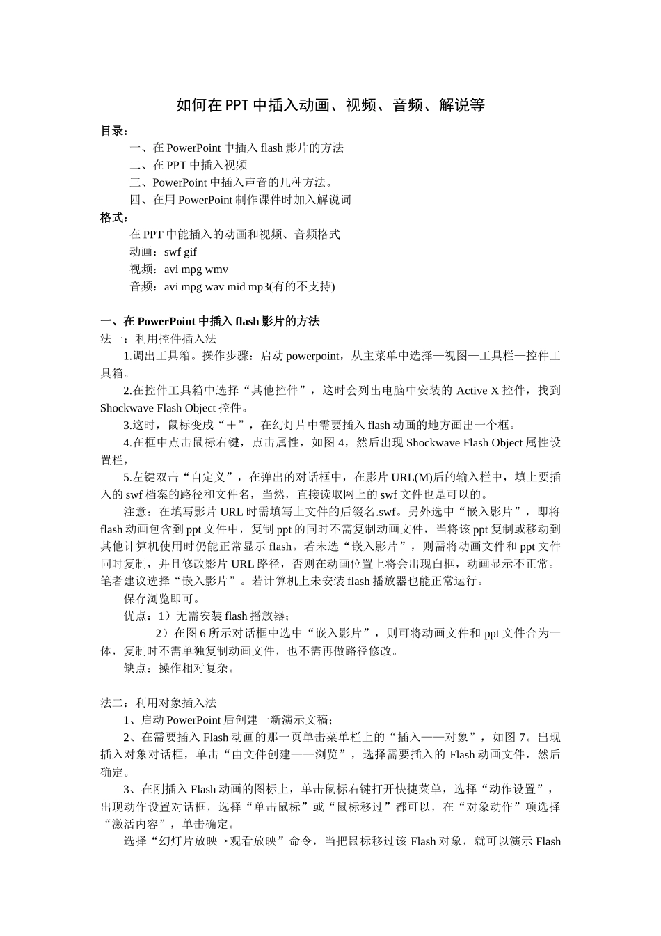
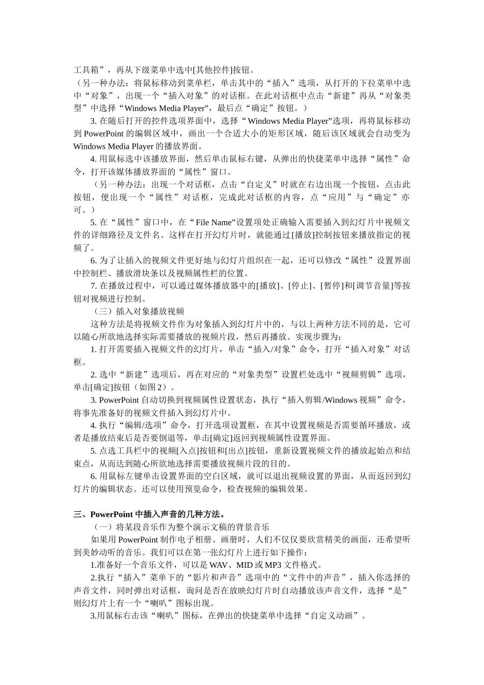
如何在PPT中插入动画、视频、音频、解说等目录:一、在PowerPoint中插入flash影片的方法二、在PPT中插入视频三、PowerPoint中插入声音的几种方法。四、在用PowerPoint制作课件时加入解说词格式:在PPT中能插入的动画和视频、音频格式动画:swfgif视频:avimpgwmv音频:avimpgwavmidmp3(有的不支持)一、在PowerPoint中插入flash影片的方法法一:利用控件插入法1.调出工具箱。操作步骤:启动powerpoint,从主菜单中选择—视图—工具栏—控件工具箱。2.在控件工具箱中选择“其他控件”,这时会列出电脑中安装的ActiveX控件,找到ShockwaveFlashObject控件。3.这时,鼠标变成“+”,在幻灯片中需要插入flash动画的地方画出一个框。4.在框中点击鼠标右键,点击属性,如图4,然后出现ShockwaveFlashObject属性设置栏,5.左键双击“自定义”,在弹出的对话框中,在影片URL(M)后的输入栏中,填上要插入的swf档案的路径和文件名,当然,直接读取网上的swf文件也是可以的。注意:在填写影片URL时需填写上文件的后缀名.swf。另外选中“嵌入影片”,即将flash动画包含到ppt文件中,复制ppt的同时不需复制动画文件,当将该ppt复制或移动到其他计算机使用时仍能正常显示flash。若未选“嵌入影片”,则需将动画文件和ppt文件同时复制,并且修改影片URL路径,否则在动画位置上将会出现白框,动画显示不正常。笔者建议选择“嵌入影片”。若计算机上未安装flash播放器也能正常运行。保存浏览即可。优点:1)无需安装flash播放器;2)在图6所示对话框中选中“嵌入影片”,则可将动画文件和ppt文件合为一体,复制时不需单独复制动画文件,也不需再做路径修改。缺点:操作相对复杂。法二:利用对象插入法1、启动PowerPoint后创建一新演示文稿;2、在需要插入Flash动画的那一页单击菜单栏上的“插入——对象”,如图7。出现插入对象对话框,单击“由文件创建——浏览”,选择需要插入的Flash动画文件,然后确定。3、在刚插入Flash动画的图标上,单击鼠标右键打开快捷菜单,选择“动作设置”,出现动作设置对话框,选择“单击鼠标”或“鼠标移过”都可以,在“对象动作”项选择“激活内容”,单击确定。选择“幻灯片放映→观看放映”命令,当把鼠标移过该Flash对象,就可以演示Flash动画了,且嵌入的Flash动画能保持其功能不变,按钮仍有效.注意:使用该方法插入flash动画的ppt文件在播放时,是启动flash播放软件(AdobeFlashPlayer)来完成动画播放的,所以在计算机上必须有flash播放器才能正常运行。优点:动画文件和ppt文件合为一体,在ppt文件进行移动或复制时,不需同时移动或复制动画文件,也不需要更改路径。缺点:播放时要求计算机里必须安装有flash播放器。法三:利用超链接插入flash动画1.启动PowerPoint后创建一新演示文稿;2.在幻灯片页面上插入一图片或文字用于编辑超链接。在本例中我们插入一个圆。3.鼠标右击“圆”,选中“编辑超链接”,进入超链接编辑窗口,如图11。在编辑窗口输入flash动画文件地址,最后点击确定。4.保存文件。注意:使用超链接插入的动画有3点需要注意:1)动画文件名称或存储位置改变将导致超链接“无法打开指定的文件”。解决方法是,在进行文件复制时,要连同动画文件一起复制,并重新编辑超链接。2)在ppt播放时,点击超链接,将会弹出如下窗口,如图13,通常做法是点击“确定”。3)计算机上要安装有flash播放器才能正常播放动画。优点:操作简单缺点:由于ppt和动画文件是链接关系,所以在ppt文件复制或移动过程中,必须同时复制和移动动画文件,并且更改链接路径。否则,将出现“无法打开指定文件”对话框。另外,在计算机中必须安装flash播放器才能正常播放。二、在PPT中插入视频(一)直接播放视频这种播放方法是将事先准备好的视频文件作为电影文件直接插入到幻灯片中,该方法是最简单、最直观的一种方法,使用这种方法将视频文件插入到幻灯片中后,PowerPoint只提供简单的[暂停]和[继续播放]控制,而没有其他更多的操作按钮供选择。因此这种方法特别适合PowerPoint初学者,以下是具体的操作步骤:1.运行PowerPoint程序,打开需要插入视频文件的幻灯片。2....

1、当您付费下载文档后,您只拥有了使用权限,并不意味着购买了版权,文档只能用于自身使用,不得用于其他商业用途(如 [转卖]进行直接盈利或[编辑后售卖]进行间接盈利)。
2、本站所有内容均由合作方或网友上传,本站不对文档的完整性、权威性及其观点立场正确性做任何保证或承诺!文档内容仅供研究参考,付费前请自行鉴别。
3、如文档内容存在违规,或者侵犯商业秘密、侵犯著作权等,请点击“违规举报”。

碎片内容

如何在PPT中插入动画视频音频解说

您可能关注的文档

确认删除?
VIP
微信客服
  • 扫码咨询
会员Q群
  • 会员专属群点击这里加入QQ群
客服邮箱
回到顶部