电脑桌面
添加小米粒文库到电脑桌面
安装后可以在桌面快捷访问

人教新版数学七年级上册定义集合VIP免费

人教新版数学七年级上册定义集合_第1页
1/7
人教新版数学七年级上册定义集合_第2页
2/7
人教新版数学七年级上册定义集合_第3页
3/7
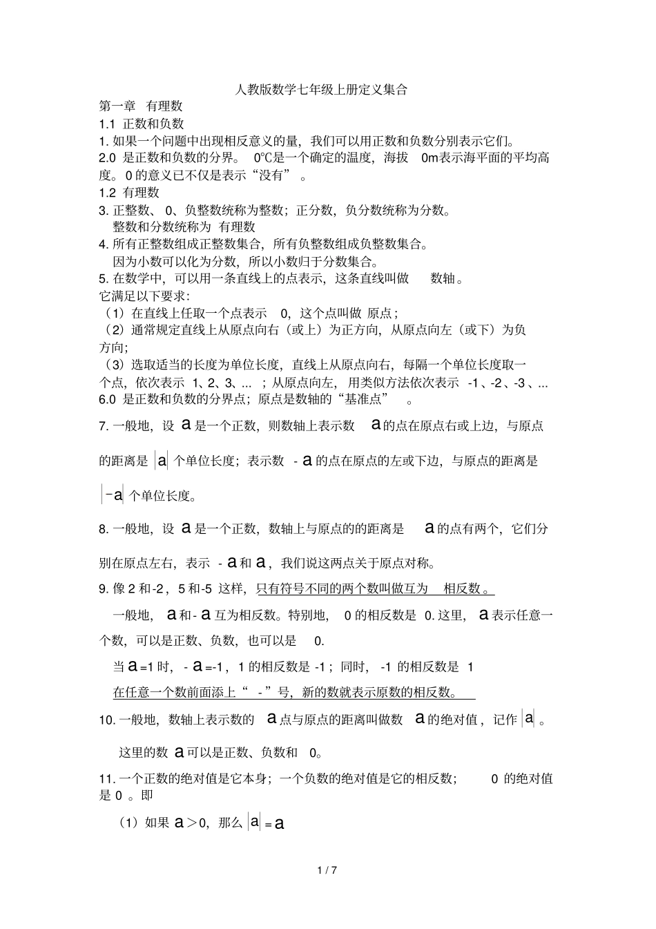
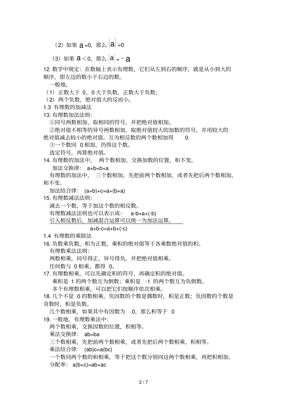
1/7人教版数学七年级上册定义集合第一章有理数1.1正数和负数1.如果一个问题中出现相反意义的量,我们可以用正数和负数分别表示它们。2.0是正数和负数的分界。0℃是一个确定的温度,海拔0m表示海平面的平均高度。0的意义已不仅是表示“没有”。1.2有理数3.正整数、0、负整数统称为整数;正分数,负分数统称为分数。整数和分数统称为有理数4.所有正整数组成正整数集合,所有负整数组成负整数集合。因为小数可以化为分数,所以小数归于分数集合。5.在数学中,可以用一条直线上的点表示,这条直线叫做数轴。它满足以下要求:(1)在直线上任取一个点表示0,这个点叫做原点;(2)通常规定直线上从原点向右(或上)为正方向,从原点向左(或下)为负方向;(3)选取适当的长度为单位长度,直线上从原点向右,每隔一个单位长度取一个点,依次表示1、2、3、...;从原点向左,用类似方法依次表示-1、-2、-3、...6.0是正数和负数的分界点;原点是数轴的“基准点”。7.一般地,设a是一个正数,则数轴上表示数a的点在原点右或上边,与原点的距离是a个单位长度;表示数-a的点在原点的左或下边,与原点的距离是a个单位长度。8.一般地,设a是一个正数,数轴上与原点的的距离是a的点有两个,它们分别在原点左右,表示-a和a,我们说这两点关于原点对称。9.像2和-2,5和-5这样,只有符号不同的两个数叫做互为相反数。一般地,a和-a互为相反数。特别地,0的相反数是0.这里,a表示任意一个数,可以是正数、负数,也可以是0.当a=1时,-a=-1,1的相反数是-1;同时,-1的相反数是1在任意一个数前面添上“-”号,新的数就表示原数的相反数。10.一般地,数轴上表示数的a点与原点的距离叫做数a的绝对值,记作a。这里的数a可以是正数、负数和0。11.一个正数的绝对值是它本身;一个负数的绝对值是它的相反数;0的绝对值是0。即(1)如果a>0,那么a=a2/7(2)如果a=0,那么a=0(3)如果a<0,那么a=a12.数学中规定:在数轴上表示有理数,它们从左到右的顺序,就是从小到大的顺序,即左边的数小于右边的数。一般地,(1)正数大于0,0大于负数,正数大于负数;(2)两个负数,绝对值大的反而小。1.3有理数的加减法13.有理数加法法则:①同号两数相加,取相同的符号,并把绝对值相加。②绝对值不相等的异号两数相加,取绝对值较大的加数的符号,并用较大的绝对值减去较小的绝对值。互为相反数的两个数相加得0.③一个数同0相加,仍得这个数。选定符号,再算绝对值。14.有理数的加法中,两个数相加,交换加数的位置,和不变。加法交换律:a+b=b+a有理数的加法中,三个数相加,先把前两个数相加,或者先把后两个数相加,和不变。加法结合律:(a+b)+c=a+(b+a)15.有理数减法法则:减去一个数,等于加这个数的相反数。有理数减法法则也可以表示成:a-b=a+(-b)引入相反数后,加减混合运算可以统一为加法运算。a+b-c=a+b+(-c)1.4有理数的乘除法16.负数乘负数,积为正数,乘积的绝对值等于各乘数绝对值的积。有理数乘法法则:两数相乘,同号得正,异号得负,并把绝对值相乘。任何数与0相乘,都得0。17.有理数相乘,可以先确定积的符号,再确定积的绝对值。乘积是1的两个数互为倒数;乘积是-1的两个数互为负倒数。多个有理数相乘,可以把它们按顺序依次相乘。18.几个不是0的数相乘,负因数的个数是偶数时,积是正数;负因数的个数是奇数时,积是负数。几个数相乘,如果其中有因数为0,那么积等于019.一般地,有理数乘法中:两个数相乘,交换因数的位置,积相等。乘法交换律:ab=ba三个数相乘,先把前两个数相乘,或者先把后两个数相乘,积相等。乘法结合律:(ab)c=a(bc)一个数同两个数的和相乘,等于把这个数分别同这两个数相乘,再把积相加。分配率:a(b+c)=ab+ac3/720.a×b也可以写为a·b或ab。当用字母表示乘数时,“×”号可以写为“·”或省略。21.有理数除法法则:除以一个不等于0的数,等于乘这个数的倒数。a÷b=a·1b(b≠0)两数相除,同号得正,异号得负,并把绝对值相除。0除以任何一个不等于0的数,都得0有理数的乘除混合运算往往先将除法化成乘法,然后确定积的符号,最后求出结果。分数可以理解为分子除以分母...

1、当您付费下载文档后,您只拥有了使用权限,并不意味着购买了版权,文档只能用于自身使用,不得用于其他商业用途(如 [转卖]进行直接盈利或[编辑后售卖]进行间接盈利)。
2、本站所有内容均由合作方或网友上传,本站不对文档的完整性、权威性及其观点立场正确性做任何保证或承诺!文档内容仅供研究参考,付费前请自行鉴别。
3、如文档内容存在违规,或者侵犯商业秘密、侵犯著作权等,请点击“违规举报”。

碎片内容

人教新版数学七年级上册定义集合

您可能关注的文档

确认删除?
VIP
微信客服
  • 扫码咨询
会员Q群
  • 会员专属群点击这里加入QQ群
客服邮箱
回到顶部