电脑桌面
添加小米粒文库到电脑桌面
安装后可以在桌面快捷访问

我国重型机械用减速机的现状和存在的问题VIP免费

我国重型机械用减速机的现状和存在的问题_第1页
1/4
我国重型机械用减速机的现状和存在的问题_第2页
2/4
我国重型机械用减速机的现状和存在的问题_第3页
3/4
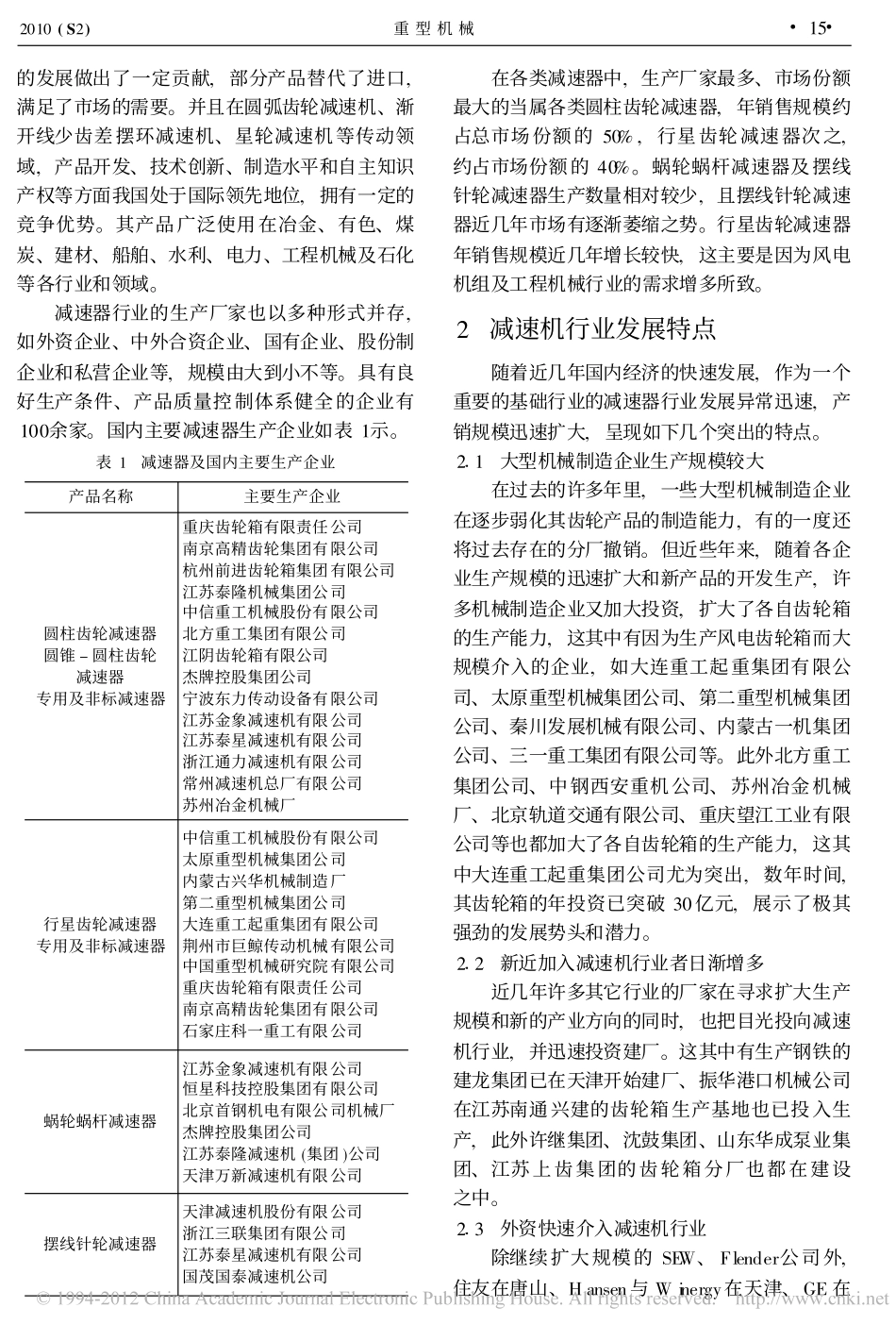
收稿日期:2010-09-15;修订日期:2010-09-25作者简介:孟春(1978-),女,中国重型机械研究院有限公司工程师。我国重型机械用减速机的现状和存在的问题孟�春1,赵玉良1,尹文杰2(1.中国重型机械研究院有限公司,陕西�西安�710032;2.陕西汽车集团有限公司,陕西�西安�710200)摘�要:减速机行业是我国通用零部件行业的一个组成部分,其产品主要为主机配套,广泛应用在国民经济建设及国防工业各个领域。本文从近年来减速机行业现状、市场情况、行业热点及技术进步等方面论述了目前我国减速机行业的发展、特点及存在的问题。关键词:减速机;发展特点;技术进步中图分类号:TF30���文献标识码:A���文章编号:1001-196X(2010)S2-0014-04CurrentsituationandexistentproblemsofspeedreducerusedforheavymachineryinChinaMENGChun1,ZHAOYu-lang1,YINWen-jie2(1.ChinaNationalHeavyMachineryResearchInstituteCo.,Ltd.,Xi�an710032,China;2.ShaanxiAutomobileCroupCo.,Ltd.,Xi�an710200,China)Abstract:ThespeedreducerindustryisanintegralpartofgenericpartsindustryinChina.Theproducts,mainlyservingforthemaster,arewidelyusedinthefieldsofnationaleconomyanddefenseindustry.Thispa-perintroducedthedevelopment,characteristicsandexistingproblemsofthepresentspeedreducerindustryfromtheaspectsoftheindustrystatus,marketsituation,industryhotspotandtechnology,etcinrecentyears.Keywords:speedreducer;developmentcharacteristics;technicalprogress1�减速机行业概况减速机是一种动力传递机构,使用它的目的是降低转速,增加转矩。它的种类繁多,型号各异,不同种类有不同的用途。重型机械用减速器涉及的产品包括了各类齿轮减速器、行星齿轮减速器、蜗轮蜗杆减速器及摆线针轮减速器,也包括了各种专用传动装置,如增、减速装置、调速或变速装置、以及包括柔性传动装置在内的各类复合传动装置等。每一种类型的减速器依据其结构特征或加工工艺不同,又可分为许多类别,如齿轮减速器可分为圆柱齿轮减速器、圆锥齿轮减速器及圆锥-圆柱齿轮减速器等。蜗轮蜗杆减速器主要依据蜗杆副的类别进行分类,目前我国主要生产锥面包络圆柱蜗杆减速器、圆弧圆柱蜗杆减速器及平面二次包络环面蜗杆减速器。行星齿轮减速器依其结构特征可分为ZK-H型行星齿轮减速器、混合少齿差行星齿轮减速器、一般少齿差行星齿轮减速器及封闭式差动行星齿轮减速器等。经过40多年的发展,减速机行业已初步形成了科研、开发、设计、制造、服务等比较完整的制造业体系,在我国装备制造业中占有一定的地位和份额。自改革开放以来,通过引进先进的加工设备,新技术消化吸收,自主设计开发和技术攻关、技术改造等,使减速机行业得到飞速发展,从而使产品的技术水平、制造水平和生产能力得到极大的提高。为国家重点工程和国民经济�14�重型机械������������������2010(S2)的发展做出了一定贡献,部分产品替代了进口,满足了市场的需要。并且在圆弧齿轮减速机、渐开线少齿差摆环减速机、星轮减速机等传动领域,产品开发、技术创新、制造水平和自主知识产权等方面我国处于国际领先地位,拥有一定的竞争优势。其产品广泛使用在冶金、有色、煤炭、建材、船舶、水利、电力、工程机械及石化等各行业和领域。减速器行业的生产厂家也以多种形式并存,如外资企业、中外合资企业、国有企业、股份制企业和私营企业等,规模由大到小不等。具有良好生产条件、产品质量控制体系健全的企业有100余家。国内主要减速器生产企业如表1示。表1�减速器及国内主要生产企业产品名称主要生产企业圆柱齿轮减速器圆锥-圆柱齿轮减速器专用及非标减速器重庆齿轮箱有限责任公司南京高精齿轮集团有限公司杭州前进齿轮箱集团有限公司江苏泰隆机械集团公司中信重工机械股份有限公司北方重工集团有限公司江阴齿轮箱有限公司杰牌控股集团公司宁波东力传动设备有限公司江苏金象减速机有限公司江苏泰星减速机有限公司浙江通力减速机有限公司常州减速机总厂有限公司苏州冶金机械厂行星齿轮减速器专用及非标减速器中信重工机械股份有限公司太原重型机械集团公司内...

1、当您付费下载文档后,您只拥有了使用权限,并不意味着购买了版权,文档只能用于自身使用,不得用于其他商业用途(如 [转卖]进行直接盈利或[编辑后售卖]进行间接盈利)。
2、本站所有内容均由合作方或网友上传,本站不对文档的完整性、权威性及其观点立场正确性做任何保证或承诺!文档内容仅供研究参考,付费前请自行鉴别。
3、如文档内容存在违规,或者侵犯商业秘密、侵犯著作权等,请点击“违规举报”。

碎片内容

我国重型机械用减速机的现状和存在的问题

您可能关注的文档

海纳百川+ 关注
实名认证
内容提供者

热爱教学事业,对互联网知识分享很感兴趣

确认删除?
VIP
微信客服
  • 扫码咨询
会员Q群
  • 会员专属群点击这里加入QQ群
客服邮箱
回到顶部