电脑桌面
添加小米粒文库到电脑桌面
安装后可以在桌面快捷访问

水稳砂砾石配比说明VIP免费

水稳砂砾石配比说明_第1页
1/3
水稳砂砾石配比说明_第2页
2/3
水稳砂砾石配比说明_第3页
3/3
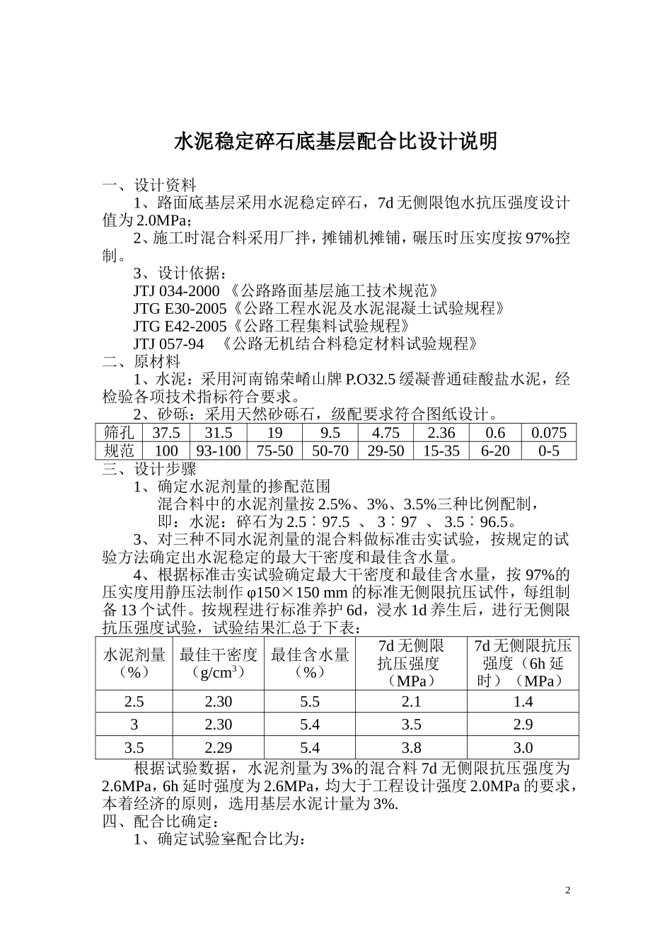
三门峡至淅川高速公路灵宝至卢氏段TJ06合同段(YK39+515~K44+400)基层配合比报告吉林省华一公路建设集团有限责任公司三淅高速公路灵宝至卢氏段项目经理部2011年10月15日1水泥稳定碎石底基层配合比设计说明一、设计资料1、路面底基层采用水泥稳定碎石,7d无侧限饱水抗压强度设计值为2.0MPa;2、施工时混合料采用厂拌,摊铺机摊铺,碾压时压实度按97%控制。3、设计依据:JTJ034-2000《公路路面基层施工技术规范》JTGE30-2005《公路工程水泥及水泥混凝土试验规程》JTGE42-2005《公路工程集料试验规程》JTJ057-94《公路无机结合料稳定材料试验规程》二、原材料1、水泥:采用河南锦荣崤山牌P.O32.5缓凝普通硅酸盐水泥,经检验各项技术指标符合要求。2、砂砾:采用天然砂砾石,级配要求符合图纸设计。筛孔37.531.5199.54.752.360.60.075规范10093-10075-5050-7029-5015-356-200-5三、设计步骤1、确定水泥剂量的掺配范围混合料中的水泥剂量按2.5%、3%、3.5%三种比例配制,即:水泥:碎石为2.5︰97.5、3︰97、3.5︰96.5。3、对三种不同水泥剂量的混合料做标准击实试验,按规定的试验方法确定出水泥稳定的最大干密度和最佳含水量。4、根据标准击实试验确定最大干密度和最佳含水量,按97%的压实度用静压法制作φ150×150mm的标准无侧限抗压试件,每组制备13个试件。按规程进行标准养护6d,浸水1d养生后,进行无侧限抗压强度试验,试验结果汇总于下表:水泥剂量(%)最佳干密度(g/cm3)最佳含水量(%)7d无侧限抗压强度(MPa)7d无侧限抗压强度(6h延时)(MPa)2.52.305.52.11.432.305.43.52.93.52.295.43.83.0根据试验数据,水泥剂量为3%的混合料7d无侧限抗压强度为2.6MPa,6h延时强度为2.6MPa,均大于工程设计强度2.0MPa的要求,本着经济的原则,选用基层水泥计量为3%.四、配合比确定:1、确定试验室配合比为:2水泥︰碎石=3︰97,混合料的最佳含水量为5.4%,最大干密度为2.30g/cm3,施工时压实度为97%。2、确定生产配合比根据规范要求,对集中厂拌法,水泥剂量要增加0.5%,对粗粒土,混合料的含水量要较最佳含水量在0.5%~1.0%,所以以经调整后得到的现场配合比为:水泥︰碎石=3.5︰96.5,混合料含水量5.4%,最大干密度为2.30g/cm3,施工时压实度为97%。二零一一年十月3

1、当您付费下载文档后,您只拥有了使用权限,并不意味着购买了版权,文档只能用于自身使用,不得用于其他商业用途(如 [转卖]进行直接盈利或[编辑后售卖]进行间接盈利)。
2、本站所有内容均由合作方或网友上传,本站不对文档的完整性、权威性及其观点立场正确性做任何保证或承诺!文档内容仅供研究参考,付费前请自行鉴别。
3、如文档内容存在违规,或者侵犯商业秘密、侵犯著作权等,请点击“违规举报”。

碎片内容

水稳砂砾石配比说明

墨香书阁+ 关注
实名认证
内容提供者

热爱教学事业,对互联网知识分享很感兴趣

确认删除?
VIP
微信客服
  • 扫码咨询
会员Q群
  • 会员专属群点击这里加入QQ群
客服邮箱
回到顶部