电脑桌面
添加小米粒文库到电脑桌面
安装后可以在桌面快捷访问

现浇钢筋混凝土单向板肋形楼盖设计VIP免费

现浇钢筋混凝土单向板肋形楼盖设计_第1页
1/5
现浇钢筋混凝土单向板肋形楼盖设计_第2页
2/5
现浇钢筋混凝土单向板肋形楼盖设计_第3页
3/5
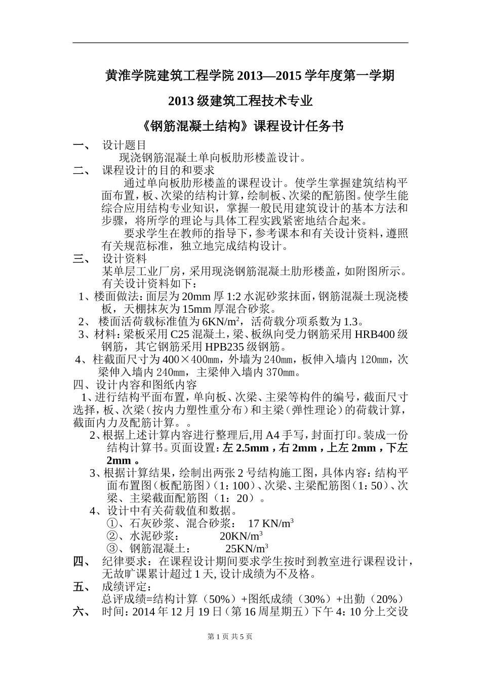
黄淮学院建筑工程学院2013—2015学年度第一学期2013级建筑工程技术专业《钢筋混凝土结构》课程设计任务书一、设计题目现浇钢筋混凝土单向板肋形楼盖设计。二、课程设计的目的和要求通过单向板肋形楼盖的课程设计。使学生掌握建筑结构平面布置,板、次梁的结构计算,绘制板、次梁的配筋图。使学生能综合应用结构专业知识,掌握一般民用建筑设计的基本方法和步骤,将所学的理论与具体工程实践紧密地结合起来。要求学生在教师的指导下,参考课本和有关设计资料,遵照有关规范标准,独立地完成结构设计。三、设计资料某单层工业厂房,采用现浇钢筋混凝土肋形楼盖,如附图所示。有关设计资料如下:1、楼面做法:面层为20mm厚1:2水泥砂浆抹面,钢筋混凝土现浇楼板,天棚抹灰为15mm厚混合砂浆。2、楼面活荷载标准值为6KN/m2,活荷载分项系数为1.3。3、材料:梁板采用C25混凝土,梁、板纵向受力钢筋采用HRB400级钢筋,其它钢筋采用HPB235级钢筋。4、柱截面尺寸为400×400mm,外墙为240mm,板伸入墙内120mm,次梁伸入墙内240mm,主梁伸入墙内370mm。四、设计内容和图纸内容1、进行结构平面布置,单向板、次梁、主梁等构件的编号,截面尺寸选择,板、次梁(按内力塑性重分布)和主梁(弹性理论)的荷载计算,截面内力及配筋计算。。2、根据上述计算内容进行整理后,用A4手写,封面打印。装成一份结构计算书。页面设置:左2.5mm,右2mm,上左2mm,下左2mm。3、根据计算结果,绘制出两张2号结构施工图,具体内容:结构平面布置图(板配筋图)(1:100)、次梁、主梁配筋图(1:50)、次梁、主梁截面配筋图(1:20)。4、设计中有关荷载值和数据。①、石灰砂浆、混合砂浆:17KN/m3②、水泥砂浆:20KN/m3③、钢筋混凝土:25KN/m3四、纪律要求:在课程设计期间要求学生按时到教室进行课程设计,无故旷课累计超过1天,设计成绩为不及格。五、成绩评定:总评成绩=结构计算(50%)+图纸成绩(30%)+出勤(20%)六、时间:2014年12月19日(第16周星期五)下午4:10分上交设第1页共5页计成果。七、辅导老师:刘凌云老师:电话15803962533八、附图:楼盖平面图第2页共5页黄淮学院建筑工程学院2014—2015学年度第一学期2013级建筑工程技术专业《钢筋混凝土结构》课程设计指导书学分:2学时:二周适用专业:建筑工程技术一、设计题目:现浇钢筋混凝土单向板肋形楼盖二、设计过程:(一)、结构布置及梁板尺寸选择1、根据所给的设计资料,按照单向板的条件,布置次梁,主梁。2、在计算书中用单线条画出结构平面布置图。进行梁板编号。3、进行带壁柱墙高厚比的验算。参照课本例题10.1.8。3、初步确定梁、板截面尺寸。单向连续板h≥L0,对工业建筑要求h≥80mm。次梁:h=()L0b=()h主梁:h=(1/10~1/18)L0b=()h(二)、单向板内力及配筋计算1、荷载计算2、确定计算简图及计算跨度3、单向板采用塑性内力分布方法计算,单向板在边缘处均视为铰支座、中间视为固支座、跨度超过五跨时,取五跨连续板计算。计算跨度:边跨:L01=Ln1+a/2。L01=Ln1+h/2取小值中间跨:L02=Ln24、弯矩计算弯矩计算公式:M=a(g+q)lo2其中a——弯矩系数参见表1表1连续梁及连续单向板弯矩计算系数a截面位置支撑情况边跨第二跨中间跨端支座边跨中第二支座第二跨中中间支座中间跨中梁板搁置墙上01/11两端连1/16—1/141/16第3页共5页续:—1/10三跨以上连续:—1/11整浇刚性连接板—1/161/14梁—1/24梁与柱刚性连接—1/161/145、截面配筋计算及构造配筋(三)次梁计算1、荷载计算2、确定计算简图3、内力计算:按内力塑性重分布(弯矩及剪力计算)弯矩计算公式:M=a(g+q)lo2其中a——弯矩系数参见表1剪力计算公式:V=β(g+q)ln其中β——剪力系数参见表2表2连续梁剪力计算系数β截面位置支撑情况边跨第二跨中间跨内侧外侧内侧外侧内侧搁置墙上0.450.600.550.550.55刚性连接0.500.554、截面配筋计算及构造配筋(四)主梁计算1、荷载计算2、确定计算简图3、内力计算按弹性理论(弯矩及剪力计算)均匀荷载作用时弯矩计算公式:M=K1gl02+K2qlO2剪力计算公式:V=K3gl0+K4qlO集中荷载作用时弯矩计算公式:M=K1Gl0+K2QlO剪力计算公式:V=K3G+K4Q其...

1、当您付费下载文档后,您只拥有了使用权限,并不意味着购买了版权,文档只能用于自身使用,不得用于其他商业用途(如 [转卖]进行直接盈利或[编辑后售卖]进行间接盈利)。
2、本站所有内容均由合作方或网友上传,本站不对文档的完整性、权威性及其观点立场正确性做任何保证或承诺!文档内容仅供研究参考,付费前请自行鉴别。
3、如文档内容存在违规,或者侵犯商业秘密、侵犯著作权等,请点击“违规举报”。

碎片内容

现浇钢筋混凝土单向板肋形楼盖设计

确认删除?
VIP
微信客服
  • 扫码咨询
会员Q群
  • 会员专属群点击这里加入QQ群
客服邮箱
回到顶部