电脑桌面
添加小米粒文库到电脑桌面
安装后可以在桌面快捷访问

小学教师体育素质大赛试题答案VIP免费

小学教师体育素质大赛试题答案_第1页
1/5
小学教师体育素质大赛试题答案_第2页
2/5
小学教师体育素质大赛试题答案_第3页
3/5
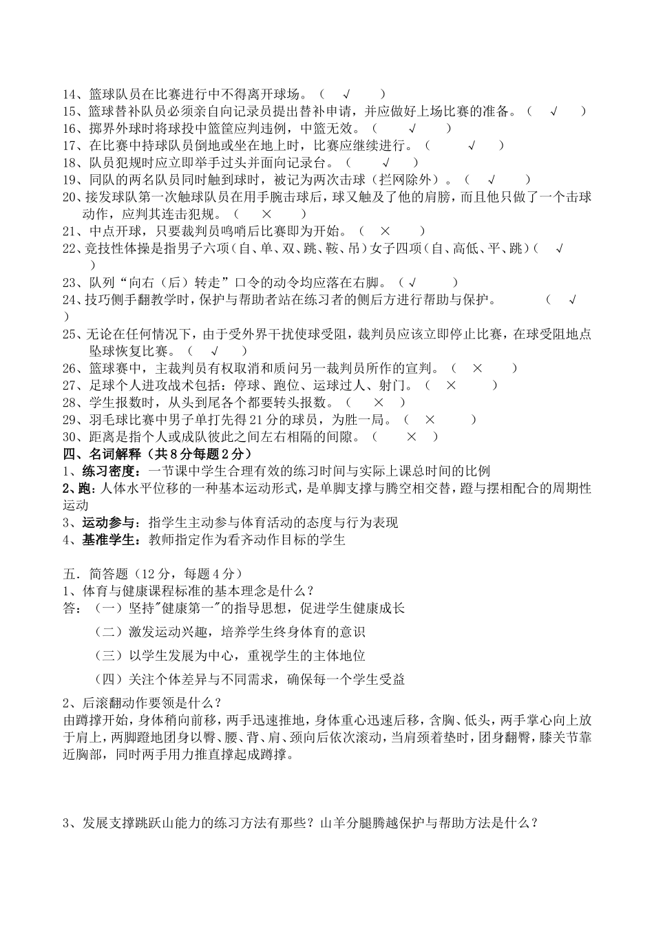
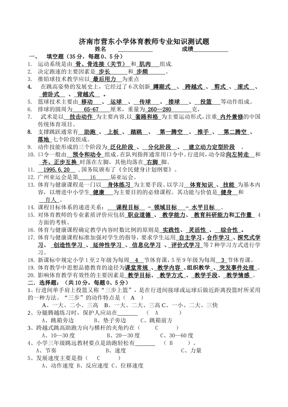
济南市营东小学体育教师专业知识测试题姓名成绩一、填空题(35分,每题0、5分)1.运动系统是由骨、骨连接(关节)和肌肉组成.2.决定跑速的主要因素是步长和步频。3.推铅球技术教学应以最后用力为重点4.在跳高姿势的发展史上,它经过了6次创新蹲踞式、跨越式、剪式、滚式、俯卧式、背越式。5.篮球技术主要由移动、运球、传球、接球、投篮等动作组成。6.排球的圆周为65-67厘米,重量为260--280克,7.武术是以技击动作为主要内容,以套路和格为主要运动形式,注重内外兼修的中国传统体育项目。8.支撑跳跃通常有助跑、上板、踏跳、第一腾空、推手、第二腾空、落地七个阶段组成。9.动作技能形成的三个阶段为泛化阶段、分化阶段、建立动力定型阶段。10.口令一般由预令和动令组成。在队列指挥通常用口令中。行进间,动令除向左转走和齐、正步互换时落在左脚,其他均落在右脚脚。11.1995.6.20,国务院颁布了《全民健身计划纲要》。12.广州亚运会是第16届亚运会。13.体育与健康课程是一门以身体练习为主要手段、以学习体育知识、技能为基本内容,以增进中小学生健康为主要目的的必修课程。其功能与价值是健身和育人。14.课程目标体系的递进关系:课程目标-领域目标-水平目标。15.对体育教师的专业素质评价应包括职业道德、教学能力、教育科研能力和工作量4方面的考核。16.体育与健康课程确定教学内容时数比例的原则是实践性、灵活性、综合性。17.体育与健康课程标准加强对学生的指导,要求学生运用自主学习、合作学习、探究式学习、创造性学习、延伸性学习、信息化学习、评价式学习等7种学习方式进行学习。18.新课标中规定小学1至2年级为每周4节体育课,5至9年级为每周3节体育课。19.体育教学中思想品德教育的途径为课堂常规、教学内容、组织教学、突发事件处理。20.影响体育教学有效性的主要因素是教学目标、教学方式、教学手段、教学情感。二.选择题:(共10分,每题0、5分)1、行进间单手肩上投篮又称“三步上篮”,是在行进间接球或运球后做近距离投篮时所采用的一种方法。“三步”的动作特点是(A)A、一大、二小、三高B、一大、二大、三高C、一小、二大、三快2、分腿腾越练习时,保护人应站在(A)A、跳箱旁边B、垫子旁边C、跳箱前方3、跨越式跳高助跑方向与横杆的夹角约在(C)A、10—30度B、20—30度C、30—60度4、小学三年级跳远教材要点是助跑轻松有(B)。A、节奏B、速度C、力量5、发展速度主要是指(C)A、动作速度B、反应速度C、位移速度6、人体跑时,推动人体前进的主要动力是(B)A、重心B、支撑反作用力C、摩擦力7、短跑技术教学应把(A)放在主要地位A、起跑和起跑后的加速跑B、直道途中跑C、弯道跑和终点跑8、通过走跑的交替练习、定时跑、越野跑等练习可以发展学生的(A)A、一般耐力B、专项耐力C、速度耐力A9、决定投掷项目成绩的最主要因素是(B)。A、出手角度B、出手初速度C、用力时间10、排球比赛在前4局比赛中获胜的比分是(C)。A、25:24B、28:27C、28:2611、国际足球比赛的场地长度和宽度应为(B)。A、90—100米60—70米B、100——110米64—75米C、105—120米55—65米。12、规则规定,径赛跑道的分道寛为(B)A、1.12米或1.15米B、1.22米或1.25米C、1.21米或1.23米13、行进间向后转走听到动令后用(B)完成。A、一拍、B、两拍、C、四拍14、保护与帮助的方式多种多样,一般来说保护可分为(C)。A、直接保护、间接保护B助力保护、不助力保护C他人保护、自我保护和利用器械保护15、冲拳的力点在(C)。A、拳面B、拳轮C、拳心16、腿从器械的上面或下面越过的动作称为(B)。A.、摆动B、摆越C、腾越17、称为亚运之父是以下哪位(B)。A.高迪博士B.桑迪博士C马迪博士D尼迪博士18、广州亚运的吉祥物是(C)。A.喜羊羊B.懒羊羊C.乐羊羊D大羊羊19、在跳跃项目中,起跳脚着板时,应以(C)先触地。A、脚前掌B、全脚掌C、脚跟20、体操动作学习的动力定型阶段,应多采用(C)。A、以帮助为主的立法B、保护与帮助交替的方法C、以保护为主的方法三.判断题(共15分,每题0、5分)1、田径运动是比速度、比高度、比远度的竞赛项目。(√)。2、用远度计算成绩的项目称为田赛。(×...

1、当您付费下载文档后,您只拥有了使用权限,并不意味着购买了版权,文档只能用于自身使用,不得用于其他商业用途(如 [转卖]进行直接盈利或[编辑后售卖]进行间接盈利)。
2、本站所有内容均由合作方或网友上传,本站不对文档的完整性、权威性及其观点立场正确性做任何保证或承诺!文档内容仅供研究参考,付费前请自行鉴别。
3、如文档内容存在违规,或者侵犯商业秘密、侵犯著作权等,请点击“违规举报”。

碎片内容

小学教师体育素质大赛试题答案

您可能关注的文档

确认删除?
VIP
微信客服
  • 扫码咨询
会员Q群
  • 会员专属群点击这里加入QQ群
客服邮箱
回到顶部