电脑桌面
添加小米粒文库到电脑桌面
安装后可以在桌面快捷访问

静力触探判别软土固结历史VIP免费

静力触探判别软土固结历史_第1页
1/4
静力触探判别软土固结历史_第2页
2/4
静力触探判别软土固结历史_第3页
3/4
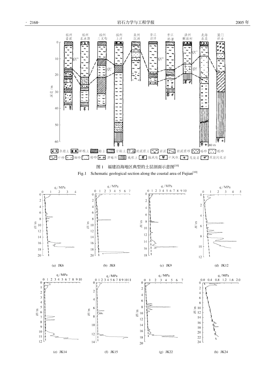
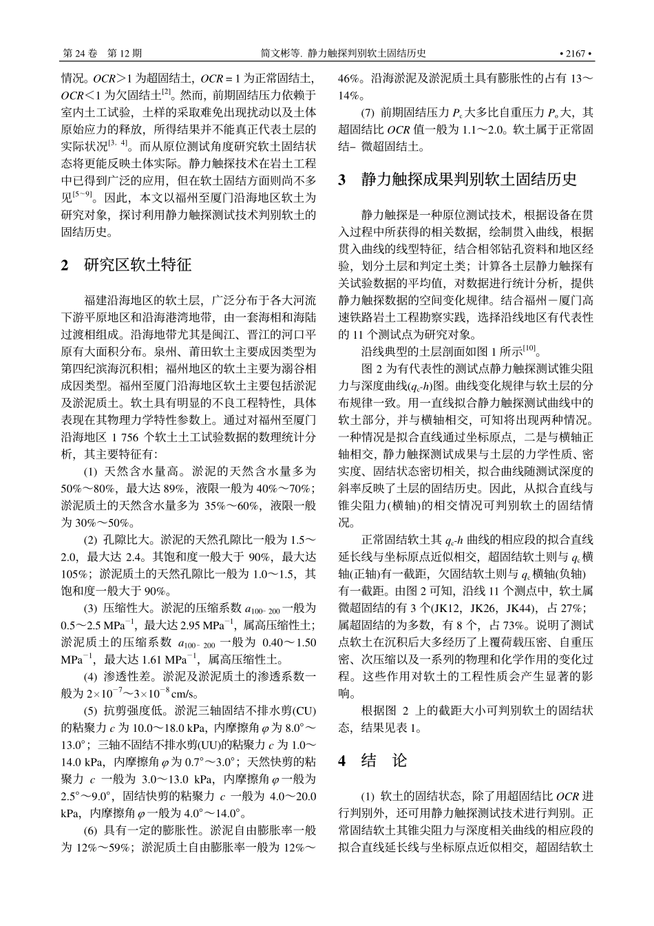
第24卷第12期岩石力学与工程学报Vol.24No.122005年6月ChineseJournalofRockMechanicsandEngineeringJune,2005收稿日期:2004–02–02;修回日期:2004–03–09作者简介:简文彬(1963–),男,博士,1988年于同济大学获硕士学位,现任教授,主要从事岩土工程与工程地质专业等方面的教学与研究工作。E-mail:jwb@fzu.edu.cn。静力触探判别软土固结历史简文彬1,吴振祥1,童文德2,刘慧明1,张敏霞1(1.福州大学岩土工程与工程地质研究所,福建福州350002;2.福建岩土工程勘察研究院,福建福州350001)摘要:确定地基土的固结历史对计算其变形和强度特性有着重要的作用。以福建沿海地区软土为例,应用静力触探测试技术进行软土固结状态的判别。结果表明,正常固结软土其锥尖阻力与深度曲线的拟合直线延长线与坐标原点近似相交,超固结软土则与横轴(正轴)有一截距,欠固结软土则与横轴(负轴)有一截距。根据截距大小可进一步判别软土固结程度。利用静力触探技术判别软土固结历史能避免采取土样及室内土工试验对土样的扰动,结果能反映土体实际固结状态。研究结果对合理评价软土的特性、对软土地基的沉降变形计算具有理论及实际意义。关键词:土力学;静力触探;软土;固结历史中图分类号:TU413文献标识码:A文章编号:1000–6915(2005)12–2166–04CONSOLIDATIONSTATEOFSOFTSOILDIFFERENTIATEDBYSTATICCONESOUNDINGJIANWen-bin1,WUZhen-xiang1,TONGWen-de2,LIUHui-ming1,ZHANGMin-xia1(1.InstituteofGeotechnicalandGeologicalEngineering,FuzhouUniversity,Fuzhou350002,China;2.FujianInstituteofGeotechnicalInvestigation,Fuzhou350001,China)Abstract:Theconsolidationstateofsoftsoilisofsignificanceforevaluationofdeformationandstrengthoffoundationsoil.TheconsolidationstateofsoftsoilinthecoastalareaofFujianProvinceisdifferentiatedbystaticconesounding.Forthenormalconsolidationstate,thefittingbeelineofstaticconesoundingofsoftsoilbetweenconeresistanceandtestdepthintersectsthex-coordinateattheoriginapproximately;fortheoverconsolidationstate,intersectsthepositivexcoordinate;andfortheunderconsolidationstate,intersectsthenegativexcoordinate.Theconsolidationstateofsoftsoilcanbedifferentiatedbytheinterceptoftheline.Theconsolidationstateofsoftsoil,testedbyin-situstaticconesounding,fitstheactualconditionofsoftsoil;andthemethodcanbeusedfortheevaluationoftheconsolidationstateofsoftsoil.Keywords:soilmechanics;staticconesounding;softsoil;consolidationstate1引言土的受荷历史对地基土的压缩变形量有一定的影响。软土固结是软土地区土在地质历史过程中的压密状态的一个重要力学指标。土层的固结状态对其在外加荷载作用下表现出的变形和强度特性有着重要影响。在软土地基工程中,要考虑其自重应力和外加荷载引起的附加应力等两方面因素[1]。在计算地基的压缩变形量时,必须首先认识土层的受荷固结历史,以便分别考虑正常固结土、超固结土以及欠固结土这3种不同固结状态的影响,使地基压缩变形量的计算尽量符合实际。因此,研究软土固结历史对合理评价软土的特性、对软土地基的沉降变形计算具有重要的理论及实际意义。目前对软土的固结历史的判别,基本上采用土的前期固结压力Pc与自重压力Po的比值,即超固结比OCR,利用超固结比的大小来判别土层的固结第24卷第12期简文彬等.静力触探判别软土固结历史•2167•情况。OCR>1为超固结土,OCR=1为正常固结土,OCR<1为欠固结土[2]。然而,前期固结压力依赖于室内土工试验,土样的采取难免出现扰动以及土体原始应力的释放,所得结果并不能真正代表土层的实际状况[3,4]。而从原位测试角度研究软土固结状态将更能反映土体实际。静力触探技术在岩土工程中已得到广泛的应用,但在软土固结方面则尚不多见[5~9]。因此,本文以福州至厦门沿海地区软土为研究对象,探讨利用静力触探测试技术判别软土的固结历史。2研究区软土特征福建沿海地区的软土层,广泛分布于...

1、当您付费下载文档后,您只拥有了使用权限,并不意味着购买了版权,文档只能用于自身使用,不得用于其他商业用途(如 [转卖]进行直接盈利或[编辑后售卖]进行间接盈利)。
2、本站所有内容均由合作方或网友上传,本站不对文档的完整性、权威性及其观点立场正确性做任何保证或承诺!文档内容仅供研究参考,付费前请自行鉴别。
3、如文档内容存在违规,或者侵犯商业秘密、侵犯著作权等,请点击“违规举报”。

碎片内容

静力触探判别软土固结历史

确认删除?
VIP
微信客服
  • 扫码咨询
会员Q群
  • 会员专属群点击这里加入QQ群
客服邮箱
回到顶部