电脑桌面
添加小米粒文库到电脑桌面
安装后可以在桌面快捷访问

室外排水设计规范VIP免费

室外排水设计规范_第1页
1/3
室外排水设计规范_第2页
2/3
室外排水设计规范_第3页
3/3
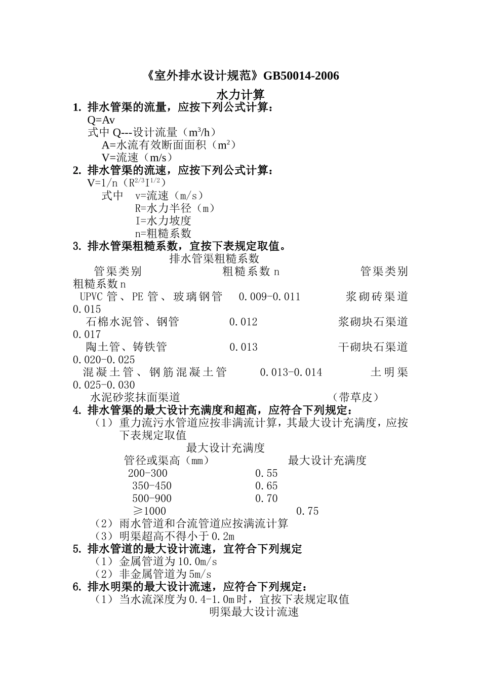
《室外排水设计规范》GB50014-2006水力计算1.排水管渠的流量,应按下列公式计算:Q=Av式中Q---设计流量(m3/h)A=水流有效断面面积(m2)V=流速(m/s)2.排水管渠的流速,应按下列公式计算:V=1/n(R2/3I1/2)式中v=流速(m/s)R=水力半径(m)I=水力坡度n=粗糙系数3.排水管渠粗糙系数,宜按下表规定取值。排水管渠粗糙系数管渠类别粗糙系数n管渠类别粗糙系数nUPVC管、PE管、玻璃钢管0.009-0.011浆砌砖渠道0.015石棉水泥管、钢管0.012浆砌块石渠道0.017陶土管、铸铁管0.013干砌块石渠道0.020-0.025混凝土管、钢筋混凝土管0.013-0.014土明渠0.025-0.030水泥砂浆抹面渠道(带草皮)4.排水管渠的最大设计充满度和超高,应符合下列规定:(1)重力流污水管道应按非满流计算,其最大设计充满度,应按下表规定取值最大设计充满度管径或渠高(mm)最大设计充满度200-3000.55350-4500.65500-9000.70≥10000.75(2)雨水管道和合流管道应按满流计算(3)明渠超高不得小于0.2m5.排水管道的最大设计流速,宜符合下列规定(1)金属管道为10.0m/s(2)非金属管道为5m/s6.排水明渠的最大设计流速,应符合下列规定:(1)当水流深度为0.4-1.0m时,宜按下表规定取值明渠最大设计流速明渠类别最大设计流速粗砂或低塑性粉质粘土0.8粉质粘土1.0粘土1.2草皮护面1.6干砌块石2.0浆砌块石或浆砌砖3.0石灰岩和中砂岩4.0混凝土4.0(2)当水流深度在0.4-1.0m范围以外时,上表所列最大设计流速宜乘以下列系数h<0.4m0.851.0<h<2.0m1.25h≥2.0m1.407.排水管渠的最小设计流速,应符合下列规定:(1)污水管道在设计充满度下为0.6m/s。(2)雨水管道和合流管道在满流时为0.75m/s(3)明渠为0.4m/s8.污水厂压力输泥管的最小设计流速,按下表规定取值压力输泥管最小设计流速污泥含水率(%)最小设计流速(m/s)管径150-250mm管径300-400mm901.51.6911.41.5921.31.4931.21.3941.11.2951.01.1960.91.0970.80.9980.70.89.排水管道采用压力流时,压力管道的设计流速宜采用0.7-2.0m/s10.排水管道的最小管径与相应最小设计坡度,宜按下表规定取值最小管径与相应最小设计坡度管道类别最小管径(mm)相应最小设计坡度污水管300塑料管0.002,其他0.003雨水管和合流管300塑料管0.002,其他管0.003雨水口连接管2000.01压力输泥管150-重力输泥管2000.0111.管道在坡度变陡处,其管径可根据水力计算确定由大改小,但不得超过2级,并不得小于相应条件下的最小管径。水泵吸水管设计流速宜为0.7-1.5m/s出水管流速宜为0.8-2.5m/s

1、当您付费下载文档后,您只拥有了使用权限,并不意味着购买了版权,文档只能用于自身使用,不得用于其他商业用途(如 [转卖]进行直接盈利或[编辑后售卖]进行间接盈利)。
2、本站所有内容均由合作方或网友上传,本站不对文档的完整性、权威性及其观点立场正确性做任何保证或承诺!文档内容仅供研究参考,付费前请自行鉴别。
3、如文档内容存在违规,或者侵犯商业秘密、侵犯著作权等,请点击“违规举报”。

碎片内容

室外排水设计规范

您可能关注的文档

确认删除?
VIP
微信客服
  • 扫码咨询
会员Q群
  • 会员专属群点击这里加入QQ群
客服邮箱
回到顶部