电脑桌面
添加小米粒文库到电脑桌面
安装后可以在桌面快捷访问

公共场所集中空调通风系统卫生地要求地要求规范WS392012VIP免费

公共场所集中空调通风系统卫生地要求地要求规范WS392012_第1页
1/17
公共场所集中空调通风系统卫生地要求地要求规范WS392012_第2页
2/17
公共场所集中空调通风系统卫生地要求地要求规范WS392012_第3页
3/17
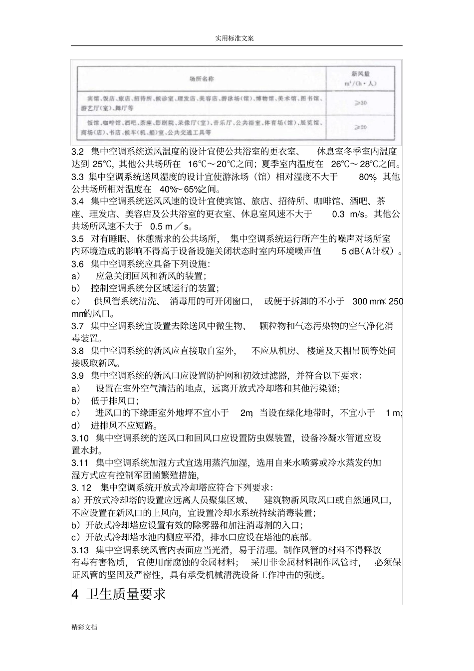
实用标准文案精彩文档WS394-2012公共场所集中空调通风系统卫生规范《公共场所集中空调通风系统卫生规范》由卫生部于2012年9月19日卫通〔2012〕16号发布,自2013年4月1日起实施。卫生部于2006年发布的《公共场所集中空调通风系统卫生规范》自2013年4月1日起废止。前言本标准按照GB/T1.1-2009给出的规则起草。本标准由卫生部环境卫生标准专业委员会提出。本标准由中华人民共和国卫生部批准。本标准负责起草单位:中国疾病预防控制中心环境与健康相关产品安全所、江苏省疾病预防控制中心、深圳市疾病预防控制中心。本标准主要起草人:姚孝元、金银龙、刘凡、王俊起、戴自祝、张秀珍、于淑苑、孙波、金鑫、王艳、朱文玲、韩旭。公共场所集中空调通风系统卫生规范1范围本标准规定了公共场所集中空调通风系统(以下简称集中空调系统)的设计、质量、检验和管理等卫生要求。本标准适用于公共场所使用的集中空调系统,其他场所集中空调系统可参照执行。2术语和定义下列术语和定义适用于本文件。2.1新风量airchangeflow单位时间内由集中空调系统进入室内的室外空气的量,单位为m3/(h·人)。2.2可吸入颗粒物inhalableparticlematter悬浮在空气中,空气动力学当量直径小于等于10μm,能够进入人体喉部以下呼吸道的颗粒状物质,简称PM10。2.3风管表面积尘量ductsurfacedust集中空调风管内表面单位面积灰尘的量,单位为g/m2。3设计卫生要求3.1集中空调系统新风量的设计应符合表1的要求。表1新风量要求实用标准文案精彩文档3.2集中空调系统送风温度的设计宜使公共浴室的更衣室、休息室冬季室内温度达到25℃,其他公共场所在16℃~20℃之间;夏季室内温度在26℃~28℃之间。3.3集中空调系统送风湿度的设计宜使游泳场(馆)相对湿度不大于80%,其他公共场所相对温度在40%~65%之间。3.4集中空调系统送风风速的设计宜使宾馆、旅店、招待所、咖啡馆、酒吧、茶座、理发店、美容店及公共浴室的更衣室、休息室风速不大于0.3m/s。其他公共场所风速不大于0.5m/s。3.5对有睡眠、休憩需求的公共场所,集中空调系统运行所产生的噪声对场所室内环境造成的影响不得高于设备设施关闭状态时室内环境噪声值5dB(A计权)。3.6集中空调系统应具备下列设施:a)应急关闭回风和新风的装置;b)控制空调系统分区域运行的装置;c)供风管系统清洗、消毒用的可开闭窗口,或便于拆卸的不小于300mm×250mm的风口。3.7集中空调系统宜设置去除送风中微生物、颗粒物和气态污染物的空气净化消毒装置。3.8集中空调系统的新风应直接取自室外,不应从机房、楼道及天棚吊顶等处间接吸取新风。3.9集中空调系统的新风口应设置防护网和初效过滤器,并符合以下要求:a)设置在室外空气清洁的地点,远离开放式冷却塔和其他污染源;b)低于排风口;c)进风口的下缘距室外地坪不宜小于2m,当设在绿化地带时,不宜小于1m;d)进排风不应短路。3.10集中空调系统的送风口和回风口应设置防虫媒装置,设备冷凝水管道应设置水封。3.11集中空调系统加湿方式宜选用蒸汽加湿,选用自来水喷雾或冷水蒸发的加湿方式应有控制军团菌繁殖措施,3.12集中空调系统开放式冷却塔应符合下列要求:a)开放式冷却塔的设置应远离人员聚集区域、建筑物新风取风口或自然通风口,不应设置在新风口的上风向,宜设置冷却水系统持续消毒装置;b)开放式冷却塔应设置有效的除雾器和加注消毒剂的入口;c)开放式冷却塔水池内侧应平滑,排水口应设在塔池的底部。3.13集中空调系统风管内表面应当光滑,易于清理。制作风管的材料不得释放有毒有害物质,宜使用耐腐蚀的金属材料;采用非金属材料制作风管时,必须保证风管的坚固及严密性,具有承受机械清洗设备工作冲击的强度。4卫生质量要求实用标准文案精彩文档4.1集中空调系统新风量应符合表1的要求。4.2集中空调系统冷却水和冷凝水中不得检出嗜肺军团菌。4.3集中空调系统送风质量应符合表2的要求。表2送风卫生指标4.4集中空凋系统风管内表面卫生指标应符合表3的要求。表3风管内表面卫生指标5卫生管理要求5.1应建立集中空调系统卫生档案,主要包括以下内容:a)集中空调系统竣工图;b)卫生学检测或评价报告书;c)经常性...

1、当您付费下载文档后,您只拥有了使用权限,并不意味着购买了版权,文档只能用于自身使用,不得用于其他商业用途(如 [转卖]进行直接盈利或[编辑后售卖]进行间接盈利)。
2、本站所有内容均由合作方或网友上传,本站不对文档的完整性、权威性及其观点立场正确性做任何保证或承诺!文档内容仅供研究参考,付费前请自行鉴别。
3、如文档内容存在违规,或者侵犯商业秘密、侵犯著作权等,请点击“违规举报”。

碎片内容

公共场所集中空调通风系统卫生地要求地要求规范WS392012

您可能关注的文档

确认删除?
VIP
微信客服
  • 扫码咨询
会员Q群
  • 会员专属群点击这里加入QQ群
客服邮箱
回到顶部