电脑桌面
添加小米粒文库到电脑桌面
安装后可以在桌面快捷访问

室外排水工程VIP免费

室外排水工程_第1页
1/14
室外排水工程_第2页
2/14
室外排水工程_第3页
3/14
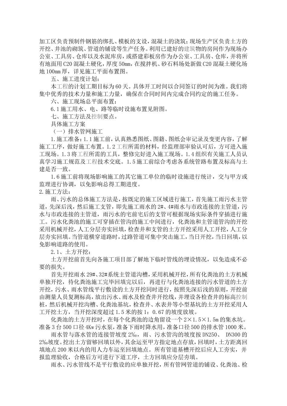
万星花苑室外管井施工组织设计一、工程概况本小区室外排水工程,包括室外雨水、污水,整个排水系统采用雨污分流。雨水管与落水管的连接管采用直径75的PVC管道,雨水管道直径为250mm,环筋刚度为8kg/㎡,天然级配砂石基础,120º混凝土管道基础。雨水口采用偏沟式砖砌单篦雨水收集口、检查井采用砖砌,内外双面抹灰,形式有方形、圆形两种,方形检查井井盖为钢筋混凝土井盖,圆形检查井井盖为铸铁井盖,管道排水坡度为3‰,雨水经检查井收集后流入市政管网。污水管道的管子采用DN300双壁波纹管,环筋刚度为8kg/㎡,检查井采用砖砌,内外双面抹灰,形式有方形、圆形两种,方形检查井井盖为钢纤维混凝土井盖,圆形检查井井盖为钢纤维混凝土井盖,管道排水坡度为3‰,污水的化粪池采用4#化粪池,污水经化粪池以后流入市政管网。二、工程量概况:内径为Ф600圆形检查井2个;雨水检查井:内径为400×4001/2砖墙砖砌方形检查井,23#:10个,25#:15个,28#:14个,31#:14个,-23#:7个,26#:8个,检查井内外双面粉刷。污水检查井:内径为460×460一砖墙砖砌方形检查井,23#:10个,25#:6个,28#:6个,31#:6个,-23#:7个26#:6个,检查井内外双面粉刷;圆形砖砌检查井各1个,铸铁井盖座各2套,4#玻璃钢化粪池各1个。U-PVC管的数量以现场实际计量为准。三、工程目标1质量目标:在施工中严格按照国家和行业有效规范、标准进行施工,检验批报验一次验收合格率100%。工程质量达到国家现行有效规范及标准要求.2工期目标确保在合同工期内完成施工任务,交付甲方使用。3安全目标严格按照国家各级安全生产法规规程施工,杜绝重伤、死亡事故和群伤事故,杜绝重大机械、设备交通及火灾事故。一般工伤事故率控制在2‰以下确保施工安全。4文明施工目标严格按文明施工要求组织现场施工,并采取必要措施力争达到当地安全文明考核标准要求。四、总体施工方案及部署4.1、整个淮钢物流安置小区室外排水工程的施工划分为四个区域,具体划分情况如下:总体施工方案为先地下后地上,先深后浅的施工顺序,可首先施工污水工程的化粪池,等现场具备大面积施工条件以后,在施工雨水管线的土方开挖按楼号可依次进行机械开挖。首先由技术人员抄测场地标高,并将标高标于主体结构易于识别和保护的位置。然后按设计埋设场地道路的污水、雨水预埋管线,管、线施工完以后,主管道管沟用砂石分层人工夯填,其它支管用人工分层灰土夯填。每个系统中的施工顺序为先深后浅,先主管后支管,井池可随管道同时施工。管线的土方开挖采用机械开挖,化粪池的施工可穿插在雨污水管道施工中施工。4.2.工地组织机构:4.3.工期安排:整个场地施工的工期目标为:工期60天,具体开工时间根据现场实际情况确定,详细的施工进度安排,见附表《淮钢物流安置小区室外管网工程施工进度计划》。4.4.劳动力配备:计划投入施工操作人员37人,其瓦工15人,模板工6人,钢筋工3人,电工2人,搅拌机司机1人,机动翻斗车司机2人。水工2人,管理人员5人。4.5.主要施工器具配置:见附表14.6、施工现场总平面布置:4.7、施工用水、电、路等临时设施布置:4.7.1施工用水及排水:施工现场用水采用自己打井,自吸泵抽水,现场设置一个30立方的钢板水箱,施工污水的排放排入甲方指定的排放的地点。施工中的降排水采用明沟排水,即在基坑、沟槽一侧挖一道排水明沟,宽200mm,深200mm,每隔30米设一个2000*1500*1500集水坑,用口径500mm功率4Kw的污水泵进行降排水,降水排至甲方指定地点,具体的降水台班以现场签证为准。4.7.2施工用电:施工用电电源由业主提供,并接至施工现场,具体根据现场实际设备台数及用电负荷放置电缆及配电箱。具体数量见工器具配置一览表。4.7.3施工道路:施工道路首先利用现场原有场区道路作为临时施工道路,待新建道路形成以后,新建道路可作为施工道路,以保证路面清洁,派专人及时清扫路面建筑垃圾,满足甲方文明施工要求。4.8、生产区、办公区布置:现场区域划分为办公区和生产区,生产区又划分为现场加工区和现场生产区,加工区负责预制件钢筋的绑扎、模板的支设,混凝土的浇筑;现场生产区负责土方的开挖、井池的砌筑、管道...

1、当您付费下载文档后,您只拥有了使用权限,并不意味着购买了版权,文档只能用于自身使用,不得用于其他商业用途(如 [转卖]进行直接盈利或[编辑后售卖]进行间接盈利)。
2、本站所有内容均由合作方或网友上传,本站不对文档的完整性、权威性及其观点立场正确性做任何保证或承诺!文档内容仅供研究参考,付费前请自行鉴别。
3、如文档内容存在违规,或者侵犯商业秘密、侵犯著作权等,请点击“违规举报”。

碎片内容

室外排水工程

您可能关注的文档

确认删除?
VIP
微信客服
  • 扫码咨询
会员Q群
  • 会员专属群点击这里加入QQ群
客服邮箱
回到顶部