电脑桌面
添加小米粒文库到电脑桌面
安装后可以在桌面快捷访问

氢气MSDSVIP免费

氢气MSDS_第1页
1/4
氢气MSDS_第2页
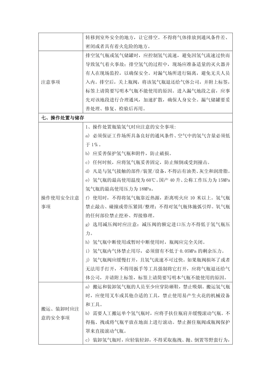
2/4
氢气MSDS_第3页
3/4
氢气MSDS一、化学品标识化学品中文名称氢化学品英文名称hydrogen分子式H2分子量2.01二、成分/组成信息有害物成分含量氢高纯氢>=99.999%;纯氢>=99.99%三、危险性概述危险性类别第2.1易燃气体。侵入途径吸入。健康危害本品在生理上是惰性气体,仅在高度浓度时,由于空气中氧分压降低才引起窒息。在很高的分压下,氢气可呈现出麻醉作用。环境危害该物质对环境无害。爆炸危险1.与空气混合能形成爆炸性混和物,遇热或明火即会发生爆炸。2.氢气比空气轻得多,在室内使用和储存时,漏气上升滞留屋顶不易排出,遇火星会引起爆炸。3.氢气与氟、氯、溴等卤素会剧烈反应。四、急救措施吸入迅速脱离现场至空气新鲜处。保持呼吸道通畅。如呼吸困难,给输氧。如呼吸停止立即进行人工呼吸。必要时到公司医务室作进一步处理。五、燃爆特性与消防危险特性氢气极易燃烧,燃烧时,其火焰无颜色,肉眼无法看见。与空气或氧气混合能形成爆炸性混合物,遇热或明火即会发生爆炸。与氟、氯、溴等卤素会剧烈反应。氢气瓶或氢气储罐内存在压力,当温度升高时,气瓶或储罐内的压力也随着升高,它们在火灾中存在爆裂的可能性。灭火剂雾状水、泡沫、二氧化碳、磷酸铵干粉。六、泄漏应急处理应急处理判断漏气部位和漏气程度,在确保人身安全的情况下,切断泄漏源。迅速关闭氢气瓶阀,消除周围明火,并关闭附近的所有发动机和电气设备。停止周围一切可能产生火花的作业疏散人员,避开气流,往上风处迅速撤离。如果漏气无法中止,在确保安全的前提下,将氢气瓶转移到室外安全的地方,让它排空。不得将气体排放到通风条件差、密闭或者具有着火危险的地方。注意事项排空氢气瓶或氢气储罐时,应控制氢气流速,避免因氢气流速过快而导致氢气着火事故;排空氢气的过程中,现场应准备适量的灭火器并有人在现场监控,以确保安全。对漏气场所进行隔离,避免无关人员入内。排空后,关上瓶阀,将该氢气瓶退还给气体公司,并附上标签,标签上请简要写明本气瓶不能使用的原因。进入漏气地段之前,应事先对该地段进行合理通风,加速扩散,确保人身安全。漏气储罐要妥善处理、修复、检验后再用。七、操作处置与储存操作使用安全注意事项1、操作处置瓶装氢气时应注意的安全事项:a)必须保证工作场所具备良好的通风条件、空气中的氢气含量必须低于1℅。b)应妥善保护氢气瓶和附件,防止破损。c)任何时候,应将氢气瓶妥善固定,防止倾倒或受到撞击。d)凡是与氢气接触的部件/装置/设备,不得沾有油类、灰尘和润滑脂。e)氢气瓶的最高使用温度为60℃。国产40升、公称工作压力为15MPa氢气瓶的最高使用压力为18MPa。f)使用时,不得将氢气瓶靠近热源,距离明火应10米以上。氢气瓶禁止敲击、碰撞或带压紧固/整理;不得对氢气瓶体施弧引焊。氧气瓶的任何部位禁止挖补、焊接修理。g)选用减压阀时应注意:减压阀的额定进口压力不得低于氢气瓶压力。h)氢气瓶中断使用或暂时中断使用时,瓶阀应完全关闭。i)氢气瓶内气体禁止用尽,必须留有不低于0.05MPa的剩余压力。j)氢气瓶阀应缓慢打开,且氢气流速不可过快。如果瓶阀损坏了或者无法用手打开,不得用扳手等工具强制将它打开,应将气瓶退还给气体公司,并请附上标签,标签上请简要写明本气瓶不能使用的原因。搬运、装卸时应注意的安全事项a)搬运和装卸氢气瓶的人员至少应穿防砸鞋,禁止吸烟。搬运氢气瓶时,应使用叉车或其他合适的工具,禁止使用易产生火花的机械设备和工具。b)需要人工搬运单个氢气瓶时,应将手扶住瓶肩并缓慢滚动气瓶。不得拖、拽或将气瓶平放在地面上进行滚动。禁止握住瓶阀或瓶阀保护罩来直接滚动气瓶。c)装卸氢气瓶时,应轻装轻卸,不得采取拖拽、抛、倒置等野蛮行为,禁止将氢气瓶用作搬运其他设备的滚子。装卸现场禁止烟火。d)吊装时,应将氢气瓶放置在符合安全要求的容器中进行吊运。禁止使用电磁起重机和用链绳捆扎、或将瓶阀作为吊运着力点。储存氢气瓶时应注意的安全事项:a)氢气瓶应放在干燥、通风良好、凉爽的地方,远离腐蚀性物质,禁止明火及其他热源,防止阳光直射,库房温度不宜超过30℃。禁止将氢气瓶存放在地下室或半地下室内。库房内的照明、通风等设施应采用...

1、当您付费下载文档后,您只拥有了使用权限,并不意味着购买了版权,文档只能用于自身使用,不得用于其他商业用途(如 [转卖]进行直接盈利或[编辑后售卖]进行间接盈利)。
2、本站所有内容均由合作方或网友上传,本站不对文档的完整性、权威性及其观点立场正确性做任何保证或承诺!文档内容仅供研究参考,付费前请自行鉴别。
3、如文档内容存在违规,或者侵犯商业秘密、侵犯著作权等,请点击“违规举报”。

碎片内容

您可能关注的文档

确认删除?
VIP
微信客服
  • 扫码咨询
会员Q群
  • 会员专属群点击这里加入QQ群
客服邮箱
回到顶部