电脑桌面
添加小米粒文库到电脑桌面
安装后可以在桌面快捷访问

机械专业建设方案VIP免费

机械专业建设方案_第1页
1/11
机械专业建设方案_第2页
2/11
机械专业建设方案_第3页
3/11
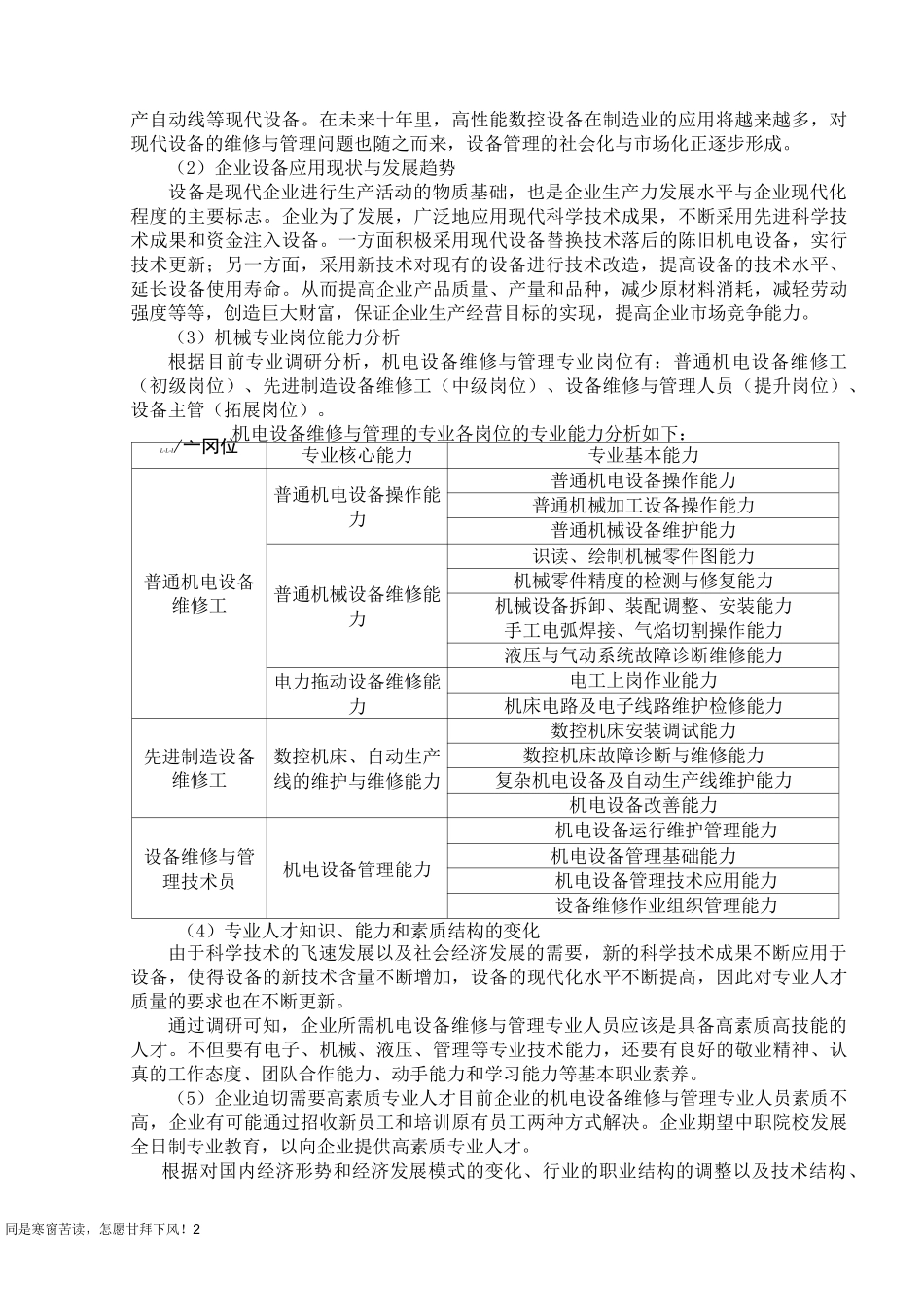
同是寒窗苦读,怎愿甘拜下风!1涿鹿县职业技术教育中心机械加工技术专业建设方案一、机械专业的社会需求分析(一)行业背景需求进入21世纪,制造工业仍然是工业、农业、信息产业等行业的基础,是国家进步、人民富裕的本源。在发达国家先进制造技术是被列为面向21世纪优先发展的领域,我国也采取了同样的战略举措,为此,这方面技术人才的培养,毫无疑问是我们的中心任务。现在问题是:面向21世纪培养什么样的人才?如何培养面向21世纪的人才?我们开展了对机械行业和人才需求做了初步的调研,从而指导如何培养适应于21世纪的机械专业人才。当前,机械制造业已发生了巨大的变化。其表现首先是我国经济体制由计划体制向市场经济体制转化;其次,以信息技术为代表的高新技术向制造业渗透;同时,机械工程科学的理论基础不再局限于一些传统的学科,而是更依赖新兴学科及其最新成果。这些变化必然使得社会对机械类人才的需求产生变化。改革原有的人才培养模式,以适应21世纪我国社会对高级专门人才的需求已成为当前高校教学内容和课程体系改革的一个重点。而人才培养模式改革方案的研究与制订应该放到21世纪社会改革和发展的大环境中来考虑。(二)机械专业人才需求分析随着我国工业的快速发展,国内各企业的生产设备朝着大型化、高速化、精密化、电子化、自动化方向发展,对现代化设备的运用、维护、管理、维修和旧设备的技术改造等问题,已成为企业越来越突出的问题。1.专业人员现状分析(1)专业人员素质不高由于大多数企业员工再教育与培训跟不上社会的发展,从而导致机电设备维修与管理专业人才数量足、学历较低、年龄偏大、总和技能不强的等问题,掌握现代自动化设备维护维修的高技能人才更是匮乏严重制约了企业现代化设备的使用率。如2009年的需求量较大的岗位中就包括机械专业。(2)专业人员配置偏低大部分企业为了适应现代化企业管理的需要,对各部门人员进行精简,造成专业技术人员的减少,加上人们对机电设备维修与管理的重视不够,致使整个高级、熟练的机电设备维修与管理专业群体弱化。(3)专业人员工作对象由普通设备趋向数控设备和自动设备数控机床在企业中应用比例较高,原来很多使用普通机床或专用机床加工的产品,现在已更换成数控机床生产,而且数控机床的档次也在逐步提高。(4)专业人员工作内容由设备维修转为设备维护、预防为主现在很多企业都通过了ISO9OO1质量体系认证,因而这些企业的管理都比较规范,要求企业管理者、员工等全员参与设备管理,专业人员从以修理设备为主,转为以设备维护、预防为主,排除设备的损失,降低生产成本、发挥设备的最大效能,提高生产效率、改善企业经营管理,增强企业的竞争力。2.专业人才需求分析(1)工业发展现状与趋势机械制造行业已走上改革创新之路,各企业逐步运用数控机床、加工中心、各种生同是寒窗苦读,怎愿甘拜下风!2产自动线等现代设备。在未来十年里,高性能数控设备在制造业的应用将越来越多,对现代设备的维修与管理问题也随之而来,设备管理的社会化与市场化正逐步形成。(2)企业设备应用现状与发展趋势设备是现代企业进行生产活动的物质基础,也是企业生产力发展水平与企业现代化程度的主要标志。企业为了发展,广泛地应用现代科学技术成果,不断采用先进科学技术成果和资金注入设备。一方面积极采用现代设备替换技术落后的陈旧机电设备,实行技术更新;另一方面,采用新技术对现有的设备进行技术改造,提高设备的技术水平、延长设备使用寿命。从而提高企业产品质量、产量和品种,减少原材料消耗,减轻劳动强度等等,创造巨大财富,保证企业生产经营目标的实现,提高企业市场竞争能力。(3)机械专业岗位能力分析根据目前专业调研分析,机电设备维修与管理专业岗位有:普通机电设备维修工(初级岗位)、先进制造设备维修工(中级岗位)、设备维修与管理人员(提升岗位)、设备主管(拓展岗位)。机电设备维修与管理的专业各岗位的专业能力分析如下:L-L-I/亠冈位专业核心能力专业基本能力普通机电设备维修工普通机电设备操作能力普通机电设备操作能力普通机械加工设备操作能力普通机械设备维护能力普通机械...

1、当您付费下载文档后,您只拥有了使用权限,并不意味着购买了版权,文档只能用于自身使用,不得用于其他商业用途(如 [转卖]进行直接盈利或[编辑后售卖]进行间接盈利)。
2、本站所有内容均由合作方或网友上传,本站不对文档的完整性、权威性及其观点立场正确性做任何保证或承诺!文档内容仅供研究参考,付费前请自行鉴别。
3、如文档内容存在违规,或者侵犯商业秘密、侵犯著作权等,请点击“违规举报”。

碎片内容

机械专业建设方案

您可能关注的文档

确认删除?
VIP
微信客服
  • 扫码咨询
会员Q群
  • 会员专属群点击这里加入QQ群
客服邮箱
回到顶部