电脑桌面
添加小米粒文库到电脑桌面
安装后可以在桌面快捷访问

单片机期末复习资料完全版教材VIP免费

单片机期末复习资料完全版教材_第1页
1/25
单片机期末复习资料完全版教材_第2页
2/25
单片机期末复习资料完全版教材_第3页
3/25
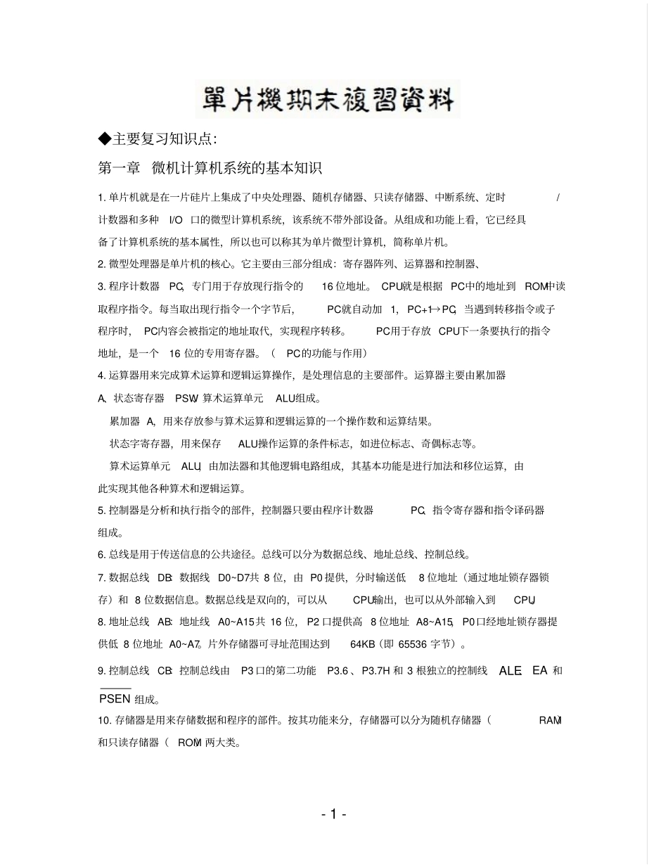
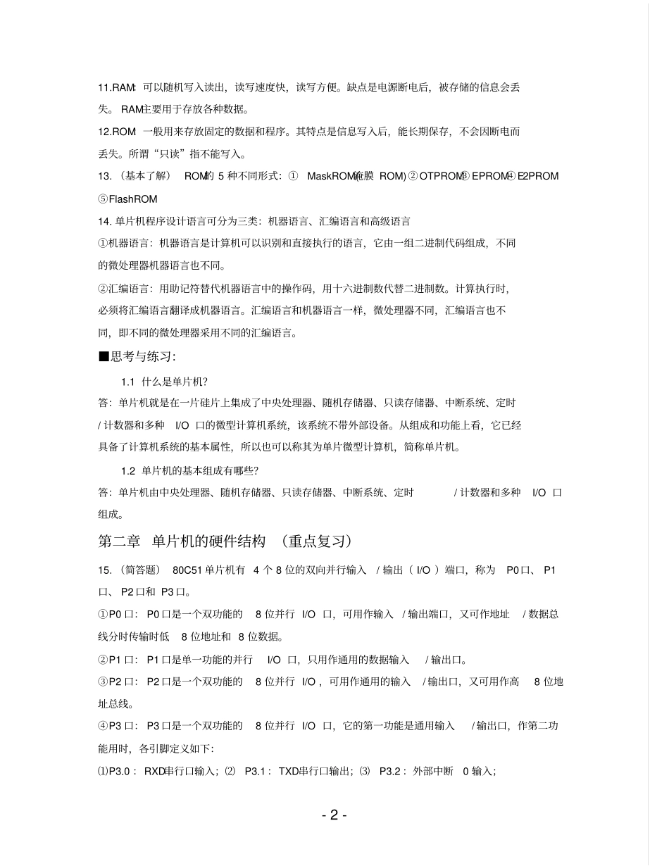
-1-◆主要复习知识点:第一章微机计算机系统的基本知识1.单片机就是在一片硅片上集成了中央处理器、随机存储器、只读存储器、中断系统、定时/计数器和多种I/O口的微型计算机系统,该系统不带外部设备。从组成和功能上看,它已经具备了计算机系统的基本属性,所以也可以称其为单片微型计算机,简称单片机。2.微型处理器是单片机的核心。它主要由三部分组成:寄存器阵列、运算器和控制器、3.程序计数器PC,专门用于存放现行指令的16位地址。CPU就是根据PC中的地址到ROM中读取程序指令。每当取出现行指令一个字节后,PC就自动加1,PC+1→PC,当遇到转移指令或子程序时,PC内容会被指定的地址取代,实现程序转移。PC用于存放CPU下一条要执行的指令地址,是一个16位的专用寄存器。(PC的功能与作用)4.运算器用来完成算术运算和逻辑运算操作,是处理信息的主要部件。运算器主要由累加器A、状态寄存器PSW、算术运算单元ALU组成。累加器A,用来存放参与算术运算和逻辑运算的一个操作数和运算结果。状态字寄存器,用来保存ALU操作运算的条件标志,如进位标志、奇偶标志等。算术运算单元ALU,由加法器和其他逻辑电路组成,其基本功能是进行加法和移位运算,由此实现其他各种算术和逻辑运算。5.控制器是分析和执行指令的部件,控制器只要由程序计数器PC、指令寄存器和指令译码器组成。6.总线是用于传送信息的公共途径。总线可以分为数据总线、地址总线、控制总线。7.数据总线DB:数据线D0~D7共8位,由P0提供,分时输送低8位地址(通过地址锁存器锁存)和8位数据信息。数据总线是双向的,可以从CPU输出,也可以从外部输入到CPU。8.地址总线AB:地址线A0~A15共16位,P2口提供高8位地址A8~A15,P0口经地址锁存器提供低8位地址A0~A7。片外存储器可寻址范围达到64KB(即65536字节)。9.控制总线CB:控制总线由P3口的第二功能P3.6、P3.7H和3根独立的控制线ALE、EA和PSEN组成。10.存储器是用来存储数据和程序的部件。按其功能来分,存储器可以分为随机存储器(RAM)和只读存储器(ROM)两大类。-2-11.RAM:可以随机写入读出,读写速度快,读写方便。缺点是电源断电后,被存储的信息会丢失。RAM主要用于存放各种数据。12.ROM:一般用来存放固定的数据和程序。其特点是信息写入后,能长期保存,不会因断电而丢失。所谓“只读”指不能写入。13.(基本了解)ROM的5种不同形式:①MaskROM(淹膜ROM)②OTPROM③EPROM④E2PROM⑤FlashROM14.单片机程序设计语言可分为三类:机器语言、汇编语言和高级语言①机器语言:机器语言是计算机可以识别和直接执行的语言,它由一组二进制代码组成,不同的微处理器机器语言也不同。②汇编语言:用助记符替代机器语言中的操作码,用十六进制数代替二进制数。计算执行时,必须将汇编语言翻译成机器语言。汇编语言和机器语言一样,微处理器不同,汇编语言也不同,即不同的微处理器采用不同的汇编语言。■思考与练习:1.1什么是单片机?答:单片机就是在一片硅片上集成了中央处理器、随机存储器、只读存储器、中断系统、定时/计数器和多种I/O口的微型计算机系统,该系统不带外部设备。从组成和功能上看,它已经具备了计算机系统的基本属性,所以也可以称其为单片微型计算机,简称单片机。1.2单片机的基本组成有哪些?答:单片机由中央处理器、随机存储器、只读存储器、中断系统、定时/计数器和多种I/O口组成。第二章单片机的硬件结构(重点复习)15.(简答题)80C51单片机有4个8位的双向并行输入/输出(I/O)端口,称为P0口、P1口、P2口和P3口。①P0口:P0口是一个双功能的8位并行I/O口,可用作输入/输出端口,又可作地址/数据总线分时传输时低8位地址和8位数据。②P1口:P1口是单一功能的并行I/O口,只用作通用的数据输入/输出口。③P2口:P2口是一个双功能的8位并行I/O,可用作通用的输入/输出口,又可用作高8位地址总线。④P3口:P3口是一个双功能的8位并行I/O口,它的第一功能是通用输入/输出口,作第二功能用时,各引脚定义如下:⑴P3.0:RXD串行口输入;⑵P3.1:TXD串行口输出;⑶P3.2:外部中断0输入;-3-⑷P3.3:外部中断1输入;⑸P3.4:T0定时/计数器0外部计数脉冲输...

1、当您付费下载文档后,您只拥有了使用权限,并不意味着购买了版权,文档只能用于自身使用,不得用于其他商业用途(如 [转卖]进行直接盈利或[编辑后售卖]进行间接盈利)。
2、本站所有内容均由合作方或网友上传,本站不对文档的完整性、权威性及其观点立场正确性做任何保证或承诺!文档内容仅供研究参考,付费前请自行鉴别。
3、如文档内容存在违规,或者侵犯商业秘密、侵犯著作权等,请点击“违规举报”。

碎片内容

单片机期末复习资料完全版教材

文库当当响+ 关注
实名认证
内容提供者

该用户很懒,什么也没介绍

确认删除?
VIP
微信客服
  • 扫码咨询
会员Q群
  • 会员专属群点击这里加入QQ群
客服邮箱
回到顶部