电脑桌面
添加小米粒文库到电脑桌面
安装后可以在桌面快捷访问

钢筋工程规范规1VIP免费

钢筋工程规范规1_第1页
1/6
钢筋工程规范规1_第2页
2/6
钢筋工程规范规1_第3页
3/6
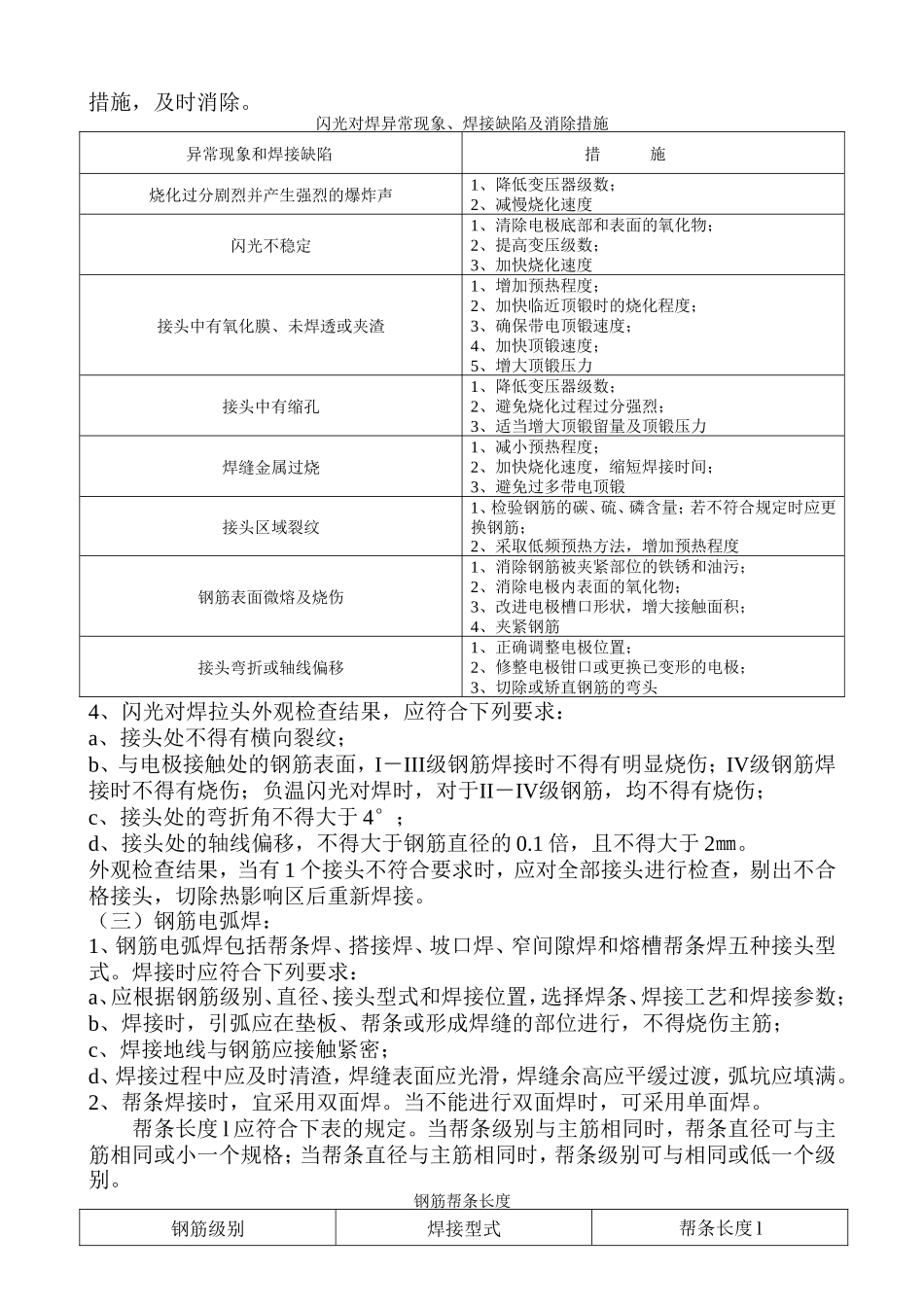
bwbw1.5—2bwLa钢筋工程规范规定一、构造要求:(一)板:1、板上部钢筋伸入边梁的长度L:如为单向板,L=la-a;如与边梁整浇为L:=la(锚固长度),并满足构造要求。2、下部钢筋应伸至梁或墙体中线,并不少于5d。(二)柱:1、一级抗震必须采用焊接。2、柱焊接头应处在两个断面内,在35d且大于500的范围内,接头面积不超过受力钢筋总面积的50%,同一根钢筋不得有2个接头。3、接头最低点距柱端不宜小于柱截面长边尺寸且宜在楼板上750㎜处。4、框架顶层柱的纵向钢筋全锚固到柱顶或梁板内,锚固长度从板梁底算起,不小于la+10d,且顶部有不少于10d的直钩长度。(三)梁:梁在边柱时,锚固长度为la+10d(la为锚固长度),如水平长度不够时,应伸至对面柱边后再向下弯折,弯折前的水平锚固长度不小于0.45(la+10d),弯折后的长度不应小于10d,也不宜大于22d。2、梁在中柱时,上部钢筋贯穿支座,下部钢筋应大于la+10d,如果la小于柱宽的一半时,必须过柱中线5d,如大于柱宽一半时,不宜大于中心20d。3、梁筋上部钢筋接头不得位于箍筋加密区内及支座1/3区域内;下部钢筋不得位于最大弯距处及跨中1/3区域内,离开弯折点的距离大于10d。4、梁筋接头采用焊接,,接头在35d且大于500范围内,同根钢筋不得有2个接头,接头面积不得大于钢筋总截面的50%。(四)剪力墙:1、剪力墙水平钢筋在端部的锚固要求如下:2、墙内竖向钢筋、水平钢筋接头位置错开设置,在la+10d且大于500㎜范围内,同根钢筋不得有2个接头,总接头面积不大于受力钢筋总面积的50%。二、钢筋绑扎:1、钢筋的交叉点,采用铁丝扎牢。2、板和墙的钢筋网除靠边外围两行钢筋的相交点全部扎牢外,中间部分交点可间隔交错扎牢,双向受力钢筋,必须全部扎牢。3、梁柱箍筋离开节点边缘处50㎜内开始设置,并与受力钢筋垂直设置,箍端部设暗柱端部未形成暗柱筋弯钩叠合处,沿受力筋方向错开设置。4、框架柱箍筋应在下列范围内加密:(1)柱两端在高度等于矩形截面长边尺寸或圆柱截面直径,柱净高之1/6、500㎜三者中的最大值范围内;(2)底层刚性地坪上、下各500㎜范围内;(3)柱净高与截面长边尺寸之比小于4的柱全高范围内;(4)框架角柱全高范围内。5、梁中箍筋应符合下列要求:(1)一级框架梁端2倍梁高范围内和二-四级框架框架端1.5倍梁高范围内,箍筋应当加密,且加密区长度不应小于500㎜;(2)加密区箍筋符合下列要求:抗震等级箍筋最大间距(取最小值)箍筋最小直径一hb/4,6d,100㎜Φ10二hb/4,8d,100㎜Φ8三hb/4,8d,150㎜Φ8四hb/4,8d,150㎜Φ6注d为纵筋直径,hb为梁截面高度。当梁端纵向受拉钢筋率大于2%时,箍筋最小直径应按表内数值增大2㎜;箍筋直径不应小于d/4。6、焊接区域内箍筋加密设置,间距不大于100㎜;主次梁交接处,弯起筋端部箍筋必须加密,加密间距为50㎜,并不少于3根。三、钢筋焊接:(一)焊接时注意电源电压的波动情况,对于闪光对焊,当电压下降大于5%,小于8%时,采取提高焊接变压器级数的措施,当大于或等于8%时,不得进行焊接;电渣压力焊电压下降超过5%时,不宜进行焊接。(二)钢筋对焊:1、钢筋的对接连接应优先采用闪光对焊;其焊接工艺方法宜按下列规定选择:a、当钢筋直径较小,钢筋级别较低,在本规程下表的规定范围内,可采用“连续闪光焊”;连续闪光焊钢筋上限直径焊机容量(kV.A)钢筋级别钢筋直径(㎜)160I级II级III级252220100I级II级III级20181680I级II级III级161412b、当超过表中规定,且钢筋端面较平整,宜采用“预热闪光焊”;c、当钢筋端面不平整,应采用“闪光-预热闪光焊”。2、连续闪光焊所能焊接的钢筋上限直径,应根据焊机容量、钢筋级别等具体情况而定,并应符合上表的规定:3、在闪光对焊生产中,当出现异常现象或焊接缺陷时,宜按下表查找原因和采取措施,及时消除。闪光对焊异常现象、焊接缺陷及消除措施异常现象和焊接缺陷措施烧化过分剧烈并产生强烈的爆炸声1、降低变压器级数;2、减慢烧化速度闪光不稳定1、清除电极底部和表面的氧化物;2、提高变压级数;3、加快烧化速度接头中有氧化膜、未焊透或夹渣1、增加预热程度;2、加快临近顶锻时的烧化程...

1、当您付费下载文档后,您只拥有了使用权限,并不意味着购买了版权,文档只能用于自身使用,不得用于其他商业用途(如 [转卖]进行直接盈利或[编辑后售卖]进行间接盈利)。
2、本站所有内容均由合作方或网友上传,本站不对文档的完整性、权威性及其观点立场正确性做任何保证或承诺!文档内容仅供研究参考,付费前请自行鉴别。
3、如文档内容存在违规,或者侵犯商业秘密、侵犯著作权等,请点击“违规举报”。

碎片内容

钢筋工程规范规1

确认删除?
VIP
微信客服
  • 扫码咨询
会员Q群
  • 会员专属群点击这里加入QQ群
客服邮箱
回到顶部