电脑桌面
添加小米粒文库到电脑桌面
安装后可以在桌面快捷访问

高中物理 第五章 光的波动性 第1节 光的干涉学案 教科版选修3-4-教科版高中选修3-4物理学案VIP免费

高中物理 第五章 光的波动性 第1节 光的干涉学案 教科版选修3-4-教科版高中选修3-4物理学案_第1页
1/7
高中物理 第五章 光的波动性 第1节 光的干涉学案 教科版选修3-4-教科版高中选修3-4物理学案_第2页
2/7
高中物理 第五章 光的波动性 第1节 光的干涉学案 教科版选修3-4-教科版高中选修3-4物理学案_第3页
3/7
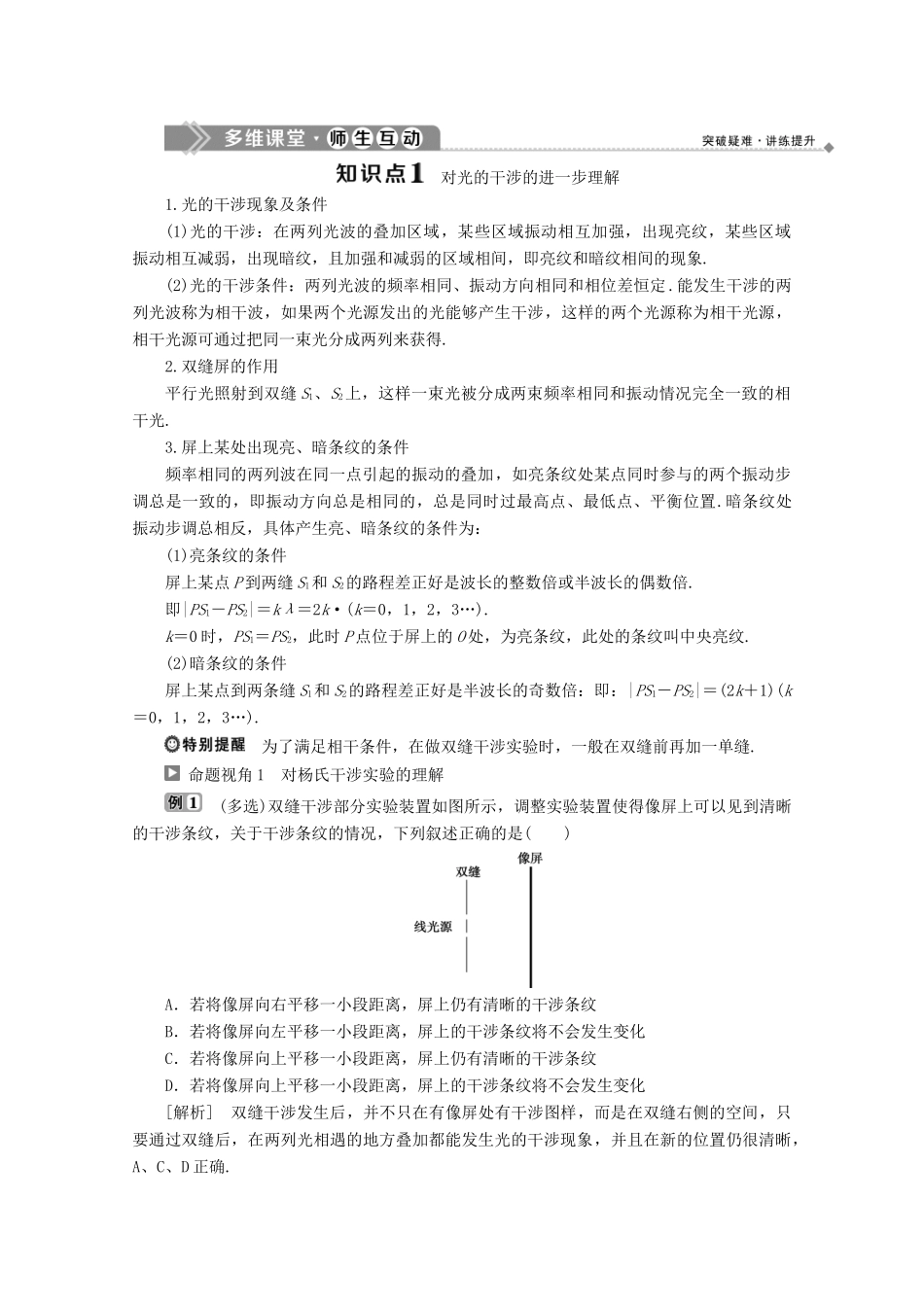
第1节光的干涉1.通过双缝干涉现象的分析,认识光的干涉条纹特点及光的干涉条件.(重点+难点)2.理解薄膜干涉的原理及应用.(难点)一、双缝干涉1.史实1801年,英国物理学家托马斯·杨成功地观察到了光的干涉现象,证明了光的确是一种波.2.实验如图所示,让一束平行的红色激光投射到一个有两条狭缝的挡板上,两狭缝相距很近,两狭缝就成了两个波源,它们的振动情况总是相同的,两个波源发出的光在挡板后面的空间相互叠加.3.现象在屏上得到了明暗相间的条纹.4.出现明暗条纹的条件当两个光源与屏上某点的路程差等于半波长的偶数倍时(即恰好等于波长的整数倍时),两列光在该点相互加强,该点出现亮条纹;当两个光源与屏上某点的路程差等于半波长的奇数倍时,两列光在该点相互削弱,该点出现暗条纹.5.计算波长的公式相邻两条明条纹(或暗条纹)的间距为Δx=λ.(其中d为两缝间距,l为两缝到屏的距离,λ为光的波长)二、薄膜干涉1.原因:单色平行光射到肥皂泡液薄膜上,液膜的前后两个表面反射回来的两列光是相干光.2.现象(1)肥皂泡上出现明暗相间的条纹或区域,不同波长的单色光照射,条纹间距不同.(2)若用白光照射,液膜上出现彩色条纹.3.光的干涉的应用(1)利用薄膜干涉法检查平面的平整程度.(2)利用双缝干涉实验可以测光的波长.在室内打开两盏电灯时,能看到干涉现象吗?提示:不能看到,两盏电灯不是相干光源.对光的干涉的进一步理解1.光的干涉现象及条件(1)光的干涉:在两列光波的叠加区域,某些区域振动相互加强,出现亮纹,某些区域振动相互减弱,出现暗纹,且加强和减弱的区域相间,即亮纹和暗纹相间的现象.(2)光的干涉条件:两列光波的频率相同、振动方向相同和相位差恒定.能发生干涉的两列光波称为相干波,如果两个光源发出的光能够产生干涉,这样的两个光源称为相干光源,相干光源可通过把同一束光分成两列来获得.2.双缝屏的作用平行光照射到双缝S1、S2上,这样一束光被分成两束频率相同和振动情况完全一致的相干光.3.屏上某处出现亮、暗条纹的条件频率相同的两列波在同一点引起的振动的叠加,如亮条纹处某点同时参与的两个振动步调总是一致的,即振动方向总是相同的,总是同时过最高点、最低点、平衡位置.暗条纹处振动步调总相反,具体产生亮、暗条纹的条件为:(1)亮条纹的条件屏上某点P到两缝S1和S2的路程差正好是波长的整数倍或半波长的偶数倍.即|PS1-PS2|=kλ=2k·(k=0,1,2,3…).k=0时,PS1=PS2,此时P点位于屏上的O处,为亮条纹,此处的条纹叫中央亮纹.(2)暗条纹的条件屏上某点到两条缝S1和S2的路程差正好是半波长的奇数倍:即:|PS1-PS2|=(2k+1)(k=0,1,2,3…).为了满足相干条件,在做双缝干涉实验时,一般在双缝前再加一单缝.命题视角1对杨氏干涉实验的理解(多选)双缝干涉部分实验装置如图所示,调整实验装置使得像屏上可以见到清晰的干涉条纹,关于干涉条纹的情况,下列叙述正确的是()A.若将像屏向右平移一小段距离,屏上仍有清晰的干涉条纹B.若将像屏向左平移一小段距离,屏上的干涉条纹将不会发生变化C.若将像屏向上平移一小段距离,屏上仍有清晰的干涉条纹D.若将像屏向上平移一小段距离,屏上的干涉条纹将不会发生变化[解析]双缝干涉发生后,并不只在有像屏处有干涉图样,而是在双缝右侧的空间,只要通过双缝后,在两列光相遇的地方叠加都能发生光的干涉现象,并且在新的位置仍很清晰,A、C、D正确.[答案]ACD命题视角2双缝干涉中明暗条纹的判断如图所示为双缝干涉实验装置,当使用波长为6×10-7m的橙色光做实验时,光屏P点及上方的P1点形成相邻的亮条纹.若使用波长为4×10-7m的紫光重复上述实验,在P和P1点形成的亮、暗条纹的情况是()A.P和P1都是亮条纹B.P是亮条纹,P1是暗条纹C.P是暗条纹,P1是亮条纹D.P和P1都是暗条纹[解析]==1.5=.P1点对橙光:Δr=n·λ橙,对紫光:Δr=nλ橙=n·λ紫=3n·因为P1与P相邻,所以n=1,P1点是暗条纹.对P点,因为Δr=0,所以仍是亮条纹,B正确.[答案]B双缝干涉中明暗条纹的判断方法(1)判断屏上某点为亮条纹还是暗条纹,要看该点到两个光源(双缝)的路程差(光程差)与波长的比值;(2)要记住光程差等于波...

1、当您付费下载文档后,您只拥有了使用权限,并不意味着购买了版权,文档只能用于自身使用,不得用于其他商业用途(如 [转卖]进行直接盈利或[编辑后售卖]进行间接盈利)。
2、本站所有内容均由合作方或网友上传,本站不对文档的完整性、权威性及其观点立场正确性做任何保证或承诺!文档内容仅供研究参考,付费前请自行鉴别。
3、如文档内容存在违规,或者侵犯商业秘密、侵犯著作权等,请点击“违规举报”。

碎片内容

高中物理 第五章 光的波动性 第1节 光的干涉学案 教科版选修3-4-教科版高中选修3-4物理学案

您可能关注的文档

雨丝书吧+ 关注
实名认证
内容提供者

乐于和他人分享知识,从事历史教学,热爱教育,高度负责。

确认删除?
VIP
微信客服
  • 扫码咨询
会员Q群
  • 会员专属群点击这里加入QQ群
客服邮箱
回到顶部