电脑桌面
添加小米粒文库到电脑桌面
安装后可以在桌面快捷访问

高中物理:第二章恒定电流教案人教版选修3-1VIP免费

高中物理:第二章恒定电流教案人教版选修3-1_第1页
1/10
高中物理:第二章恒定电流教案人教版选修3-1_第2页
2/10
高中物理:第二章恒定电流教案人教版选修3-1_第3页
3/10
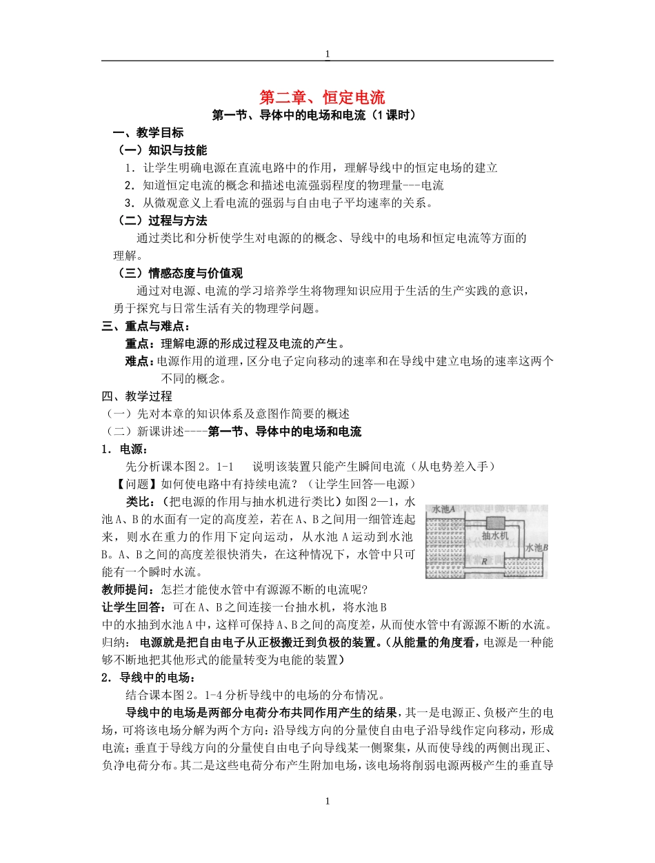
第二章、恒定电流第一节、导体中的电场和电流(1课时)一、教学目标(一)知识与技能1.让学生明确电源在直流电路中的作用,理解导线中的恒定电场的建立2.知道恒定电流的概念和描述电流强弱程度的物理量---电流3.从微观意义上看电流的强弱与自由电子平均速率的关系。(二)过程与方法通过类比和分析使学生对电源的的概念、导线中的电场和恒定电流等方面的理解。(三)情感态度与价值观通过对电源、电流的学习培养学生将物理知识应用于生活的生产实践的意识,勇于探究与日常生活有关的物理学问题。三、重点与难点:重点:理解电源的形成过程及电流的产生。难点:电源作用的道理,区分电子定向移动的速率和在导线中建立电场的速率这两个不同的概念。四、教学过程(一)先对本章的知识体系及意图作简要的概述(二)新课讲述----第一节、导体中的电场和电流1.电源:先分析课本图2。1-1说明该装置只能产生瞬间电流(从电势差入手)【问题】如何使电路中有持续电流?(让学生回答—电源)类比:(把电源的作用与抽水机进行类比)如图2—1,水池A、B的水面有一定的高度差,若在A、B之间用一细管连起来,则水在重力的作用下定向运动,从水池A运动到水池B。A、B之间的高度差很快消失,在这种情况下,水管中只可能有一个瞬时水流。教师提问:怎拦才能使水管中有源源不断的电流呢?让学生回答:可在A、B之间连接一台抽水机,将水池B中的水抽到水池A中,这样可保持A、B之间的高度差,从而使水管中有源源不断的水流。归纳:电源就是把自由电子从正极搬迁到负极的装置。(从能量的角度看,电源是一种能够不断地把其他形式的能量转变为电能的装置)2.导线中的电场:结合课本图2。1-4分析导线中的电场的分布情况。导线中的电场是两部分电荷分布共同作用产生的结果,其一是电源正、负极产生的电场,可将该电场分解为两个方向:沿导线方向的分量使自由电子沿导线作定向移动,形成电流;垂直于导线方向的分量使自由电子向导线某一侧聚集,从而使导线的两侧出现正、负净电荷分布。其二是这些电荷分布产生附加电场,该电场将削弱电源两极产生的垂直导11线方向的电场,直到使导线中该方向合场强为零,而达到动态平衡状态。此时导线内的电场线保持与导线平行,自由电子只存在定向移动。因为电荷的分布是稳定的,故称恒定电场。通过“思考与讨论”让学生区分静电平衡和动态平衡。恒定电场:由稳定分布的电荷所产生的稳定电场称恒定电场。3.电流(标量)(1)概念:电荷的定向移动形成电流。(2)电流的方向:规定为正电荷定向移动的方向。(3)定义:通过导体横截面的电量跟通过这些电量所用的时间的比值。定义式:tQI电流的微观表示:取一段粗细均匀的导体,两端加一定的电压,设导体中的自由电子沿导体定向移动的速率为v。设想在导体中取两个横截面B和C,横截面积为S,导体中每单位体积中的自由电荷数为n,每个自由电荷带的电量为q,则t时间内通过横截面C的电量Q是多少?电流I为多少?---引导学生推导老师归纳:Q=nV=nvtSqI=Q/t=nvqS这就是电流的微观表示式。(4)单位:安培(A),1A=103mA=106µA(5)电流的种类①直流电:方向不随时间而改变的电流。直流电分为恒定电流和脉动直流电两类:其中大小和方向都不随时间而改变的电流叫恒定电流;方向不随时间改变而大小随时间改变的电流叫脉动直流电。②交流电:方向和大小都随时间做周期变化的电流。【问题】如何用图象表示直流电和交流电?分析课本例题(详见课本,这里略)通过例题分析让学生把电流与导线内自由电子的定向移动的速率联系起来,同时说明定向移动的速率和在导线中建立电场的速率是两个不同的概念。(三)小结:对本节内容做简要小结(四)巩固新课:1、复习课本内容2、完成P43问题与练习:作业1、2,练习3。第二节、电动势(1课时)一、教学目标(一)知识与技能1.理解电动势的的概念及定义式。知道电动势是表征电源特性的物理量。2.从能量转化的角度理解电动势的物理意义。(二)过程与方法通过类比的方法使学生加深对电源及电动势概念的理解。(三)情感态度与价值观了解生活中电池,感受现代科技的不断进步二、重点与难点:22...

1、当您付费下载文档后,您只拥有了使用权限,并不意味着购买了版权,文档只能用于自身使用,不得用于其他商业用途(如 [转卖]进行直接盈利或[编辑后售卖]进行间接盈利)。
2、本站所有内容均由合作方或网友上传,本站不对文档的完整性、权威性及其观点立场正确性做任何保证或承诺!文档内容仅供研究参考,付费前请自行鉴别。
3、如文档内容存在违规,或者侵犯商业秘密、侵犯著作权等,请点击“违规举报”。

碎片内容

高中物理:第二章恒定电流教案人教版选修3-1

您可能关注的文档

雨丝书吧+ 关注
实名认证
内容提供者

乐于和他人分享知识,从事历史教学,热爱教育,高度负责。

确认删除?
VIP
微信客服
  • 扫码咨询
会员Q群
  • 会员专属群点击这里加入QQ群
客服邮箱
回到顶部