电脑桌面
添加小米粒文库到电脑桌面
安装后可以在桌面快捷访问

高中化学 专题3 从矿物到基础材料 第一单元 从铝土矿到铝合金 第1课时 铝及铝合金学案 苏教版必修1-苏教版高一必修1化学学案VIP免费

高中化学 专题3 从矿物到基础材料 第一单元 从铝土矿到铝合金 第1课时 铝及铝合金学案 苏教版必修1-苏教版高一必修1化学学案_第1页
1/11
高中化学 专题3 从矿物到基础材料 第一单元 从铝土矿到铝合金 第1课时 铝及铝合金学案 苏教版必修1-苏教版高一必修1化学学案_第2页
2/11
高中化学 专题3 从矿物到基础材料 第一单元 从铝土矿到铝合金 第1课时 铝及铝合金学案 苏教版必修1-苏教版高一必修1化学学案_第3页
3/11
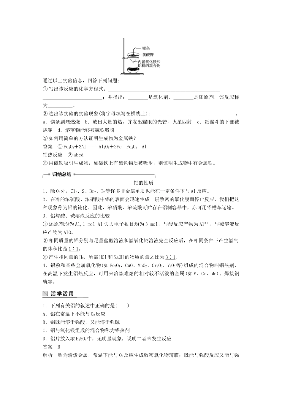
第1课时铝及铝合金[学习目标定位]1.根据铝的原子结构,会分析铝具有较强的还原性,知道铝能与非金属、酸、碱反应。2.认识铝在化学性质上与其他常见金属的相似与不同。3.了解铝及其合金的性能及应用。一、铝的性质1.物理性质铝是银白色的金属,密度较小,有较强的韧性和延展性,熔点较低,硬度较小,有良好的导电、导热性。2.化学性质(1)铝与O2反应①铝是非常活泼的金属,极易与氧气反应,其化学方程式是4Al+3O2===2Al2O3。但生活中许多铝制品却很耐腐蚀,这是因为常温下铝在空气中极易与氧气反应,表面生成致密的氧化铝薄膜并牢固地覆盖在铝表面,能阻止氧气等与铝进一步反应,因而铝具有很强的抗腐蚀性。②如果将铝丝加强热后插入到纯氧中会观察到铝丝剧烈燃烧,并产生耀眼的白光,最后得到白色块状固体。反应的化学方程式是4Al+3O2=====2Al2O3。(2)铝与酸、碱的反应①将两小块用砂纸打磨过的铝条分别放入两支洁净的试管中,再向试管中分别加入浓硝酸、浓硫酸,观察铝片能否溶解?有无气体产生?答案铝片不溶解,无气体产生。②在两支试管中分别加入5mL盐酸和5mLNaOH溶液,再分别放入一小片铝片,观察到的现象是铝片逐渐溶解,有气泡产生;用手小心触摸试管外壁有热感(反应放热);一段时间后,将点燃的木条分别放在试管口部,发生的现象是产生爆鸣声。由此可说明反应过程中有H2产生。③由以上实验可知,铝既能与盐酸反应,又能与氢氧化钠溶液反应,二者均生成氢气。a.铝与氢氧化钠溶液反应的化学方程式是2Al+2NaOH+2H2O===2NaAlO2+3H2↑。b.铝与盐酸反应的离子方程式是2Al+6H+===2Al3++3H2↑。(3)铝热反应如下图所示,用两张圆形滤纸分别折叠成漏斗状,套在一起。使四周都有四层。把内层纸漏斗取出,在底部剪一个小孔,用水润湿,再跟另一纸漏斗套在一起,架在铁圈上,下面放置盛沙的蒸发皿。把5g炒干的氧化铁粉末和2g铝粉混合均匀,放在纸漏斗中,上面加上少量氯酸钾并在混合物中间插一根镁条,用小木条点燃镁条,观察发生的现象。通过以上实验信息,回答下列问题:①写出该反应的化学方程式:_____________________________________________________________________;并指出:________是氧化剂,________是还原剂,该反应称为__________。②选出该实验的实验现象(将字母填写在横线上):_________________________________。a.镁条剧烈燃烧b.放出大量的热,并发出耀眼的光芒,火星四射c.纸漏斗的下部被烧穿d.熔落物能够被磁铁吸引③如何用简单的方法证明生成物为金属铁?答案①Fe2O3+2Al=====Al2O3+2FeFe2O3Al铝热反应②abcd③用磁铁吸引生成物,如磁铁上有黑色物质被吸附,则证明生成物中有金属铁。铝的性质1.除O2外,Cl2、S、Br2、I2等许多非金属单质也能在一定条件下与Al反应。2.在冷的浓硫酸、浓硝酸中铝的表面会迅速生成一层致密的氧化膜而停止反应,我们把这种现象称为铝的钝化。因此,浓硝酸、浓硫酸可贮存在铝制容器中,亦可用铝槽车运输。3.铝与酸、碱溶液反应的比较①还原剂均为Al,1molAl失去电子数目均为3mol,与酸反应产物为Al3+,与碱溶液反应产物为AlO。②相同质量的铝分别与足量盐酸溶液和氢氧化钠溶液完全反应后,在相同条件下产生氢气的体积比是1∶1。③产生相同量的H2,所需HCl和NaOH的物质的量之比为3∶1。4.铝粉和某些金属氧化物(如Fe3O4、CuO、MnO2、Cr2O3、V2O5等)组成的混合物叫铝热剂,在高温下发生铝热反应,可用来冶炼难熔的相对较不活泼的金属(如V、Cr、Mn)、焊接钢轨等。1.下列有关铝的叙述中正确的是()A.铝在常温下不能与O2反应B.铝既能溶于强酸,又能溶于强碱C.铝与氧化镁组成的混合物称为铝热剂D.铝片放入浓H2SO4中,无明显现象,说明二者未发生反应答案B解析铝为活泼金属,常温下能与O2反应生成致密氧化物薄膜;既能与强酸反应又能与强碱反应,A项错误,B项正确;镁比较活泼,铝不能置换出镁,C项错误;铝常温下在浓H2SO4中钝化,在铝表面形成致密氧化膜,发生了化学反应,D项错误。易错提醒铝热反应冶炼的是难熔金属且金属性比铝弱,故铝与比其不活泼的金属氧化物组成的混合物才叫铝热剂。2.甲、乙两烧杯中各盛...

1、当您付费下载文档后,您只拥有了使用权限,并不意味着购买了版权,文档只能用于自身使用,不得用于其他商业用途(如 [转卖]进行直接盈利或[编辑后售卖]进行间接盈利)。
2、本站所有内容均由合作方或网友上传,本站不对文档的完整性、权威性及其观点立场正确性做任何保证或承诺!文档内容仅供研究参考,付费前请自行鉴别。
3、如文档内容存在违规,或者侵犯商业秘密、侵犯著作权等,请点击“违规举报”。

碎片内容

高中化学 专题3 从矿物到基础材料 第一单元 从铝土矿到铝合金 第1课时 铝及铝合金学案 苏教版必修1-苏教版高一必修1化学学案

您可能关注的文档

确认删除?
VIP
微信客服
  • 扫码咨询
会员Q群
  • 会员专属群点击这里加入QQ群
客服邮箱
回到顶部