电脑桌面
添加小米粒文库到电脑桌面
安装后可以在桌面快捷访问

XX中心小学三年级数学集体备课VIP专享VIP免费

XX中心小学三年级数学集体备课_第1页
1/24
XX中心小学三年级数学集体备课_第2页
2/24
XX中心小学三年级数学集体备课_第3页
3/24
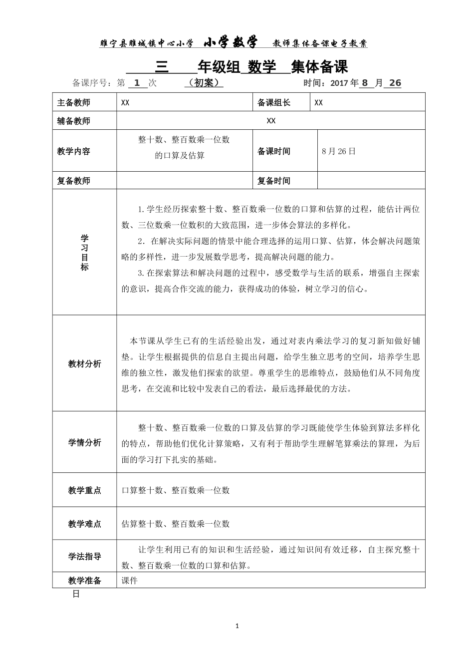
1睢宁县睢城镇中心小学小学数学教师集体备课电子教案三年级组数学集体备课备课序号:第1次(初案)时间:2017年8月26日主备教师XX备课组长XX辅备教师XX教学内容整十数、整百数乘一位数的口算及估算备课时间8月26日复备教师复备时间学习目标1.学生经历探索整十数、整百数乘一位数的口算和估算的过程,能估计两位数、三位数乘一位数积的大致范围,进一步体会算法的多样化。2.在解决实际问题的情景中能合理选择的运用口算、估算,体会解决问题策略的多样性,进一步发展数学思考,提高解决问题的能力。3.在探索算法和解决问题的过程中,感受数学与生活的联系,增强自主探索的意识,提高合作交流的能力,获得成功的体验,树立学习的信心。教材分析本节课从学生已有的生活经验出发,通过对表内乘法学习的复习新知做好铺垫。让学生根据提供的信息自主提出问题,给学生独立思考的空间,培养学生思维的独立性,激发他们探索的欲望。尊重学生的思维特点,鼓励他们从不同角度思考,在交流和比较中发表自己的看法,最后选择最优的方法。学情分析整十数、整百数乘一位数的口算及估算的学习既能使学生体验到算法多样化的特点,帮助他们优化计算策略,又有利于帮助学生理解笔算乘法的算理,为后面的学习打下扎实的基础。教学重点口算整十数、整百数乘一位数教学难点估算整十数、整百数乘一位数学法指导让学生利用已有的知识和生活经验,通过知识间有效迁移,自主探究整十数、整百数乘一位数的口算和估算。教学准备课件2睢宁县睢城镇中心小学小学数学教师集体备课电子教案第一课时课时总第(18)课时课型教师活动学生活动复备设计(个性表达)复习旧知,导入新课(课件呈现)1、5×8=9×4=3×7=4×8=6×5=9×7=2、6个十是多少?10个十是多少?150是几个十?8个百是多少?1200是几个百?630是几个十?通过刚才的练习,老师发现你很出色,学过的本领不但没有忘记,还记得这么清楚。希望今天你有更出色的表现。现在我们一起来看这幅图。(课件呈现第一页例题图)二、探索算理,总结算法1、教学例1从图中我们了解到有三箱玉米,每箱20根,问一共有多少根玉米?根据题目的意思我们可以列出这样的算式:(1)20×3=(课件出示)请你先想一想怎么计算?下面老师来说一说有哪些方法。方法一:20×3=20+20+20=60方法二:2个十乘3得6个十,6个十是60方法三:因为2×3=6,所以20×3=60板书:2×3=6卡片练习同桌说一说观察,读题,思考练习小组讨论指名汇报补充发言3睢宁县睢城镇中心小学小学数学教师集体备课电子教案教师活动学生活动复备设计(个性表达)(2)比一比:以上这三种方法,你最喜欢那种方法?为什么喜欢?(根据学生回答,老师加以总结)(3)试一试现在你能用自己最喜欢的方法计算出200×3和8×200的结果吗(课件出示题目)板书:2×3=6200×3=600,总结:计算整十数、整百数乘一位数时,只要用一位数乘“0”前面的,再看乘数中一共有几个“0”,就在积的末尾添上几个“0”。三、理解运用,进行估算1、今天老师家里来了客人,老师要去水果店买西瓜招待他们,请帮我想一想200元够买4箱西瓜吗?(课件呈现例2的情境图)要想知道够不够,我们可以用估一估的方法。(课件呈现下面内容)方法一:把48看作50,4×50=200,200元够了。方法二:,4×50=200,4×48<200,200元够了。(以上两种方法可根据学生回答具体情况决定是否呈现第二种方法。)生活中,我们会遇到一些问题,这些问题的解决不需要计算出准确的结果,只要能对结果进行估算就可以。观察、比较优化方法试一试说说方法试一试,总结观察例图说一说方法试一试组内反馈估算试一试4睢宁县睢城镇中心小学小学数学教师集体备课电子教案2、刚刚老师为客人买了又大又甜的西瓜,现在还想给他们买又香又甜的哈密瓜,你能帮我想一想300元够买5箱吗?(1)板书:方法一:把62看作60,60×5=300,62×5的积比300大,所以300元不够。方法二:60×5=300,62×5>300,所以300元不够。3、总结:在估算200元够买4箱西瓜和300元够买5箱哈密瓜这两个问题时,我是把两位数看作与它最接近的整十数,用整十数乘一位数的方法进行口算,从而估计出结果。)四、巩固练习,...

1、当您付费下载文档后,您只拥有了使用权限,并不意味着购买了版权,文档只能用于自身使用,不得用于其他商业用途(如 [转卖]进行直接盈利或[编辑后售卖]进行间接盈利)。
2、本站所有内容均由合作方或网友上传,本站不对文档的完整性、权威性及其观点立场正确性做任何保证或承诺!文档内容仅供研究参考,付费前请自行鉴别。
3、如文档内容存在违规,或者侵犯商业秘密、侵犯著作权等,请点击“违规举报”。

碎片内容

XX中心小学三年级数学集体备课

您可能关注的文档

精华资料店+ 关注
实名认证
内容提供者

大量教育教学资料

确认删除?
VIP
微信客服
  • 扫码咨询
会员Q群
  • 会员专属群点击这里加入QQ群
客服邮箱
回到顶部