电脑桌面
添加小米粒文库到电脑桌面
安装后可以在桌面快捷访问

安徽省泗县2012-2013学年高二化学上学期第三次月考试题-VIP免费

安徽省泗县2012-2013学年高二化学上学期第三次月考试题-_第1页
1/4
安徽省泗县2012-2013学年高二化学上学期第三次月考试题-_第2页
2/4
安徽省泗县2012-2013学年高二化学上学期第三次月考试题-_第3页
3/4
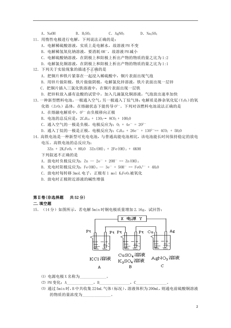
双语中学2012--2013学年度第一学期高二月考化学试题(化学反应原理)考试时间:90分钟满分:100分第一卷选择题(共42分)一、选择题(本题包括14小题,每小题3分,共42分。每小题只有一个选项符合题意)1.下列说法错误的是()A.配制FeCl3溶液,为了抑制水解,常加盐酸B.盐类都能水解C.盐类水解通常都是吸热的D.水解达到平衡时的AlCl3稀溶液中,无论再加入饱和AlCl3溶液还是加水或者加热,其水解平衡均向正向移动2、将0.lmol·醋酸溶液加水稀释,下列说法正确的是A.溶液中c(H+)和c(OH-)都减小B.溶液中c(H+)增大C.醋酸电离平衡向左移动D.溶液的pH增大3、在相同温度时100mL0.01mol/L的醋酸溶液与10mL0.1mol/L的醋酸溶液相比较,下列数值前者大于后者的是A中和时所需NaOH的量B电离程度CH+的物质的量DCH3COOH的物质的量4、用水稀释0.1mol/L氨水时,溶液中随着水量的增加而减小的是A、[OH-]/[NH3·H2O]B、[NH3·H2O]/[OH-]C、[H+]和[OH-]的乘积D、OH-的物质的量5、在O.1mol/L的CH3COOH溶液中存在如下电离平衡:CH3COOHCH3COO-+H+。对于该平衡,下列叙述正确的是A.加入少量NaOH固体,平衡向正反应方向移动B.加水,反应速率增大,平衡向逆反应方向移动C滴加少量0.1mol/LHCl溶液,溶液中C(H+)减少D.加入少量CH3COONa固体,平衡向正反应方向移动6、pH相同的盐酸和醋酸两种溶液中,它们的A、H+的物质的量相同B、物质的量浓度相同C、H+物质的量浓度不同D、H+的物质的量浓度相同7、pH值和体积都相同的醋酸和硫酸,分别跟足量的碳酸钠溶液反应,在相同条件下,放出二氧化碳气体的体积是A一样多B醋酸比硫酸多C硫酸比醋酸多D无法比较8、c(H+)相同的等体积的两份溶液A和B;A为盐酸,B为醋酸,分别和锌反应,若最后仅有一份溶液中存在锌,且放出的氢气的质量相等,则下列说法正确的是A①反应所需要的时间B>A②开始反应时的速率A>B③参加反应的锌的物质的量A=B④反应过程的平均速率B>A⑤盐酸里有锌剩余⑥醋酸里有锌剩余A③④⑤B③④⑥C②③⑤D②③⑤⑥9.铁棒和石墨棒用导线连接后,浸入0.01mol·L-1的食盐溶液中,可能出现的现象是A.铁棒附近产生OH-B.铁棒被腐蚀C.石墨棒上放出O2D.石墨棒上放出Cl210.PH=a的某电解质溶液中,插入两支惰性电极通直流电一段时间后,溶液的PH>a,则该电解质可能是:1A.NaOHB.H2SO4C.AgNO3D.Na2SO411.用惰性电极进行电解,下列说法正确的是:A.电解稀硫酸溶液,实质上是电解水,故溶液PH不变B.电解稀氢氧化钠溶液,要消耗OH—,故溶液PH减小C.电解硫酸钠溶液,在阴极上和阳极上析出产物的物质的量之比为1:2D.电解氯化铜溶液,在阴极上和阳极上析出产物的物质的量之比为1:112.下列关于实验现象的描述不正确的是A.把铜片和铁片紧靠在一起浸入稀硫酸中,铜片表面出现气泡B.用锌片做阳极,铁片做做阴极,电解氯化锌溶液,铁片表面出现一层锌C.把铜片插入三氯化铁溶液中,在铜片表面出现一层铁D.把锌粒放入盛有盐酸的试管中,加入几滴氯化铜溶液,气泡放出速率加快13.一种新型燃料电池,一极通入空气,另一极通入丁烷气体;电解质是掺杂氧化钇(Y2O3)的氧化锆(ZrO2)晶体,在熔融状态下能传导O2—。下列对该燃料电池说法正确的是A.在熔融电解质中,O2—由负极移向正极B.电池的总反应是:2C4H10+13O2→8CO2+10H2OC.通入空气的一极是负极,电极反应为:O2+4e—=2O2—D.通入丁烷的一极是正极,电极反应为:C4H10+26e—+13O2—==4CO2+5H2O14.高铁电池是一种新型可充电电池,与普通高能电池相比,该电池能长时间保持稳定的放电电压。高铁电池的总反应为:3Zn+2K2FeO4+8H2O3Zn(OH)2+2Fe(OH)3+4KOH下列叙述不正确的是A.放电时负极反应为:Zn—2e—+2OH—==Zn(OH)2B.充电时阳极反应为:Fe(OH)3—3e—+5OH—==FeO42—+4H2OC.放电时每转移3moL电子,正极有1molK2FeO4被氧化D.放电时正极附近溶液的碱性增强第Ⅱ卷(非选择题共52分)二.填空题15.(14分)如图所示,若电解5min时铜电极质量增加2.16g,试回答:⑴电源电极X名称为_____________。⑵PH变化:A_____________,B_______________,C_______________。⑶通过5min时,B中...

1、当您付费下载文档后,您只拥有了使用权限,并不意味着购买了版权,文档只能用于自身使用,不得用于其他商业用途(如 [转卖]进行直接盈利或[编辑后售卖]进行间接盈利)。
2、本站所有内容均由合作方或网友上传,本站不对文档的完整性、权威性及其观点立场正确性做任何保证或承诺!文档内容仅供研究参考,付费前请自行鉴别。
3、如文档内容存在违规,或者侵犯商业秘密、侵犯著作权等,请点击“违规举报”。

碎片内容

安徽省泗县2012-2013学年高二化学上学期第三次月考试题-

您可能关注的文档

教育精品店+ 关注
实名认证
内容提供者

优良的服务

确认删除?
VIP
微信客服
  • 扫码咨询
会员Q群
  • 会员专属群点击这里加入QQ群
客服邮箱
回到顶部