电脑桌面
添加小米粒文库到电脑桌面
安装后可以在桌面快捷访问

广西防城港市高级中学2011年秋季学期高三理综8月月考(生物部分)【会员独享】VIP免费

广西防城港市高级中学2011年秋季学期高三理综8月月考(生物部分)【会员独享】_第1页
1/3
广西防城港市高级中学2011年秋季学期高三理综8月月考(生物部分)【会员独享】_第2页
2/3
广西防城港市高级中学2011年秋季学期高三理综8月月考(生物部分)【会员独享】_第3页
3/3
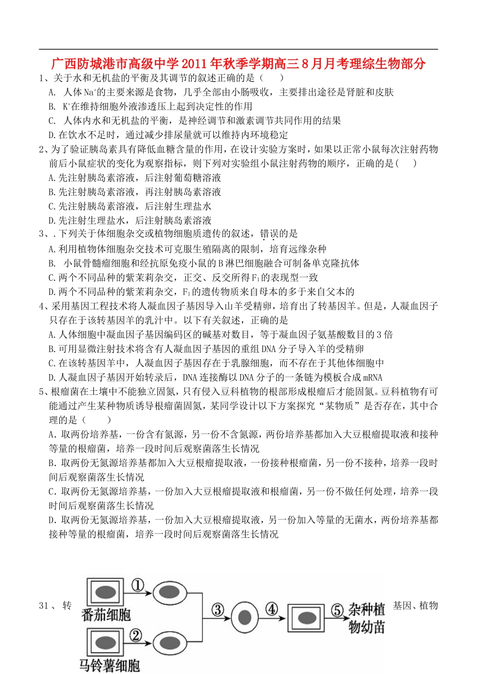
广西防城港市高级中学2011年秋季学期高三8月月考理综生物部分1、关于水和无机盐的平衡及其调节的叙述正确的是()A.人体Na+的主要来源是食物,几乎全部由小肠吸收,主要排出途径是肾脏和皮肤B.K+在维持细胞外液渗透压上起到决定性的作用C.人体内水和无机盐的平衡,是神经调节和激素调节共同作用的结果D.在饮水不足时,通过减少排尿量就可以维持内环境稳定2、为了验证胰岛素具有降低血糖含量的作用,在设计实验方案时,如果以正常小鼠每次注射药物前后小鼠症状的变化为观察指标,则下列对实验组小鼠注射药物的顺序,正确的是()A.先注射胰岛素溶液,后注射葡萄糖溶液B.先注射胰岛素溶液,再注射胰岛素溶液C.先注射胰岛素溶液,后注射生理盐水D.先注射生理盐水,后注射胰岛素溶液3、.下列关于体细胞杂交或植物细胞质遗传的叙述,错误的是A.利用植物体细胞杂交技术可克服生殖隔离的限制,培育远缘杂种B.小鼠骨髓瘤细胞和经抗原免疫小鼠的B淋巴细胞融合可制备单克隆抗体C.两个不同品种的紫茉莉杂交,正交、反交所得F1的表现型一致D.两个不同品种的紫茉莉杂交,F1的遗传物质来自母本的多于来自父本的4、采用基因工程技术将人凝血因子基因导入山羊受精卵,培育出了转基因羊。但是,人凝血因子只存在于该转基因羊的乳汁中。以下有关叙述,正确的是A.人体细胞中凝血因子基因编码区的碱基对数目,等于凝血因子氨基酸数目的3倍B.可用显微注射技术将含有人凝血因子基因的重组DNA分子导入羊的受精卵C.在该转基因羊中,人凝血因子基因存在于乳腺细胞,而不存在于其他体细胞中D.人凝血因子基因开始转录后,DNA连接酶以DNA分子的一条链为模板合成mRNA5、根瘤菌在土壤中不能独立固氮,只有侵入豆科植物的根部形成根瘤后才能固氮。豆科植物有可能通过产生某种物质诱导根瘤菌固氮,某同学设计以下方案探究“某物质”是否存在,其中合理的是()A.取两份培养基,一份含有氮源,另一份不含氮源,两份培养基都加入大豆根瘤提取液和接种等量的根瘤菌,培养一段时间后观察菌落生长情况B.取两份无氮源培养基都加入大豆根瘤提取液,一份接种根瘤菌,另一份不接种,培养一段时间后观察菌落生长情况C.取两份无氮源培养基,一份加入大豆根瘤提取液和根瘤菌,另一份不做任何处理,培养一段时间后观察菌落生长情况D.取两份无氮源培养基,一份加入大豆根瘤提取液,另一份加入等量的无菌水,两份培养基都接种等量的根瘤菌,培养一段时间后观察菌落生长情况31、转基因、植物体细胞杂交等技术都为农业迅猛发展提供了坚实的技术基础与保证。据图回答下列问题:(18分,每空2分)(1)过程①②用处理细胞的细胞壁,后经③过程诱导原生质体融合,实际融合的过程中原生质体可能会形成________种细胞团(只考虑两个细胞融合的情况),,与④过程密切相关的细胞器是________。(2)在⑤过程培养中,除了提供水分、无机盐、糖类、维生素以及氨基酸外,还需要在培养基中加入________。同时,在培养过程中,除必要的温度、光照和氧气等外界条件外,成功的另一个关键是操作过程必须保证________。(3)若番茄是二倍体,马铃薯是四倍体,则杂种植株为______倍体。(4)若番茄细胞内含A条染色体,马铃薯细胞内含B条染色体,将番茄和马铃薯采用杂交育种方法培育(假设能成功)得到的后代应含________条染色体,还必须用__________等来处理幼苗,才能得到可育的番茄—马铃薯植株。(5)一般在培养基上培养24~48h后,大部分原生质体已再生出细胞壁,可以取样,利用25%蔗糖溶液以及其他用具,通过________________实验来鉴别细胞壁是否已经再生。32、如图所示为生态系统中氮循环和碳循环及其相互关系的简图。(24分,除标明外每空1分)请仔细分析后回答:(1)完成⑦过程生物的同化作用方式是_____,图中过程①称为______,过程②称为。在一个封闭的大棚生态系统中,遇到连续阴雨天气,应适当降温,目的是__________(2分)。(2)植物完成图中④过程的主要方式是______,如果土壤板结或长期水淹,陆生植物通过该过程获得的氮素不能满足其生理需要,其原因是__________(2分)。(3)人们正致力于转基因固氮植物的研究,科学家已通过__________技...

1、当您付费下载文档后,您只拥有了使用权限,并不意味着购买了版权,文档只能用于自身使用,不得用于其他商业用途(如 [转卖]进行直接盈利或[编辑后售卖]进行间接盈利)。
2、本站所有内容均由合作方或网友上传,本站不对文档的完整性、权威性及其观点立场正确性做任何保证或承诺!文档内容仅供研究参考,付费前请自行鉴别。
3、如文档内容存在违规,或者侵犯商业秘密、侵犯著作权等,请点击“违规举报”。

碎片内容

广西防城港市高级中学2011年秋季学期高三理综8月月考(生物部分)【会员独享】

您可能关注的文档

教育精品店+ 关注
实名认证
内容提供者

优良的服务

确认删除?
VIP
微信客服
  • 扫码咨询
会员Q群
  • 会员专属群点击这里加入QQ群
客服邮箱
回到顶部