电脑桌面
添加小米粒文库到电脑桌面
安装后可以在桌面快捷访问

场部新进业务员培训内容VIP免费

场部新进业务员培训内容_第1页
1/9
场部新进业务员培训内容_第2页
2/9
场部新进业务员培训内容_第3页
3/9
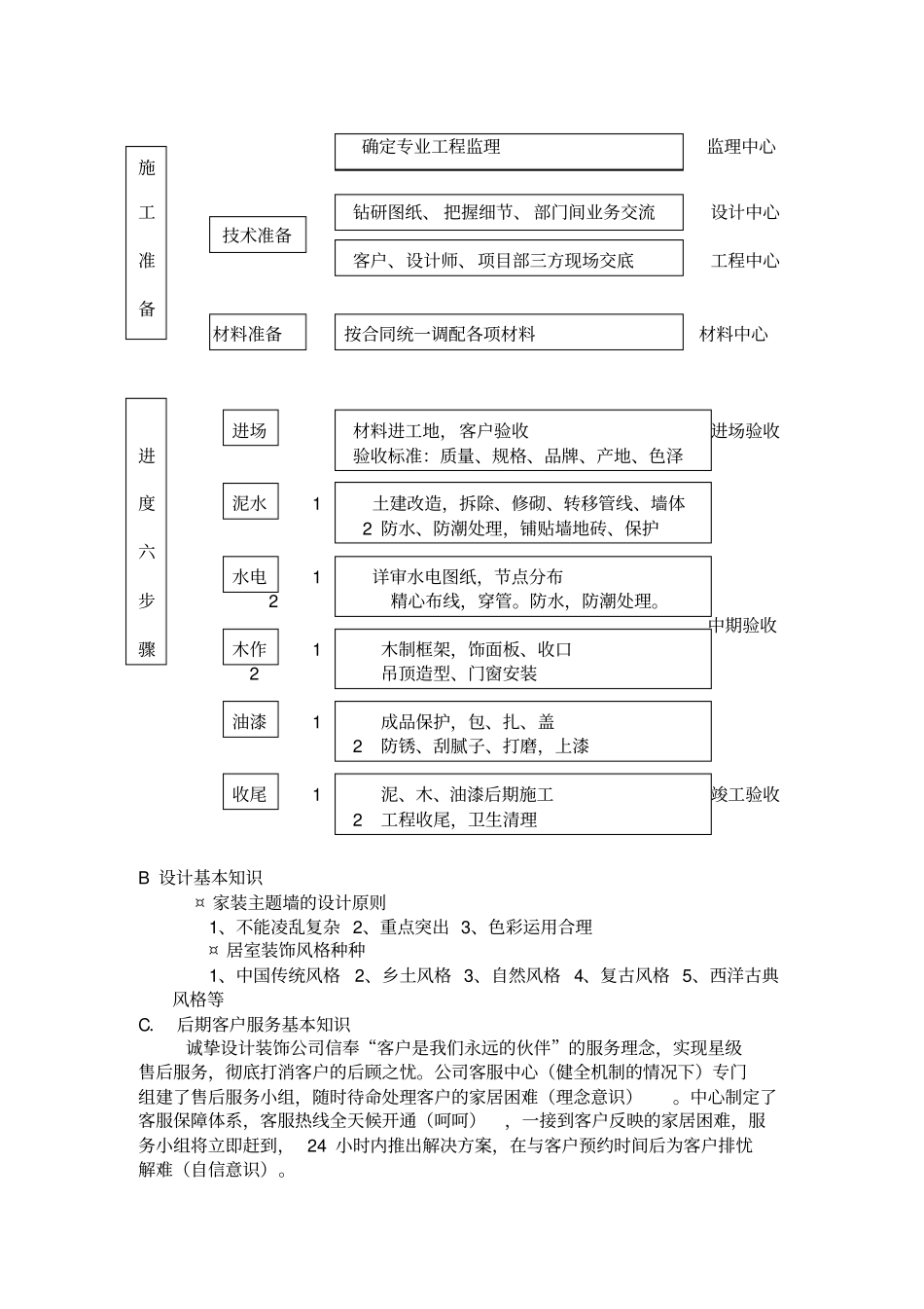
市场部新进业务员培训内容岗前基本培训1.公司企业文化;公司简介诚挚装饰创建于一九九八年三月,系福建省室内装饰协会理事单位,厦门市室内装饰协会会员和厦门市建筑装饰协会会员。具有国家乙级设计和乙级施工资质、建筑装饰施工资质和国家消防资质。本公司以质量为根、以诚信为本、以信誉为荣、执着于环境美化事业,赢得了广大业主的良好口碑和信赖。二零零零年被市工商局从500家装饰企业中评选为诚信企业,并授予12315投诉服务网点的资格,二零零二年又被列为中国质量万里行质量信誉跟踪服务单位。二零零五年被评为“厦门十佳装饰公司”之一。二零零六所被评为“厦门双十佳装饰公司”即“优秀室内设计企业”和“优秀施工企业”。于二零零八再获殊荣:“厦门十强家装企业”和“厦门十大放心企业”本公司秉着“以诚为本,以质为根”的理念为客户提供服务,在材料使用上我们一直做到以下几点:一、与供货商方面订制出严格的正品材料供应合同,并有赔付条款;二、进料时现场管理员按与客户签订的合同上约定的材料品牌验货,确保无伪劣材料。在施工中我公司订制的验收标准高于国标、优于同行业。公司实行班组制,包工不包料,所有的班组都是签订合同。在施工中我公司订制的验收标准高于国标、优于同行业。公司实行班组制,包工不包料,所有的班组都是签订合同,交付押金的固定班组,他们不会也不能随意在公司外揽活。公司设立严格的质量考评制度:质优有奖、质劣有罚。公司还有完善的质量控制体系,共分四层:1、现场管理专人专职;2、质检部门全程跟踪;3、工程部经理定期抽查;4、公司总经理不定期抽查。此举为客户把关,更为公司打造出过硬的施工队伍,赢得了开业十年来"零投诉"的骄人业绩。2.营销理念,价值观(勇做厦门第一装饰行业销售团队);3.三步曲知识A.工程基本知识四个严禁n禁止在施工现场留宿n禁止在施工现场做饭n禁止在施工现场吸烟n禁止对客户的合理要求说不五个不准n不准拿客户一件物n不准要客户一分钱n不准耽误客户一分钟n不准吸客户一根烟n不准喝客户一口水六统一n统一图纸上墙人力准备n统一工服n统一铬牌n统一成品地面保护n统一设置灭火器n统一自带马桶(呵呵)¤现在家具的材料1、基材板(木芯板)分为18㎝、15㎝2、面板:木面板、黑胡桃面板、红影面板、枫木面板等为主3、保丽板:木面板、黑胡桃面板、红影面板、枫木面板等为主¤制作家具的过程图纸算料领料开料打漆刷漆底漆(3遍)面漆(3遍)打磨(3遍)面漆水漆打蜡¤家庭装璜的准备工作1、前期准备2、资金准备3、材料预算和费用分配4、工期准备¤家庭电脑房的设计要素1、通风要好2、温度要适当3、湿度要合适4、色彩要柔和¤灯饰1、客厅灯饰;客厅是日常生活的主场所,对外会客、家人休息、视听娱乐都在客厅里进行。2、卧室灯饰:卧室主要是睡眠、休息的场所,它的照明由一般与局部照明组成。3、书房灯饰:书房既要有较高的照明度又要有宁静的光环境。4、餐厨灯饰:餐厅的灯光照明应将人们的注意力集中到餐桌上,厨房的照明要明亮。5、浴厕灯饰:浴室要有明亮柔和的光线均匀的照亮整个浴室。¤家庭装修产生纠纷的原因有两个1、对施工质量不满2、对收费价格不满和相应服务不满¤家庭装潢中较大众普通的材料1、地面材料2、墙面材料3、木材4、洁具5、厨房料理台材料6、门窗材料7、厨房设备8、装饰线9、水嘴¤家庭装修最怕四种污染物———甲醛、苯、氨和放射性物质¤降低装修造价(怎样节约主材成本的方法)1、货比三家2、采购时与装修人员同去3、合理分配资金4、避开旺季与节日5、专业设计钱不白花¤家装误区1、攀比2、华而不实3、装饰后如同宾馆4、用同种材料铺满地方5、花冤枉钱工艺流程图项目经理、班组、技术工人工程中心确定专业工程监理监理中心施工钻研图纸、把握细节、部门间业务交流设计中心技术准备准客户、设计师、项目部三方现场交底工程中心备材料准备按合同统一调配各项材料材料中心进场材料进工地,客户验收进场验收进验收标准:质量、规格、品牌、产地、色泽度泥水1土建改造,拆除、修砌、转移管线、墙体2防水、防潮处理,铺贴墙地砖、保护六水电1详审水电图纸,节点分布步2精心布线,穿管。防...

1、当您付费下载文档后,您只拥有了使用权限,并不意味着购买了版权,文档只能用于自身使用,不得用于其他商业用途(如 [转卖]进行直接盈利或[编辑后售卖]进行间接盈利)。
2、本站所有内容均由合作方或网友上传,本站不对文档的完整性、权威性及其观点立场正确性做任何保证或承诺!文档内容仅供研究参考,付费前请自行鉴别。
3、如文档内容存在违规,或者侵犯商业秘密、侵犯著作权等,请点击“违规举报”。

碎片内容

场部新进业务员培训内容

确认删除?
VIP
微信客服
  • 扫码咨询
会员Q群
  • 会员专属群点击这里加入QQ群
客服邮箱
回到顶部