电脑桌面
添加小米粒文库到电脑桌面
安装后可以在桌面快捷访问

安全风险管控制度VIP免费

安全风险管控制度_第1页
1/6
安全风险管控制度_第2页
2/6
安全风险管控制度_第3页
3/6
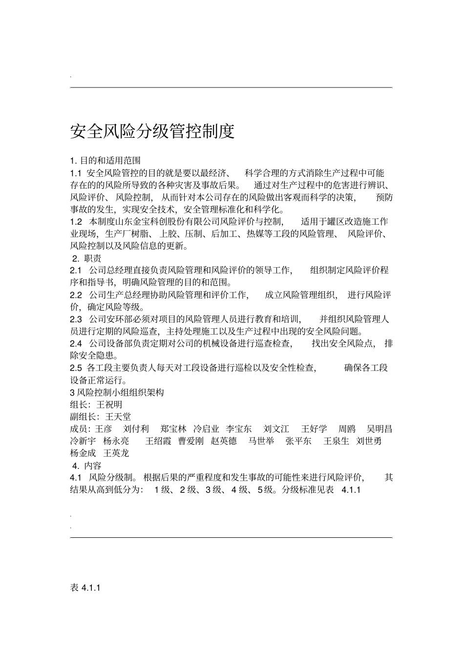
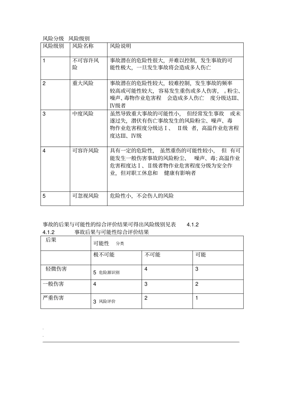
.安全风险分级管控制度1.目的和适用范围1.1安全风险管控的目的就是要以最经济、科学合理的方式消除生产过程中可能存在的的风险所导致的各种灾害及事故后果。通过对生产过程中的危害进行辨识、风险评价、风险控制,从而针对本公司存在的风险做出客观而科学的决策,预防事故的发生,实现安全技术,安全管理标准化和科学化。1.2本制度山东金宝科创股份有限公司风险评价与控制,适用于罐区改造施工作业现场,生产厂树脂、上胶、压制、后加工、热媒等工段的风险管理、风险评价、风险控制以及风险信息的更新。2.职责2.1公司总经理直接负责风险管理和风险评价的领导工作,组织制定风险评价程序和指导书,明确风险管理的目的和范围。2.2公司生产总经理协助风险管理和评价工作,成立风险管理组织,进行风险评价,确定风险等级。2.3公司安环部必须对项目的风险管理人员进行教育和培训,并组织风险管理人员进行定期的风险巡查,主持处理施工以及生产过程中出现的安全风险问题。2.4公司设备部负责定期对公司的机械设备进行巡查检查,找出安全风险点,排除安全隐患。2.5各工段主要负责人每天对工段设备进行巡检以及安全性检查,确保各工段设备正常运行。3风险控制小组组织架构组长:王祝明副组长:王天堂成员:王彦刘付利郑宝林冷启业李宝东刘文江王好学周鸥吴明昌冷新宇杨永亮王绍霞曹爱刚赵英德马世举张平东王泉生刘世勇杨金成王英龙4.内容4.1风险分级制。根据后果的严重程度和发生事故的可能性来进行风险评价,其结果从高到低分为:1级、2级、3级、4级、5级。分级标准见表4.1.1..表4.1.1风险分级风险级别风险级别风险名称风险说明1不可容许风险事故潜在的危险性很大,并难以控制,发生事故的可能性极大,一旦发生事故将会造成多人伤亡2重大风险事故潜在的危险性较大,较难控制,发生事故的频率较高或可能性较大,容易发生重伤或多人伤害,。粉尘、噪声、毒物作业危害程会造成多人伤亡度分级达Ⅲ、Ⅳ级者3中度风险虽然导致重大事故的可能性小,但经常发生事故或未遂过失,潜伏有伤亡事故发生的风险粉尘、噪声、毒物作业危害程度分级达Ⅰ、Ⅱ级者,高温作业危害程度达Ⅲ、Ⅳ级4可容许风险具有一定的危险性,虽然重伤的可能性较小,但有可能发生一般伤害事故的风险粉尘、噪声、毒;高温作业危害程度达Ⅰ、Ⅱ级者物作业危害程度分级为安全作业,但对职工休息和健康有影响者5可忽视风险危险性小,不会伤人的风险事故的后果与可能性的综合评价结果可得出风险级别见表4.1.24.1.2事故后果与可能性综合评价结果后果可能性分类极不可能不可能可能轻微伤害5危险源识别43一般伤害432严重伤害3风险评价21..4.2危害辨识、风险评价和风险控制策划的步骤。4.2.1、公司各单位要详细划分作业活动;编制作业活动表,其内容包括作业区域、设备、人员和流程,并收集有关信息。4.2.2、辨识与各项作业活动有关的主要危害(见危险源清单)。4.2.3、在假定现有的或计划的控制措施有效的情况下,对与各项危害有关的风险的程度做出主观评价,并给出风险的分级。4.2.4、制定并保存辨识工作场所存在的各种物理及化学危害因素和生产过程的危险、生产使用的设备及技术的安全信息资料。4.2.5、进行工作场所危险评价,包括事故隐患的辨识,灾难性事故引发因素的辨识,估计事故影响范围,对职工安全和健康的影响。4.2.6、根据评价结果确定风险级,并编制计划以控制评价中发现的,需要重视的任何风险,尤其是不可承受的风险。4.2.7、建立一套管理体制或控制措施落实工作场所危险评价结果,包括事故预防、减缓以及应急措施和救援预案。4.2.8、针对已修正的控制措施,重新评价风险,并检查风险是否不可承受。4.2.9、修订完善并向职工下发、培训、实施安全技术操作规程包括每个操作阶段的程序、操作应急措施、安全措施;4.2.10、认真分析导致或已导致生产现场事故和未遂事故的每一事件,并对发现的问题制定改进措施,确保事件的危险程度和控制措施被每个职工充分理解。危险源识别的准备、工作活动..确定危险源风险级别制定风险控制措施计划评审措施计划的可行性风险控制措施计划实施阶段风险管理基本流程图4.2.1危险评价4.3结合公司各...

1、当您付费下载文档后,您只拥有了使用权限,并不意味着购买了版权,文档只能用于自身使用,不得用于其他商业用途(如 [转卖]进行直接盈利或[编辑后售卖]进行间接盈利)。
2、本站所有内容均由合作方或网友上传,本站不对文档的完整性、权威性及其观点立场正确性做任何保证或承诺!文档内容仅供研究参考,付费前请自行鉴别。
3、如文档内容存在违规,或者侵犯商业秘密、侵犯著作权等,请点击“违规举报”。

碎片内容

安全风险管控制度

您可能关注的文档

确认删除?
VIP
微信客服
  • 扫码咨询
会员Q群
  • 会员专属群点击这里加入QQ群
客服邮箱
回到顶部