电脑桌面
添加小米粒文库到电脑桌面
安装后可以在桌面快捷访问

工程建设监理资料管理制度VIP免费

工程建设监理资料管理制度_第1页
1/8
工程建设监理资料管理制度_第2页
2/8
工程建设监理资料管理制度_第3页
3/8
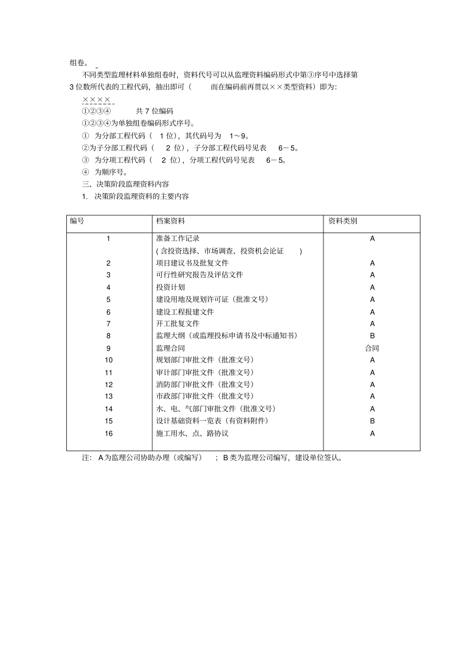
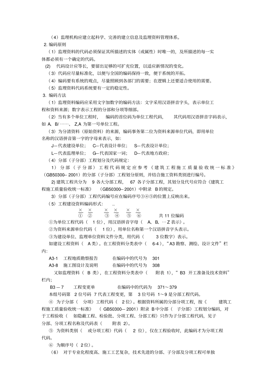
第一节监理资料归类及编码管理办法一、监理资料归类管理办法工程建设监理资料是建设监理单位对工程项目实施监理过程中直接形成的,是工程建设过程真实、全面的反映为了便于日常管理和检索,监理人员应将监理资料进行分类管理,分类管理方法可根据需要自行规定或按如下规定执行:(1)为便于工程建设监理资料的收集、分类、组卷和归档,根据《建设工程文件归档整理规范》及其他相关规范,特制定本办法。(2)监理资料是监理单位在工程设计、施工等监理过程中形成的资料,是监理工作中各项控制与管理的依据与凭证,包括各种文件、图表、信函、日志、月报、会议纪要等。(3)监理资料的收集、分类、组卷及归档等工作,应由总监理工程师指导专人负责执行。(4)监理资料的收集、分类、组卷及归档工作必须及时,不得拖延。5)负责建立资料管理的人员,应对收集到的资料进行分类,其方法如下:1)按建筑工程分部(子分部)、分项工程对监理资料进行分类:资料管理员对监理资料按《建筑工程施工质量验收统一标准》(GB50300—2001)中附录B建筑工程分部(子分部)工程、分项工程进行分类。2)安监理工作阶段对监理资料进行分类。3)按监理工作控制目标划分。①合同管理资料。②质量控制资料。③进度控制资料。④造价控制资料。4)按资料产生的来源划分:①建设单位提供的资料。②承包单位(包括材料生产厂家、设备制造、加工等)报送的资料。③设计单位的图纸及有关技术文件。④项目监理机构形成的资料。5)按监理资料的作用划分:①监理工作依据资料:如委托监理合同,施工合同,建设单位与第三方签订的与本工程有关的合同,勘察、设计合同,与建设工程有关的法律。法规等。②监理工作基础资料:如各种定额、技术规范、标准。③监理工作过程中形成的资料:如有关各方往来函件、会议纪要,试验、检测资料,项目监理机构的各种工作制度,监理工程师通知,隐蔽工程检查、质量检验评定资料,计量及支付资料,索赔及工程变更资料等。(6)监理资料归类应明确、清楚、详细。(7)监理机构应将监理资料按单位工程及施工时间顺序分类、编目、立卷和归档。二、监理资料编码实施办法为了使监理资料的管理更加科学化、程序化、规范化,应以计算机作为工具,建立起计算机信息管理系统,以实现管理计算机化。因此,项目监理机构应建立起资料编码系统。1.总则(1)监理资料管理应由总监理工程师负总责,各专业监理工程师分工负责,设一名专职资料管理员。(2)专职资料员应具有中专以上专业技术学历,具有较熟悉的计算机操作能力,且通过资料管理培训,持证上岗。(3)监理资料必须真实、准确和完整。(4)监理机构应建立起科学、完善的建立信息及监理资料管理体系。2.编码原则(1)监理资料的代码必须保证其所描述的实体(或属性)时唯一的,及所描述的每一实体都必须有一个确定的代码。(2)代码设计应等长,要留出足够的可扩充位置,以适应新情况的变化。(3)代码应尽量标准化,以便与全国的编码保持一致,便于系统的开拓。(4)编码要有系统的观点,尽量照顾到各部门的需要;在逻辑上还要适合使用的需要。(5)监理资料代码系统要有一定的稳定性。3.编码方法(1)监理资料编码应采用文字加数字的编码方法:文字采用汉语拼音字头,表示单位工程和资料来源;数字表示工程的分部和分项等细部。(2)当有多个单位工程时,编码的首位码为单位工程代码,其代码用汉语拼音字码表示,如A、B/⋯⋯、Z,A为第一号单位工程。(3)为分清资料(原始资料)的来源,编码事务第二位为资料来源单位代码,即用单位名称的汉语拼音第一字的字母来表示,如:J—代表建设单位;C—代表设计单位;S—代表设计单位;L—代表监理单位;G—代表国家一词;D—代表地方政府;(4)分部(子分部)工程划分及代码规定:1)分部(子分部)工程代码规定应参考《建筑工程施工质量验收统一标准》(GB50300—2001)的分部(子分部)工程划分原则,并结合施工资料类别进行编号。2)建筑工程共分为9各大分部工程,67各子分部工程,其划分及代号应符合《建筑工程施工质量验收统一标准》(GB50300—2001)中附录B的规定。3)分部(子分部)工程...

1、当您付费下载文档后,您只拥有了使用权限,并不意味着购买了版权,文档只能用于自身使用,不得用于其他商业用途(如 [转卖]进行直接盈利或[编辑后售卖]进行间接盈利)。
2、本站所有内容均由合作方或网友上传,本站不对文档的完整性、权威性及其观点立场正确性做任何保证或承诺!文档内容仅供研究参考,付费前请自行鉴别。
3、如文档内容存在违规,或者侵犯商业秘密、侵犯著作权等,请点击“违规举报”。

碎片内容

工程建设监理资料管理制度

确认删除?
VIP
微信客服
  • 扫码咨询
会员Q群
  • 会员专属群点击这里加入QQ群
客服邮箱
回到顶部