电脑桌面
添加小米粒文库到电脑桌面
安装后可以在桌面快捷访问

房地产公司运营管理方案VIP免费

房地产公司运营管理方案_第1页
1/5
房地产公司运营管理方案_第2页
2/5
房地产公司运营管理方案_第3页
3/5
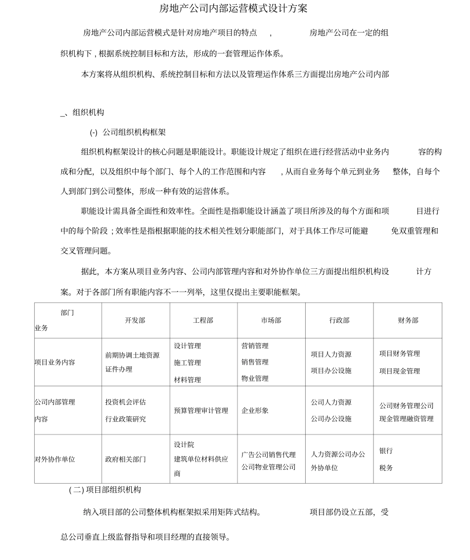
房地产公司内部运营模式设计方案房地产公司内部运营模式是针对房地产项目的特点,房地产公司在一定的组织机构下,根据系统控制目标和方法,形成的一套管理运作体系。本方案将从组织机构、系统控制目标和方法以及管理运作体系三方面提岀房地产公司内部_、组织机构(-)公司组织机构框架组织机构框架设计的核心问题是职能设计。职能设计规定了组织在进行经营活动中业务内容的构成和分配,以及组织中每个部门、每个人的工作范围和内容,从而自业务每个单元到业务整体,自每个人到部门到公司整体,形成一种有效的运营体系。职能设计需具备全面性和效率性。全面性是指职能设计涵盖了项目所涉及的每个方面和项目进行中的每个阶段;效率性是指根据职能的技术相关性划分职能部门,对于具体工作尽可能避免双重管理和交叉管理问题。据此,本方案从项目业务内容、公司内部管理内容和对外协作单位三方面提出组织机构设计方案。对于各部门所有职能内容不一一列举,这里仅提出主要职能框架。部门业务开发部工程部市场部行政部财务部项目业务内容前期协调土地资源证件办理设计管理施工管理材料管理营销管理销售管理物业管理项目人力资源项目办公设施项目财务管理项目现金管理公司内部管理内容投资机会评估行业政策硏究预算管理审计管理企业形象公司人力资源公司办公设施公司财务管理公司现金管理融资管理对外协作单位政府相关部门设计院建筑单位材料供应商广告公司销售代理公司物业管理公司人力资源公司办公外协单位银行税务(二)项目部组织机构纳入项目部的公司整体机构框架拟采用矩阵式结构。项目部仍设立五部,受总公司垂直上级监督指导和项目经理的直接领导。项目部组织机构设计的主要问题是公司五部与项目部之间的职权分配。对此,方案设计的思路是:总部控制,项目执行;效能优异,权责明晰。〃总部控制,项目执行〃即房地产项目进行过程中的主控线和重点问题,全部由公司总部决策,项目部有决策的建议权和参与权;对于公司总部形成的决策,项目部负责具体执行,并拥有在公司主控线和重大问题下的工作自主权。例如,以项目预算和成本核算为中心的财务控制线,以项目总进度安排和进度调整为中心的进度控制线,应由公司总部控制;项目部按照预算方案和总进度方案自主开展具体工作,并接受总部对工作的监督和指导,保障财务和进度目标的实现。另外,涉及投资决策、设计方案选取、工程招标、材料招标等重大问题,应由公司总部管理决策。项目部按照设计方案、工程合约、材料合约,进行相应的设计管理、建筑单位管理和材料供应商管理。〃效能优异,权责明晰“是对〃总部控制,项目执行”的系统架构的要求。根据〃效能优异〃的原则,对于主控线和重点问题之外的常规和不可预知问题,由项目部现场处理。对于涉及主控线和重点问题的变更和调整,必须经由公司总部解决。在合约签订和执行的过程中,会不可避免地出现偏差,因为合约签订和执行分属公司和项目部,就不可避免地产生公司五部与项目部之间的推诿,就此在〃权责明晰〃的原则下,因为合同疏忽和不完善而发生偏差,由公司总部负责处理;如果合同完善并明确约定,执行偏差由项目部负责。(三)职位等级和职务等级设计职位等级是根据组织机构职能确定的工作范围和权责。职位等级的设计重点是管理层次禾口管理幅度,即对上下级关系的界定。公司职位等级设计建立在五部的框架下,分为总经理、畐ij总经理、部长(总监)、经理、助理、员工六级。项目部的职位等级根据公司职位等级,除汇报,并向直接下级下达任务。尽量避免越级汇报和越级下达任务,这种情况容易引起职位权力总经理外,分为副总经理、部长、经理、助理、员工五级。在一般情况下,上级听取直接下级的的分散,损害垂直管理的效率。例如,某部门经理具有部门预算的审批和经费的申请权,越级下达任务,可能造成部门员工无权处置问题,并且扰乱部门工作计划和管理有序性。职务等级是根据所从事的业务内容和个人专业技术能力所确定的薪酬体系。职务等级同样分为公司六级和项目部五级。一般情况下z职位等级与职务等级——对应。然而考虑到某些专业职位的特殊性,以及人事管理的灵活性,职位等级和职务等级可以存在偏差。例如,...

1、当您付费下载文档后,您只拥有了使用权限,并不意味着购买了版权,文档只能用于自身使用,不得用于其他商业用途(如 [转卖]进行直接盈利或[编辑后售卖]进行间接盈利)。
2、本站所有内容均由合作方或网友上传,本站不对文档的完整性、权威性及其观点立场正确性做任何保证或承诺!文档内容仅供研究参考,付费前请自行鉴别。
3、如文档内容存在违规,或者侵犯商业秘密、侵犯著作权等,请点击“违规举报”。

碎片内容

房地产公司运营管理方案

确认删除?
VIP
微信客服
  • 扫码咨询
会员Q群
  • 会员专属群点击这里加入QQ群
客服邮箱
回到顶部