电脑桌面
添加小米粒文库到电脑桌面
安装后可以在桌面快捷访问

数理测人生2VIP免费

数理测人生2_第1页
1/16
数理测人生2_第2页
2/16
数理测人生2_第3页
3/16
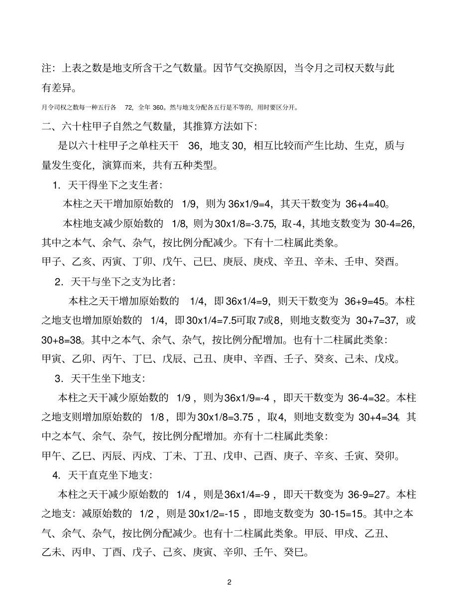
1数理测人生命理予测学是中华民族古老文化中灿烂明珠之一颗,几千年的洗礼,为广大民众所喜闻乐见。命学仅以二十二个字为符号,年、月、日、时,四柱八个字构成形式,四柱、大运、流年十二个字作表现形势,以金、木、水、火、土五行的形态(形象或类象)气势,用神的向悖为内容,运用五行的生、克、制、化,刑、冲、合、害为手段,让命局之平衡与流通,进行分析推演,年月日时的时空密码之演义,在模糊的范畴中,从时间性、方向性、原则性给人的一生道路进行指导,是很有意义的,若要详细具体指导,其效果反为不美。命学发展到今天,用数理推导,社会上少见,可从未有者,书本上也才初见,但纯是支离破碎,然还神神密密也。愚潜心研究,系统的准确的较完整地推演一套概念、方法,让后学者不入歧途。一、数理来历:因一周天是360,十天干分配,各干是36,十二地支分配,各支则是30。地支中还藏有原始天干之量,见表一(天干之数表略)地支子丑寅卯辰巳午末申酉戍亥藏干数气别主(本)气癸水己土甲木乙木戊土丙火丁火己土庚金辛金戊土壬水301818301818211818301821次(余)气癸水丙火乙木庚金己土丁火戊土辛金甲木999999999杂气辛金戊土癸水戊土乙木壬水丁火3333333合计3030303030303030303030302注:上表之数是地支所含干之气数量。因节气交换原因,当令月之司权天数与此有差异。月令司权之数每一种五行各72,全年360。然与地支分配各五行是不等的,用时要区分开。二、六十柱甲子自然之气数量,其推算方法如下:是以六十柱甲子之单柱天干36,地支30,相互比较而产生比劫、生克,质与量发生变化,演算而来,共有五种类型。1.天干得坐下之支生者:本柱之天干增加原始数的1/9,则为36x1/9=4,其天干数变为36+4=40。本柱地支减少原始数的1/8,则为30x1/8=-3.75,取-4,其地支数变为30-4=26,其中之本气、余气、杂气,按比例分配减少。下有十二柱属此类象。甲子、乙亥、丙寅、丁卯、戊午、己巳、庚辰、庚戍、辛丑、辛未、壬申、癸酉。2.天干与坐下之支为比者:本柱之天干增加原始数的1/4,即36x1/4=9,则天干数变为36+9=45。本柱之地支也增加原始数的1/4,即30x1/4=7.5可取7或8,则地支数变为30+7=37,或30+8=38。其中之本气、余气、杂气,按比例分配增加。也有十二柱属此类象:甲寅、乙卯、丙午、丁巳、戊辰、己丑、庚申、辛酉、壬子、癸亥、己未、戊戍。3.天干生坐下地支:本柱之天干减少原始数的1/9,则为36x1/9=-4,即天干数变为36-4=32。本柱之地支则增加原始数的1/8,即为30x1/8=3.75,取4,则地支数变为30+4=34。其中之本气、余气、杂气,按比例分配增加。亦有十二柱属此类象:甲午、乙巳、丙辰、丙戍、丁未、丁丑、戊申、己酉、庚子、辛亥、壬寅、癸卯。4.天干直克坐下地支:本柱之天干减少原始数的1/4,则是36x1/4=-9,即天干数变为36-9=27。本柱之地支:减原始数的1/2,则是30x1/2=-15,即地支数变为30-15=15。其中之本气、余气、杂气,按比例分配减少。也有十二柱属此类象。甲辰、甲戍、乙丑、乙未、丙申、丁酉、戊子、己亥、庚寅、辛卯、壬午、癸巳。35.天干被坐下地支反克,即是地克天:本柱之天干减少原始数的1/2,则为36x1/2=-18,即天干数变为36-18=18。本柱之地支:减原始数的1/4,则是30x1/4=-7.5,取-7或-8均可,即地支数变为30-7=23,或30-8=22。均可。其中之本气、余气、杂气,按比例分配减少。六十花甲中也有十二柱属此类象:甲申、乙酉、丙子、丁亥、戊寅、己卯、庚午、辛巳、壬戍、壬辰、癸未、癸丑。前所论述,是六十花甲自然基数之来历,而予测时直接查表套用亦可也。但地支藏干数按常规处理,而地支中有的常规无,如午中原始数只有丁、己,然自然基数表中还有丙,计算时要将丙之数合并到丁中去论和计算。其它地支类同推。三、自然基数表:40甲子癸17壬927甲戌戊9辛5丁118甲申庚13戊2己5壬227乙丑己9癸5辛240乙亥壬18甲818乙酉辛15庚840丙寅甲14丙6戊618丙子癸15壬832丙戍戊20辛10丁440丁卯乙17甲932丁丑己20辛4癸1018丁亥壬16甲745戊辰戊23乙11癸418戊寅甲12丙5戊527戊子癸10壬540己巳丙14庚8戊418己卯乙15甲845己丑己23癸11辛418庚午丁8己7丙840庚辰戊16乙8癸32...

1、当您付费下载文档后,您只拥有了使用权限,并不意味着购买了版权,文档只能用于自身使用,不得用于其他商业用途(如 [转卖]进行直接盈利或[编辑后售卖]进行间接盈利)。
2、本站所有内容均由合作方或网友上传,本站不对文档的完整性、权威性及其观点立场正确性做任何保证或承诺!文档内容仅供研究参考,付费前请自行鉴别。
3、如文档内容存在违规,或者侵犯商业秘密、侵犯著作权等,请点击“违规举报”。

碎片内容

数理测人生2

您可能关注的文档

爱的疯狂+ 关注
实名认证
内容提供者

该用户很懒,什么也没介绍

相关文档

相关标签

确认删除?
VIP
微信客服
  • 扫码咨询
会员Q群
  • 会员专属群点击这里加入QQ群
客服邮箱
回到顶部