电脑桌面
添加小米粒文库到电脑桌面
安装后可以在桌面快捷访问

湖南省永州市高考化学二轮复习 课时12 元素推断学案-人教版高三全册化学学案VIP免费

湖南省永州市高考化学二轮复习 课时12 元素推断学案-人教版高三全册化学学案_第1页
1/5
湖南省永州市高考化学二轮复习 课时12 元素推断学案-人教版高三全册化学学案_第2页
2/5
湖南省永州市高考化学二轮复习 课时12 元素推断学案-人教版高三全册化学学案_第3页
3/5
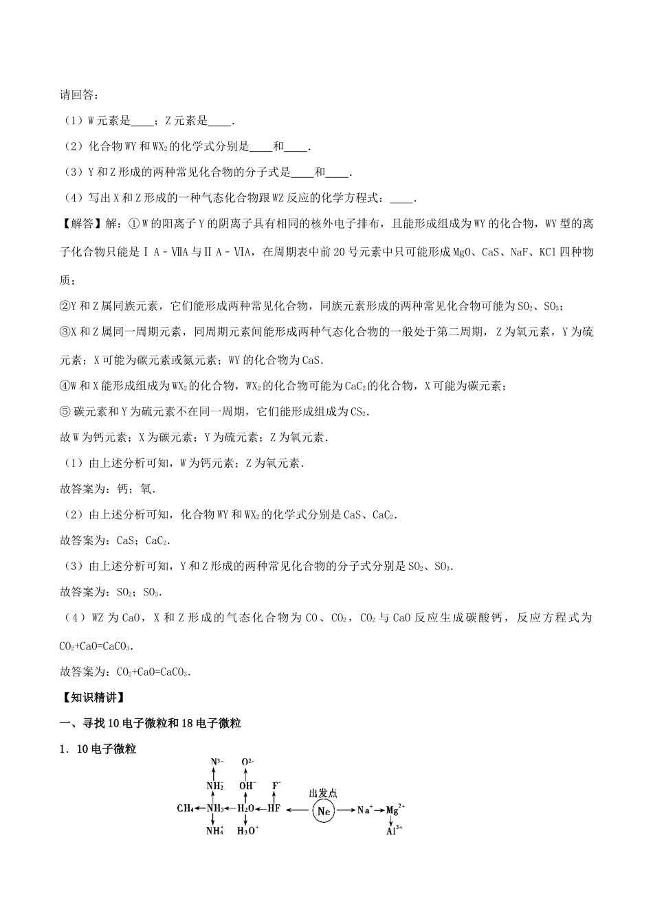
元素推断【重温真题】1(2016年,1卷)13.短周期元素W、X、Y、Z的原子序数依次增加。m、p、r是由这些元素组成的二元化合物,n是元素Z的单质,通常为黄绿色气体,q的水溶液具有漂白性,0.01mol·L-1r溶液的pH为2,s通常是难溶于水的混合物。上述物质的转化关系如图所示。下列说法正确的是A.原子半径的大小W<X<YB.元素的非金属性Z>X>YC.Y的氢化物常温常压下为液态D.X的最高价氧化物的水化物为强酸答案:C【解析】本题突破点为n是元素Z的单质,通常为黄绿色气体,可知Z是Cl元素,r是HCl,由n与p反应需要光照且产生HCl,可知p为CH4,q的水溶液具有漂白性,所以q是HClO,m是H2O,由此可得W是H元素,X是C元素,Y是O元素,Z是Cl元素。原子半径C>O,A错,非金属性O>Cl>C,B错。氧的氢化物H2O,或H2O2常温为液体,所以C正确。X是C元素,最高价氧化物的水化物是H2CO3为弱酸,D错。2.【2017江苏卷】短周期主族元素X、Y、Z、W原子序数依次增大,其中只有Y、Z处于同一周期且相邻,Z是地壳中含量最多的元素,W是短周期中金属性最强的元素。下列说法正确的是A.原子半径:r(X)<r(Y)<r(Z)<r(W)B.W的最高价氧化物的水化物是一种弱碱C.Y的单质的氧化性比Z的强D.X、Y、Z三种元素可以组成共价化合物和离子化合物【答案】D【解析】地壳中含量最多的元素是氧,Z为O元素,所以Y为N元素;钠是短周期金属性最强的元素,W是Na;X原子序数最小且不与Y、Z同周期,所以X是H元素。A.原子半径N>O,A错误;B.W的最高价的氧化物的水化物是氢氧化钠,是强碱,B错误;C.氮气的氧化性比氧气弱,C错误;D.H、N、O可以组成HNO3等共价化合物,也可以组成NH4NO3等离子化合物,D正确。3.【2008全国1卷】)V、W、X、Y、Z是由周期表中1~20号部分元素组成的5种化合物,其中V、W、X、Z均为两种元素组成.上述5种化合物涉及的所有元素的原子序数之和等于35.它们之间的反应关系如图:(1)5种化合物分别是V、W、X、Y、Z(填化学式)(2)由上述5种化合物中的某2种化合物反应可生成一种新化合物,它包含了5种化合物中的所有元素,生成该化合物的化学方程式是;(3)V的电子式是.【解答】解:无色气体Z能燃烧生成水和无色无味气体X,V、W、X、Z均为两种元素组成,根据元素守恒知,Z含有H元素,应该是烃,固体C和水反应生成Y和烃,碳化钙和水反应生成氢氧化钙和乙炔,所以V是碳化钙,Y是氢氧化钙,Z是乙炔;加热条件下,碳化钙和氧气反应生成氧化钙和二氧化碳,所以W是氧化钙,X是二氧化碳.(1)通过以上分析知,V、W、X、Y、Z分别是CaC2、CaO、CO2、Ca(OH)2、C2H2;故答案为:CaC2、CaO、CO2、Ca(OH)2、C2H2;(2)包含了5种化合物中的所有元素的物质是碳酸氢钙,氢氧化钙和过量二氧化碳反应生成碳酸氢钙,反应方程式为:Ca(OH)2+2CO2=Ca(HCO3)2;故答案为:Ca(OH)2+2CO2=Ca(HCO3)2;(3)碳化钙是离子化合物,其电子式为:;故答案为:.4.【2007全国1卷】W、X、Y和Z都是周期表中前20号元素,已知:①W的阳离子Y的阴离子具有相同的核外电子排布,且能形成组成为WY的化合物;②Y和Z属同族元素,它们能形成两种常见化合物;③X和Z属同一周期元素,它们能形成两种气态化合物:④W和X能形成组成为WX2的化合物;⑤X和Y不在同一周期,它们能形成组成为XY2的化合物.请回答:(1)W元素是;Z元素是.(2)化合物WY和WX2的化学式分别是和.(3)Y和Z形成的两种常见化合物的分子式是和.(4)写出X和Z形成的一种气态化合物跟WZ反应的化学方程式:.【解答】解:①W的阳离子Y的阴离子具有相同的核外电子排布,且能形成组成为WY的化合物,WY型的离子化合物只能是ⅠA﹣ⅦA与ⅡA﹣ⅥA,在周期表中前20号元素中只可能形成MgO、CaS、NaF、KCl四种物质;②Y和Z属同族元素,它们能形成两种常见化合物,同族元素形成的两种常见化合物可能为SO2、SO3;③X和Z属同一周期元素,同周期元素间能形成两种气态化合物的一般处于第二周期,Z为氧元素,Y为硫元素;X可能为碳元素或氮元素;WY的化合物为CaS.④W和X能形成组成为WX2的化合物,WX2的化合物可能为CaC2的化合物,X可能为碳元素;⑤碳元素和Y为硫元素不在同一周期,它们能形成...

1、当您付费下载文档后,您只拥有了使用权限,并不意味着购买了版权,文档只能用于自身使用,不得用于其他商业用途(如 [转卖]进行直接盈利或[编辑后售卖]进行间接盈利)。
2、本站所有内容均由合作方或网友上传,本站不对文档的完整性、权威性及其观点立场正确性做任何保证或承诺!文档内容仅供研究参考,付费前请自行鉴别。
3、如文档内容存在违规,或者侵犯商业秘密、侵犯著作权等,请点击“违规举报”。

碎片内容

湖南省永州市高考化学二轮复习 课时12 元素推断学案-人教版高三全册化学学案

您可能关注的文档

确认删除?
VIP
微信客服
  • 扫码咨询
会员Q群
  • 会员专属群点击这里加入QQ群
客服邮箱
回到顶部