电脑桌面
添加小米粒文库到电脑桌面
安装后可以在桌面快捷访问

家校合作问卷调查VIP免费

家校合作问卷调查_第1页
1/2
家校合作问卷调查_第2页
2/2
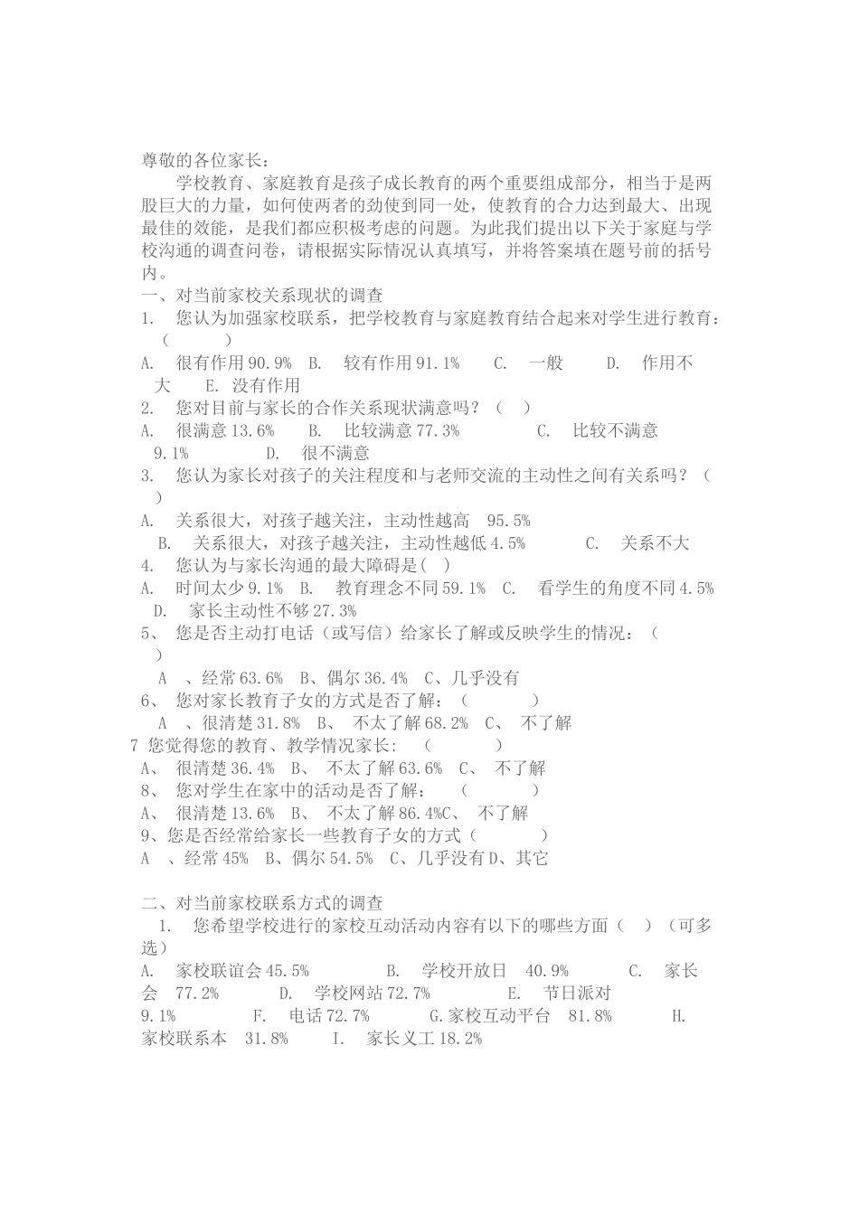
尊敬的各位家长:学校教育、家庭教育是孩子成长教育的两个重要组成部分,相当于是两股巨大的力量,如何使两者的劲使到同一处,使教育的合力达到最大、出现最佳的效能,是我们都应积极考虑的问题。为此我们提出以下关于家庭与学校沟通的调查问卷,请根据实际情况认真填写,并将答案填在题号前的括号内。一、对当前家校关系现状的调查1.您认为加强家校联系,把学校教育与家庭教育结合起来对学生进行教育:()A.很有作用90.9%B.较有作用91.1%C.一般D.作用不大E.没有作用2.您对目前与家长的合作关系现状满意吗?()A.很满意13.6%B.比较满意77.3%C.比较不满意9.1%D.很不满意3.您认为家长对孩子的关注程度和与老师交流的主动性之间有关系吗?()A.关系很大,对孩子越关注,主动性越高95.5%B.关系很大,对孩子越关注,主动性越低4.5%C.关系不大4.您认为与家长沟通的最大障碍是()A.时间太少9.1%B.教育理念不同59.1%C.看学生的角度不同4.5%D.家长主动性不够27.3%5、您是否主动打电话(或写信)给家长了解或反映学生的情况:()A、经常63.6%B、偶尔36.4%C、几乎没有6、您对家长教育子女的方式是否了解:()A、很清楚31.8%B、不太了解68.2%C、不了解7您觉得您的教育、教学情况家长:()A、很清楚36.4%B、不太了解63.6%C、不了解8、您对学生在家中的活动是否了解:()A、很清楚13.6%B、不太了解86.4%C、不了解9、您是否经常给家长一些教育子女的方式()A、经常45%B、偶尔54.5%C、几乎没有D、其它二、对当前家校联系方式的调查1.您希望学校进行的家校互动活动内容有以下的哪些方面()(可多选)A.家校联谊会45.5%B.学校开放日40.9%C.家长会77.2%D.学校网站72.7%E.节日派对9.1%F.电话72.7%G.家校互动平台81.8%H.家校联系本31.8%I.家长义工18.2%2、您觉得加强家校联系,以下哪种方式最好:()A、家访72.7%B、电话访59.1%C、信访18.2%D、家长会50%E、家长到校面谈63.6%F、其它9.1%3.您一般通过何种渠道保持与家长的联系()(可多选)A.学校网站B.家校互动平台(短信)81.8%C.家庭联系本13.6%D.电话95.5%E.学校开放日F.家访68.2%G.书信18.2%H.上学放学间隙40.9%I.其他4.您与家长交流谈话的主要内容()(可多选)A.学生的进步90.9%B.学生的缺点问题72.7%C.学校工作近况27.3%D.教育方法和理念68.2%E.其他27.3%5.当家长提出与您不同的看法并指导学生时,作为教师,你通常会()A.不予理睬,继续原有看法B.联系家长,共同探讨100%C.回避问题6、当个别家长找借口拒绝家访时,您的态度是:A、放弃B、找机会再家访22%C、侧面了解情况再进行沟通90.9%D、其它_9.1%7、您是否针对“问题”学生召开小型家长会()A、是31.8%B、否40.9%C、其它27.3%8、对厌学的学生您所采取的态度:()A、主动联系家长了解情况。86.4%B、经过多次教育,不见成效,放弃。4.5%C、积极想办法,不放弃。50%D、其它________________4.5%

1、当您付费下载文档后,您只拥有了使用权限,并不意味着购买了版权,文档只能用于自身使用,不得用于其他商业用途(如 [转卖]进行直接盈利或[编辑后售卖]进行间接盈利)。
2、本站所有内容均由合作方或网友上传,本站不对文档的完整性、权威性及其观点立场正确性做任何保证或承诺!文档内容仅供研究参考,付费前请自行鉴别。
3、如文档内容存在违规,或者侵犯商业秘密、侵犯著作权等,请点击“违规举报”。

碎片内容

家校合作问卷调查

您可能关注的文档

精品文档+ 关注
实名认证
内容提供者

中小学学习资料大全

确认删除?
VIP
微信客服
  • 扫码咨询
会员Q群
  • 会员专属群点击这里加入QQ群
客服邮箱
回到顶部