电脑桌面
添加小米粒文库到电脑桌面
安装后可以在桌面快捷访问

高一历史文明碰撞中的国际政治秩序(一)一周强化沪教版VIP免费

高一历史文明碰撞中的国际政治秩序(一)一周强化沪教版_第1页
1/4
高一历史文明碰撞中的国际政治秩序(一)一周强化沪教版_第2页
2/4
高一历史文明碰撞中的国际政治秩序(一)一周强化沪教版_第3页
3/4
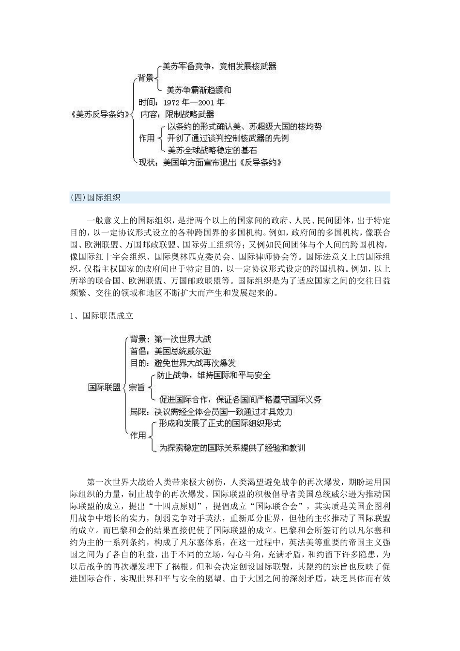
文明碰撞中的国际政治秩序(一)一周强化一、一周知识概述知识识记:1.格劳秀斯与国际法产生的历史渊源。2.《威斯特伐利亚和约》所确立的国际主权原则及意义。3.《美苏反导条约》。4.国际联盟的建立、宗旨及客观作用。5.联合国建立的目的、宗旨、主要机构和现实作用。二、重点知识归纳及讲解(一)国际法产生的基础作为近代意义上的国际法,是资本主义时代的产物,是在主权国家及其相互关系存在的基础上发展起来的。但应该指出的是,国际交往中许多表现为国际法形式的规则,并非始于近代,而是早在古代就已存在。虽然当时并没有出现以主权为基础的民族国家和有组织的国际社会,然而当时或国家之间或民族之间、或城邦之间、或地区之间,不可避免地要发生和进行彼此间的各种交往,尽管这种交往是十分有限的,但在彼此交往过程中形成了一些共同遵守的习惯和规则。在古代埃及和中东各国交往关系中,就已存在某些和近代国际法中颇为相似的国际关系规则。例如,它们之间也订立有条约,使节也享有豁免权等。在希腊城邦时代的相互关系中,也出现了如在交战时军使不可侵犯、交战前应先行宣战及将战俘充当奴隶等习惯规则。在罗马时代,也曾出现了一些调整罗马人与邻近民族关系的一些规则。罗马的《万民法》就是当时处理罗马人与外侨间的民事关系的规则。至于中国,早在春秋战国时代各诸侯国之间,就已形成关于会盟、订约以及在战争时不伐丧国、禁伤敌君、禁杀战俘不斩来使等规则。到了十五、十六世纪,欧洲社会发生巨大的变化,教会权力日益丧失,基于主权平等的民族国家逐渐形成,也促进了国际法在这一新的国际关系中的产生和发展。(二)国际法基本原则的确立十七世纪的欧洲,出现了众多的民族国家,并由此形成了一个以领土主权为基础的国家所组成的国际社会。在这个国际社会中,国际间的交往更多了,国家间的关系更为广泛、也更为复杂。这些都急需在各国之间确立新的规则来加以解决。在这个时候,荷兰著名法学家雨果·格劳修斯先后发表了《海洋自由论》(1609)和《战争与和平法》(1625)两部具有重大影响的著作。特别是在《战争与和平法》一书中,格劳修斯不但系统地整理了过去国际社会处理国家间相互关系的一些规则和制度,而且把国际法从宗教神学的影响下解放出来。与此同时,还提出了许多新的国际法规则。他的思想对于当时的国际关系产生了极大的影响,其主张也逐渐为国际社会所接受。到十七世纪末,各国政府都承认受国际法约束并遵守国际法,格劳修斯也被推崇为“国际法之父”。此外,对国际法发展具有深远影响的还有1648年“三十年战争”后召开的威斯特伐利亚会议。这次会议是近代历史上解决欧洲问题的第一次国际会议。1648年10月24日,会议签订了《威斯特伐利亚和约》,结束了欧洲持续三十年的战争,正式瓦解了神圣罗马帝国与教皇一统的局面,使罗马统治下的国家取得了独立平等的地位。格劳修斯主张的领土主权原则、条约神圣原则等,在会上受到各国承认。所以,从国际法的历史发展来看,这次会议标志着近代国际法的开端,它对于促进国家间的交往、促进国际法的进一步发展,具有重要而深远的影响。(三)《美苏反导条约》(四)国际组织一般意义上的国际组织,是指两个以上的国家间的政府、人民、民间团体,出于特定目的,以一定协议形式设立的各种跨国界的多国机构。例如,政府间的多国机构,像联合国、欧洲联盟、万国邮政联盟、国际劳工组织等;又例如民间团体与个人间的跨国机构,像国际红十字会组织、国际奥林匹克委员会、国际律师协会等。国际法意义上的国际组织,仅指主权国家的政府间出于特定目的,以一定协议形式设定的跨国机构。例如,以上所举的联合国、欧洲联盟、万国邮政联盟等。国际组织是为了适应国家之间的交往日益频繁、交往的领域和地区不断扩大而产生和发展起来的。1、国际联盟成立第一次世界大战给人类带来极大创伤,人类渴望避免战争的再次爆发,期盼运用国际组织的力量,制止战争的再次爆发。国际联盟的积极倡导者美国总统威尔逊为推动国际联盟的成立,提出“十四点原则”,提倡成立“国际联合会”,其实质是美国企图利用战争中增长的实力,削弱竞争对手英法,重新瓜...

1、当您付费下载文档后,您只拥有了使用权限,并不意味着购买了版权,文档只能用于自身使用,不得用于其他商业用途(如 [转卖]进行直接盈利或[编辑后售卖]进行间接盈利)。
2、本站所有内容均由合作方或网友上传,本站不对文档的完整性、权威性及其观点立场正确性做任何保证或承诺!文档内容仅供研究参考,付费前请自行鉴别。
3、如文档内容存在违规,或者侵犯商业秘密、侵犯著作权等,请点击“违规举报”。

碎片内容

高一历史文明碰撞中的国际政治秩序(一)一周强化沪教版

您可能关注的文档

星河书苑+ 关注
实名认证
内容提供者

从事历史教学,热爱教育,高度负责。

确认删除?
VIP
微信客服
  • 扫码咨询
会员Q群
  • 会员专属群点击这里加入QQ群
客服邮箱
回到顶部