电脑桌面
添加小米粒文库到电脑桌面
安装后可以在桌面快捷访问

高考数学一轮复习 第十一章 计数原理、概率、随机变量及其分布 11.1 分类加法计数原理与分步乘法计数原理真题演练集训 理 新人教A版-新人教A版高三全册数学试题VIP免费

高考数学一轮复习 第十一章 计数原理、概率、随机变量及其分布 11.1 分类加法计数原理与分步乘法计数原理真题演练集训 理 新人教A版-新人教A版高三全册数学试题_第1页
1/2
高考数学一轮复习 第十一章 计数原理、概率、随机变量及其分布 11.1 分类加法计数原理与分步乘法计数原理真题演练集训 理 新人教A版-新人教A版高三全册数学试题_第2页
2/2
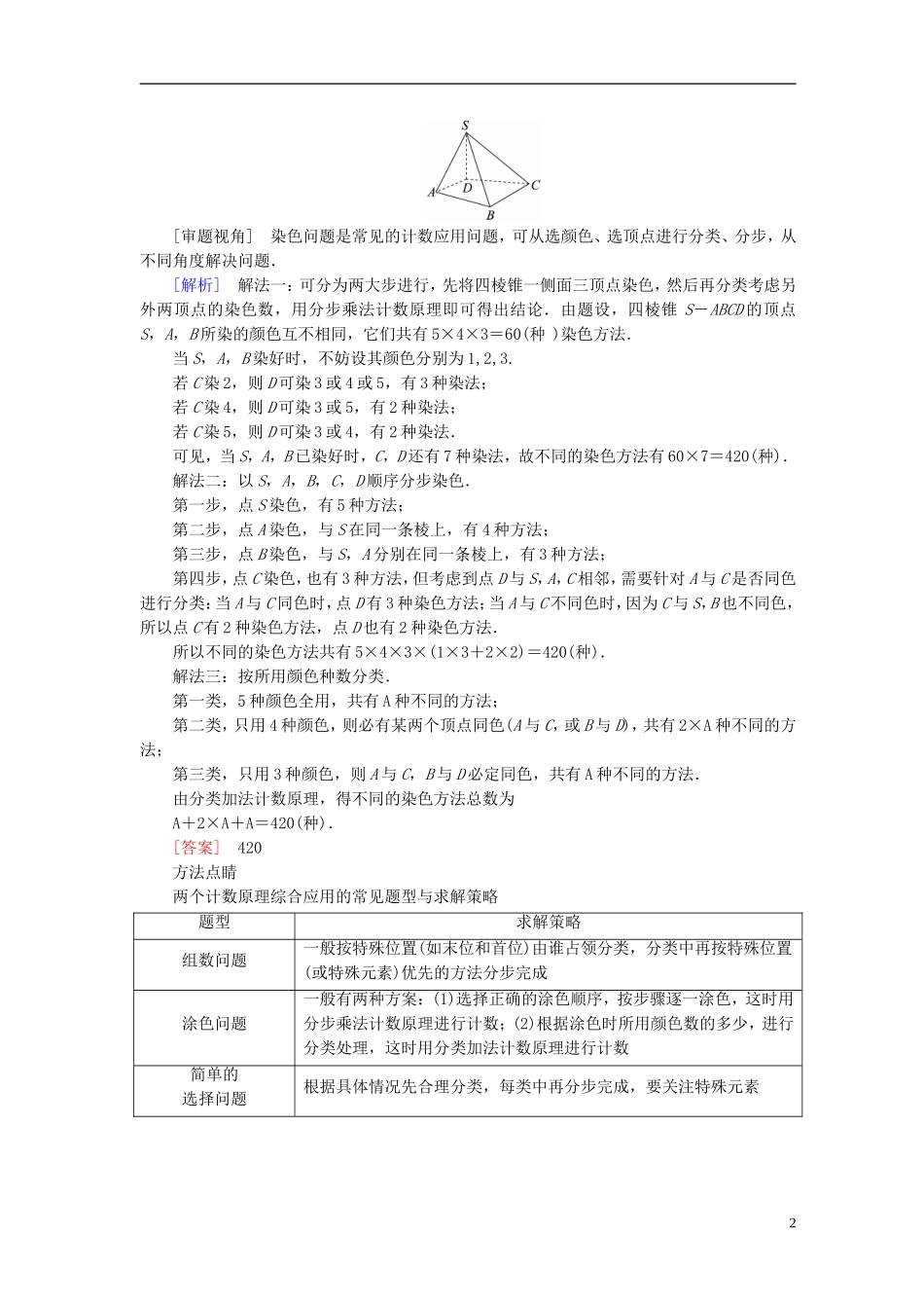
2018版高考数学一轮复习第十一章计数原理、概率、随机变量及其分布11.1分类加法计数原理与分步乘法计数原理真题演练集训理新人教A版1.[2016·新课标全国卷Ⅱ]如图,小明从街道的E处出发,先到F处与小红会合,再一起到位于G处的老年公寓参加志愿者活动,则小明到老年公寓可以选择的最短路径条数为()A.24B.18C.12D.9答案:B解析:由题意可知E→F共有6种走法,F→G共有3种走法,由分步乘法计数原理知,共有6×3=18(种)走法,故选B.2.[2016·新课标全国卷Ⅲ]定义“规范01数列”{an}如下:{an}共有2m项,其中m项为0,m项为1,且对任意k≤2m,a1,a2,…,ak中0的个数不少于1的个数.若m=4,则不同的“规范01数列”共有()A.18个B.16个C.14个D.12个答案:C解析:由题意可得,a1=0,a8=1,a2,a3,…,a7中有3个0、3个1,且满足对任意k≤8,都有a1,a2,…,ak中0的个数不少于1的个数,利用列举法可得不同的“规范01数列”有00001111,00010111,00011011,00011101,00100111,00101011,00101101,00110011,00110101,01000111,01001011,01001101,01010011,01010101,共14个.3.[2016·四川卷]用数字1,2,3,4,5组成没有重复数字的五位数,其中奇数的个数为()A.24B.48C.60D.72答案:D解析:由题意可知,个位可以从1,3,5中任选一个,有A种方法,其他数位上的数可以从剩下的4个数字中任选,进行全排列,有A种方法,所以奇数的个数为AA=3×4×3×2×1=72,故选D.4.[2015·四川卷]用数字0,1,2,3,4,5组成没有重复数字的五位数,其中比40000大的偶数共有()A.144个B.120个C.96个D.72个答案:B解析:当万位数字为4时,个位数字从0,2中任选一个,共有2A个偶数;当万位数字为5时,个位数字从0,2,4中任选一个,共有CA个偶数.故符合条件的偶数共有2A+CA=120(个).课外拓展阅读应用两个计数原理求解涂色问题[典例]如图所示,将一个四棱锥的每一个顶点染上一种颜色,并使同一条棱上的两端异色,如果只有5种颜色可供使用,则不同的染色方法总数为________.1[审题视角]染色问题是常见的计数应用问题,可从选颜色、选顶点进行分类、分步,从不同角度解决问题.[解析]解法一:可分为两大步进行,先将四棱锥一侧面三顶点染色,然后再分类考虑另外两顶点的染色数,用分步乘法计数原理即可得出结论.由题设,四棱锥S-ABCD的顶点S,A,B所染的颜色互不相同,它们共有5×4×3=60(种)染色方法.当S,A,B染好时,不妨设其颜色分别为1,2,3.若C染2,则D可染3或4或5,有3种染法;若C染4,则D可染3或5,有2种染法;若C染5,则D可染3或4,有2种染法.可见,当S,A,B已染好时,C,D还有7种染法,故不同的染色方法有60×7=420(种).解法二:以S,A,B,C,D顺序分步染色.第一步,点S染色,有5种方法;第二步,点A染色,与S在同一条棱上,有4种方法;第三步,点B染色,与S,A分别在同一条棱上,有3种方法;第四步,点C染色,也有3种方法,但考虑到点D与S,A,C相邻,需要针对A与C是否同色进行分类:当A与C同色时,点D有3种染色方法;当A与C不同色时,因为C与S,B也不同色,所以点C有2种染色方法,点D也有2种染色方法.所以不同的染色方法共有5×4×3×(1×3+2×2)=420(种).解法三:按所用颜色种数分类.第一类,5种颜色全用,共有A种不同的方法;第二类,只用4种颜色,则必有某两个顶点同色(A与C,或B与D),共有2×A种不同的方法;第三类,只用3种颜色,则A与C,B与D必定同色,共有A种不同的方法.由分类加法计数原理,得不同的染色方法总数为A+2×A+A=420(种).[答案]420方法点睛两个计数原理综合应用的常见题型与求解策略题型求解策略组数问题一般按特殊位置(如末位和首位)由谁占领分类,分类中再按特殊位置(或特殊元素)优先的方法分步完成涂色问题一般有两种方案:(1)选择正确的涂色顺序,按步骤逐一涂色,这时用分步乘法计数原理进行计数;(2)根据涂色时所用颜色数的多少,进行分类处理,这时用分类加法计数原理进行计数简单的选择问题根据具体情况先合理分类,每类中再分步完成,要关注特殊元素2

1、当您付费下载文档后,您只拥有了使用权限,并不意味着购买了版权,文档只能用于自身使用,不得用于其他商业用途(如 [转卖]进行直接盈利或[编辑后售卖]进行间接盈利)。
2、本站所有内容均由合作方或网友上传,本站不对文档的完整性、权威性及其观点立场正确性做任何保证或承诺!文档内容仅供研究参考,付费前请自行鉴别。
3、如文档内容存在违规,或者侵犯商业秘密、侵犯著作权等,请点击“违规举报”。

碎片内容

高考数学一轮复习 第十一章 计数原理、概率、随机变量及其分布 11.1 分类加法计数原理与分步乘法计数原理真题演练集训 理 新人教A版-新人教A版高三全册数学试题

您可能关注的文档

慧源书店+ 关注
实名认证
内容提供者

从事历史教学,热爱教育,高度负责。

确认删除?
VIP
微信客服
  • 扫码咨询
会员Q群
  • 会员专属群点击这里加入QQ群
客服邮箱
回到顶部