电脑桌面
添加小米粒文库到电脑桌面
安装后可以在桌面快捷访问

建筑工程劳务承包合同VIP专享VIP免费

建筑工程劳务承包合同_第1页
1/4
建筑工程劳务承包合同_第2页
2/4
建筑工程劳务承包合同_第3页
3/4
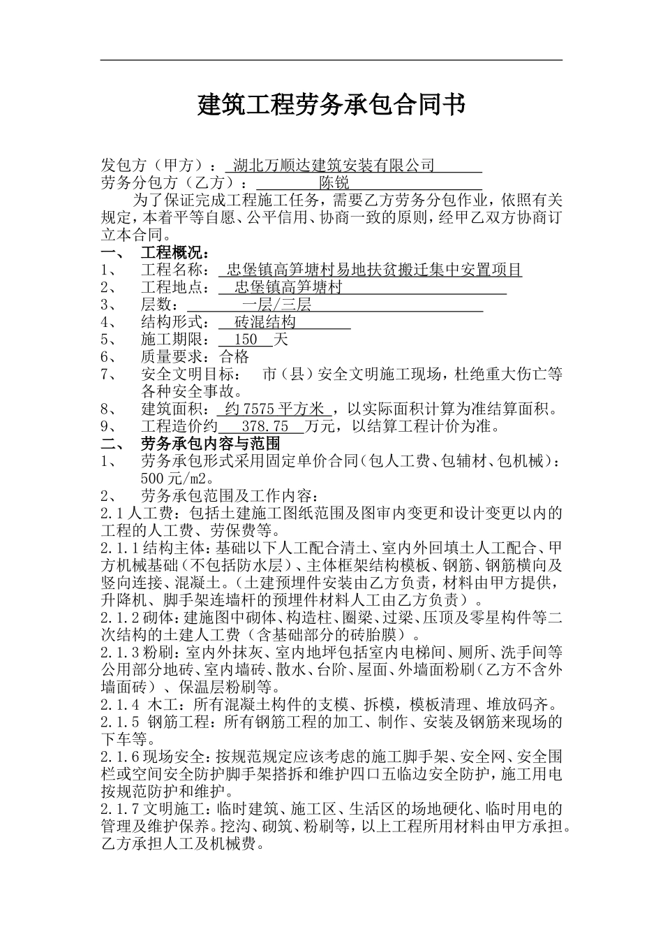
建筑工程劳务承包合同书发包方(甲方):湖北万顺达建筑安装有限公司劳务分包方(乙方):陈锐为了保证完成工程施工任务,需要乙方劳务分包作业,依照有关规定,本着平等自愿、公平信用、协商一致的原则,经甲乙双方协商订立本合同。一、工程概况:1、工程名称:忠堡镇高笋塘村易地扶贫搬迁集中安置项目2、工程地点:忠堡镇高笋塘村3、层数:一层/三层4、结构形式:砖混结构5、施工期限:150天6、质量要求:合格7、安全文明目标:市(县)安全文明施工现场,杜绝重大伤亡等各种安全事故。8、建筑面积:约7575平方米,以实际面积计算为准结算面积。9、工程造价约378.75万元,以结算工程计价为准。二、劳务承包内容与范围1、劳务承包形式采用固定单价合同(包人工费、包辅材、包机械):500元/m2。2、劳务承包范围及工作内容:2.1人工费:包括土建施工图纸范围及图审内变更和设计变更以内的工程的人工费、劳保费等。2.1.1结构主体:基础以下人工配合清土、室内外回填土人工配合、甲方机械基础(不包括防水层)、主体框架结构模板、钢筋、钢筋横向及竖向连接、混凝土。(土建预埋件安装由乙方负责,材料由甲方提供,升降机、脚手架连墙杆的预埋件材料人工由乙方负责)。2.1.2砌体:建施图中砌体、构造柱、圈梁、过梁、压顶及零星构件等二次结构的土建人工费(含基础部分的砖胎膜)。2.1.3粉刷:室内外抹灰、室内地坪包括室内电梯间、厕所、洗手间等公用部分地砖、室内墙砖、散水、台阶、屋面、外墙面粉刷(乙方不含外墙面砖)、保温层粉刷等。2.1.4木工:所有混凝土构件的支模、拆模,模板清理、堆放码齐。2.1.5钢筋工程:所有钢筋工程的加工、制作、安装及钢筋来现场的下车等。2.1.6现场安全:按规范规定应该考虑的施工脚手架、安全网、安全围栏或空间安全防护脚手架搭拆和维护四口五临边安全防护,施工用电按规范防护和维护。2.1.7文明施工:临时建筑、施工区、生活区的场地硬化、临时用电的管理及维护保养。挖沟、砌筑、粉刷等,以上工程所用材料由甲方承担。乙方承担人工及机械费。2.1.8配合其他承包单位进行的预埋、预留孔洞及吊洞封堵。所有分包单位无偿使用乙方的脚手架和机械设备。(注明:若乙方施工完毕需拆除外脚手架而甲方外装修需继续留用者则甲方承担租金及相关费用)2.2施工机械工具费:2.2.1甲方负责的主要机械:混凝土输送泵及汽车泵、测量仪器,其它机械设备由乙方承担。2.2.2辅助机械:砂浆搅拌机、钢筋加工机械、模板加工机械、手持电锯、电钻、混凝土振捣机械、照明灯具、电线电缆、斗车等,由乙方负责。2.3乙方承担的材料费:2.3.1周转材料:模板、对拉螺丝杆(不含防水螺杆)、螺帽、方木、钢管、扣件、挑脚手架用的槽钢及工字钢、钢丝绳、铁丝、绑扎丝、蝴蝶卡、螺丝帽等。2.3.2小型材料:自工地总配电箱出来后的所有配电用电线、配电泵、配电盘、照明灯管、电焊条、铁丝、铁钉、钢锯条、麻线、扫帚、草袋、海绵胶带、线锤、冲击钻头、膨胀螺栓、绝缘胶布、砂轮片、电锯、一切小型机械等,由乙方负责。2.3.3甲方负责施工现场用水、电费用,由甲方将总水管、总电源引至工地配电房并接至一级配电箱。三、工期、质量、安全1、总工期150日历天。以甲方要求的控制点为准,因甲方原因或不可抗拒的因素(以甲方签证为准)工期延误。2、工程质量标准:合格。3、乙方必须严格按安全操作规程施工,出现一切安全事故,10万元以下的由乙方负责,10万元以上超出10万元部分的经济损失由甲方承担70%,乙方承担30%。四、甲方的责任和义务1、甲方负责施工现场主要材料(钢筋、商品混凝土、砌块、水泥、沙石、白灰、砂浆宝、外加剂等)及构件的及时供应和调配。建设工程保险费用由甲方负责,建筑垃圾转运费用由甲方负责,甲方向乙方提供施工蓝图一套。2、甲方负责协调质量监督站和五大责任主体关系,以及施工现场内各分包单位之间的关系。安全员、资料员甲方负责,主线控制定位标高、技术交底。3、甲方应按节点及时对乙方完成的工程量进行验收,并结算劳务工程款,不得无故延期和克扣。4、甲方有权对不符合甲方施工要求的作业人员予以清退。对施工中由于乙方原因导致的一切矛盾采...

1、当您付费下载文档后,您只拥有了使用权限,并不意味着购买了版权,文档只能用于自身使用,不得用于其他商业用途(如 [转卖]进行直接盈利或[编辑后售卖]进行间接盈利)。
2、本站所有内容均由合作方或网友上传,本站不对文档的完整性、权威性及其观点立场正确性做任何保证或承诺!文档内容仅供研究参考,付费前请自行鉴别。
3、如文档内容存在违规,或者侵犯商业秘密、侵犯著作权等,请点击“违规举报”。

碎片内容

建筑工程劳务承包合同

您可能关注的文档

确认删除?
VIP
微信客服
  • 扫码咨询
会员Q群
  • 会员专属群点击这里加入QQ群
客服邮箱
回到顶部