电脑桌面
添加小米粒文库到电脑桌面
安装后可以在桌面快捷访问

桩承台施工工艺及标准VIP免费

桩承台施工工艺及标准_第1页
1/6
桩承台施工工艺及标准_第2页
2/6
桩承台施工工艺及标准_第3页
3/6
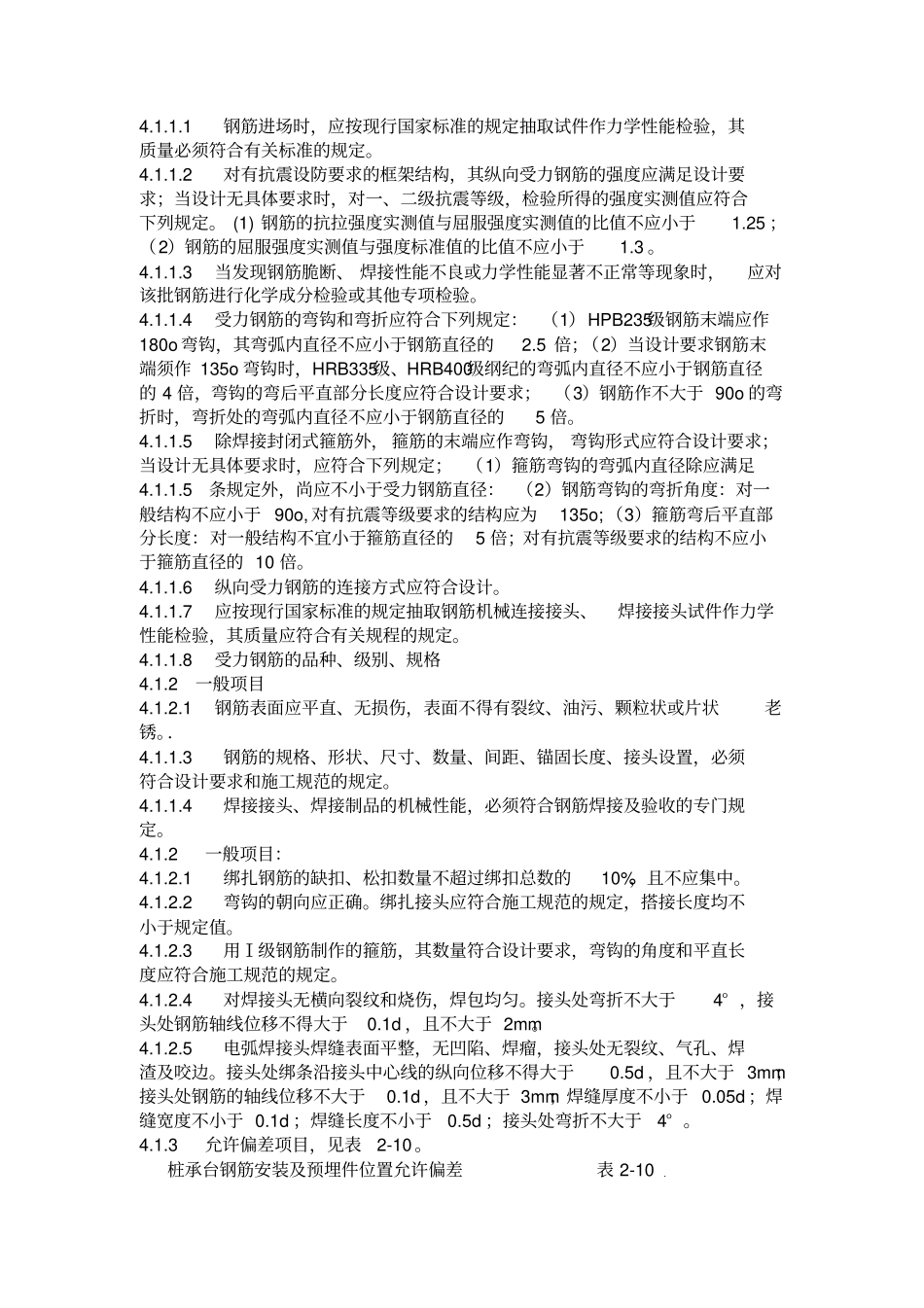
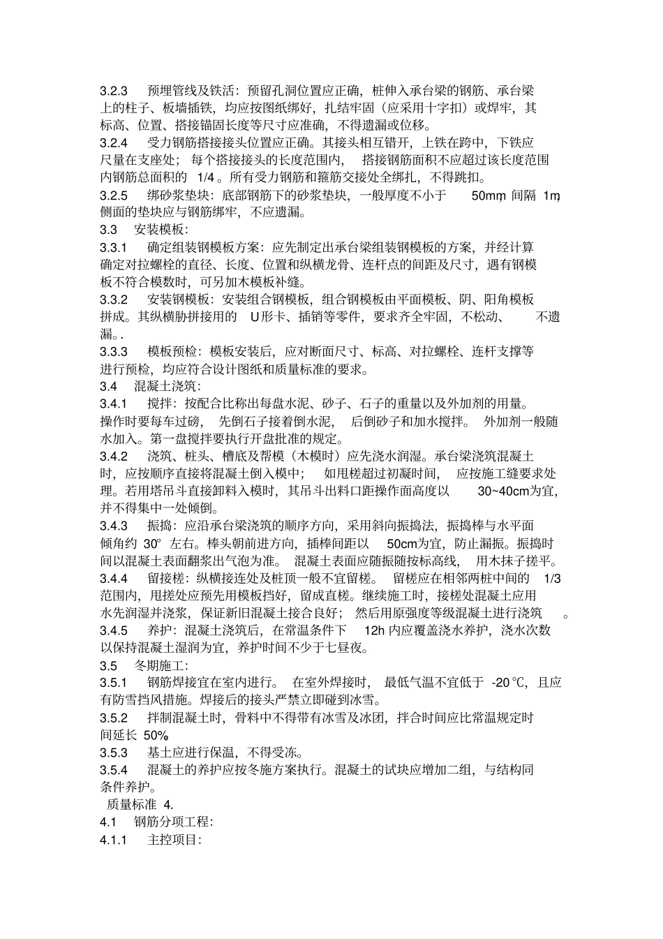
桩承台施工工艺及标准1范围:本工艺标准适用于工业与民用建筑中桩承台及承台梁。2施工准备2.1材料及主要机具:2.1.1水泥:宜用32.5~42.5矿渣硅酸盐水泥或普通硅酸盐水泥。2.1.2砂:中砂或粗砂,含泥量不大于5%。水:应用自来水或不含有害物质的洁净水。2.1.3石子:卵石或碎石,粒径5`32mm,含泥量不大于2%。2.1.4钢筋:钢筋的级别、直径必须符合设计要求,有出厂证明书及复试报告,表面无老锈和油污。2.1.5垫块:用1∶3水泥砂浆埋22号大烧丝提前预制成或用塑料卡垫。2.1.6火烧丝:规格18~20号铁丝烧成。2.1.7外加剂、掺合料,根据施工需要通过试验确定。2.1.8主要机具2.1.8.1浇筑混凝土:应备有磅秤、混凝土搅拌机、插入式振捣器、平尖头铁锹、胶皮管、手推车、木抹子和铁盘等。2.1.8.2绑扎钢筋:应备有钢筋钩子、扳手、小撬棍、铡刀(切断火烧丝用)、弯钩机、木折尺以及组合钢模板等。2.2作业条件:2.2.1桩基施工已全部完成,并按设计要求挖完土,而且办完桩基施工验收记录。2.2.2修整桩顶混凝土:桩顶疏松混凝土全部剔完,如桩顶低于设计标高时,须用高一级混凝土接高,在达到桩强度的75%以上,再将埋入承台梁内的桩顶部分剔毛、冲净。如桩顶高于设计标高时,应预先剔凿,使桩顶伸入承台梁深度完全符合设计要求。2.2.3桩顶伸入承台梁中的钢筋应符合设计要求,一般不小于30d,钢筋长度不够时,应予以接长。2.2.4对于冻胀土地区,必须按设计要求完成承台梁下防冻胀的处理措施。.2.2.5应将槽底虚土、杂物等垃圾清除干净。3操作工艺3.1工艺流程:核对钢筋半成品→钢筋绑扎→预埋管线及铁活→绑好砂浆垫块3.1.1钢筋绑扎工艺流程:确定模板方案→制作、安装模板→模板安装验收3.1.2混凝土浇筑工艺流程:搅拌混凝土→浇筑→振捣→养护3.2钢筋绑扎:3.2.1核对钢筋半成品:应先按设计图纸核对加工的半成品钢筋,对其规格、形状、型号、品种经过检验,然后挂牌堆放好。3.2.2钢筋绑扎:钢筋应按顺序绑扎,一般情况下,先长轴后短轴,由一端向另一端依次进行。操作时按图纸要求划线、铺铁、穿箍、绑扎,最后成型。3.2.3预埋管线及铁活:预留孔洞位置应正确,桩伸入承台梁的钢筋、承台梁上的柱子、板墙插铁,均应按图纸绑好,扎结牢固(应采用十字扣)或焊牢,其标高、位置、搭接锚固长度等尺寸应准确,不得遗漏或位移。3.2.4受力钢筋搭接接头位置应正确。其接头相互错开,上铁在跨中,下铁应尺量在支座处;每个搭接接头的长度范围内,搭接钢筋面积不应超过该长度范围内钢筋总面积的1/4。所有受力钢筋和箍筋交接处全绑扎,不得跳扣。3.2.5绑砂浆垫块:底部钢筋下的砂浆垫块,一般厚度不小于50mm,间隔1m,侧面的垫块应与钢筋绑牢,不应遗漏。3.3安装模板:3.3.1确定组装钢模板方案:应先制定出承台梁组装钢模板的方案,并经计算确定对拉螺栓的直径、长度、位置和纵横龙骨、连杆点的间距及尺寸,遇有钢模板不符合模数时,可另加木模板补缝。3.3.2安装钢模板:安装组合钢模板,组合钢模板由平面模板、阴、阳角模板拼成。其纵横胁拼接用的U形卡、插销等零件,要求齐全牢固,不松动、不遗漏。.3.3.3模板预检:模板安装后,应对断面尺寸、标高、对拉螺栓、连杆支撑等进行预检,均应符合设计图纸和质量标准的要求。3.4混凝土浇筑:3.4.1搅拌:按配合比称出每盘水泥、砂子、石子的重量以及外加剂的用量。操作时要每车过磅,先倒石子接着倒水泥,后倒砂子和加水搅拌。外加剂一般随水加入。第一盘搅拌要执行开盘批准的规定。3.4.2浇筑、桩头、槽底及帮模(木模时)应先浇水润湿。承台梁浇筑混凝土时,应按顺序直接将混凝土倒入模中;如甩槎超过初凝时间,应按施工缝要求处理。若用塔吊斗直接卸料入模时,其吊斗出料口距操作面高度以30~40cm为宜,并不得集中一处倾倒。3.4.3振捣:应沿承台梁浇筑的顺序方向,采用斜向振捣法,振捣棒与水平面倾角约30°左右。棒头朝前进方向,插棒间距以50cm为宜,防止漏振。振捣时间以混凝土表面翻浆出气泡为准。混凝土表面应随振随按标高线,用木抹子搓平。3.4.4留接槎:纵横接连处及桩顶一般不宜留槎。留槎应在相邻两桩中间的1/3范围内,甩搓处应预先用模板挡好,留...

1、当您付费下载文档后,您只拥有了使用权限,并不意味着购买了版权,文档只能用于自身使用,不得用于其他商业用途(如 [转卖]进行直接盈利或[编辑后售卖]进行间接盈利)。
2、本站所有内容均由合作方或网友上传,本站不对文档的完整性、权威性及其观点立场正确性做任何保证或承诺!文档内容仅供研究参考,付费前请自行鉴别。
3、如文档内容存在违规,或者侵犯商业秘密、侵犯著作权等,请点击“违规举报”。

碎片内容

桩承台施工工艺及标准

确认删除?
VIP
微信客服
  • 扫码咨询
会员Q群
  • 会员专属群点击这里加入QQ群
客服邮箱
回到顶部