电脑桌面
添加小米粒文库到电脑桌面
安装后可以在桌面快捷访问

江苏扬州中学高二上学期12月月考试题历史选修版含答案VIP免费

江苏扬州中学高二上学期12月月考试题历史选修版含答案_第1页
1/10
江苏扬州中学高二上学期12月月考试题历史选修版含答案_第2页
2/10
江苏扬州中学高二上学期12月月考试题历史选修版含答案_第3页
3/10
江苏省扬州中学2019—2020学年度第一学期十二月考试卷高二历史(选修)2019.12本试卷分第Ⅰ卷和第Ⅱ卷,答题时请将第Ⅰ卷的答案务必填涂在答题卡上。本试卷考试时间为90分钟,总分为100分。第Ⅰ卷(共50分)一.选择题(本大题共25小题,每小题2分,合计50分。每小题只有一个正确答案)1.出纳质子是春秋战国时期相当独特的社会现象,如“周郑交质。王子狐为质于郑,郑公子忽为质于周”。另外,燕太子丹曾为质于赵和秦、嬴政的父亲异人曾为质于赵等。这种现象本质上反映了()A.东周王室共主地位下降B.血缘宗法体制日益衰败C.国家正由分裂走向统一D.诸侯国间极力谋求信任2.《晋书》中记载,博士张楫上《古今字诂》。其《巾部》云:“纸,今帋也,其字从巾。古之素帛,依书长短,随事截绢,枚数重沓,即名幡纸,字从糸。此形声也。后汉和帝元兴(105)中,中常侍蔡伦以故布捣剉作纸,故字从巾。是其音虽同,糸、巾为殊,不得言古纸为今纸。”材料反映出()A.古纸是丝织物,蔡候纸以旧麻布为原料B.蔡伦制成的故布帋才是最早的纸C.蔡伦改进之前,书写材料只有素帛幡纸D.东汉时纸成为最主要的书写材料3.两汉实行州郡推荐、朝廷考试任用的察举制;经魏晋九品中正制,至隋唐演变为自由投考、差额录用的科举制。科举制更有利于()A.提升社会文化水平B.排除世家子弟入仕C.选拔最优秀的官吏D.鉴别官员道德水平4.钱穆说:“(明代)皇帝有事交付与太监,再由太监交给内阁。内阁有事,也同样送太监,再由太监上呈与皇帝。这样,太监就慢慢地弄了权⋯⋯太监变成了真皇帝,掌握政府一切最高最后的决定权。”据此,下列判断正确的是()A.阁臣权力等同于宰相B.宦官通过票拟掌握事权C.政务决策服从于君主D.皇帝怠政削弱君主专制5.清代书法家宋曹在评论某字体时说:“如云行流水,秾纤间出,非真非草,离方遁圆,乃楷隶之捷也。⋯⋯字虽不连气候相通,墨纵有馀肥瘠相称。”该字体()A.笔画圆匀,富图案美B.平衡对称,整齐安定C.勾连不断,奔放跃动D.工整清晰,飞洒活泼6.鸦片战争以前,在广州有许多依靠对外贸易为生的劳动者,战后,这些人中的大部分生计维艰,不得不加入流浪者的行列。出现这一变化的主要原因是广州()A.遭到战争破坏严重B.受新通商口岸冲击C.对外贸易受到限制D.抵制洋货运动兴起7.在中国历史上,人们习惯以“夷”称呼西方国家。然而,徐继畲《瀛寰志略》(1848年)对西方各国的称谓是“外国”“英吉利”“葡萄牙”等,很少称“夷”。同治初年,清廷下旨不再以“夷”称呼西方各国。这反映了()A.天朝观念已全被摒弃B.发展洋务运动成为共识C.清政府接受国际惯例D.中国半殖民地社会形成8.许倬云在评价某一运动时说,一方面是汉人的反满运动,另一方面是社会底层与边陲反抗上层⋯⋯它采撷了中国民间的朴素社会主义和西方的救世主观念。这场运动()A.提出了在中国发展资本主义方案B.沉重打击清王朝和帝国主义力量C.直接导致了八国联军的侵华战争D.推翻了中国两千多年封建君主制9.第二次鸦片战争后,清政府中的有识之士认识到,“治国之道,在乎自强,而审时度势,则自强以练兵为要,练兵又以制器为先”。这主要表明部分中国人()A.已认识到中国落后的根源B.对西方的认识仍较为肤浅C.反对政府固守传统的做法D.强调学习西学应循序渐进10.20世纪初,梁启超在《新民丛报》中说“吾党做劝告开明功夫,未必不为彼党间接发生助力。彼党做预备革命军功夫,亦未必不为吾党间接生助力,此所谓相反而实相成”。材料表明()A.中国近代政党政治的形成B.两党分工明确并各司其职C.两党为共同利益实现联合D.实现民权是两者共同目标11.孙中山先生在《实业计划》中指出:“凡夫事物之可以委诸个人,或其较国家经营为适宜者,应任个人为之,由国家奖励而以法律保护之。”“至其不能委诸个人及有独占性质者,应由国家经营之。”据此可知,孙中山的工业化道路()A.最大限度地限制资本主义B.利用国家力量干预经济C.主张中国应实行混合经济D.注重建立公私合营企业12.新儒家贺麟说:“五四时代的新文化运动,可以说是促进儒家思想新发展的一个大转机。新文化运动的最大贡献在于破坏和扫除儒家的僵化部...

1、当您付费下载文档后,您只拥有了使用权限,并不意味着购买了版权,文档只能用于自身使用,不得用于其他商业用途(如 [转卖]进行直接盈利或[编辑后售卖]进行间接盈利)。
2、本站所有内容均由合作方或网友上传,本站不对文档的完整性、权威性及其观点立场正确性做任何保证或承诺!文档内容仅供研究参考,付费前请自行鉴别。
3、如文档内容存在违规,或者侵犯商业秘密、侵犯著作权等,请点击“违规举报”。

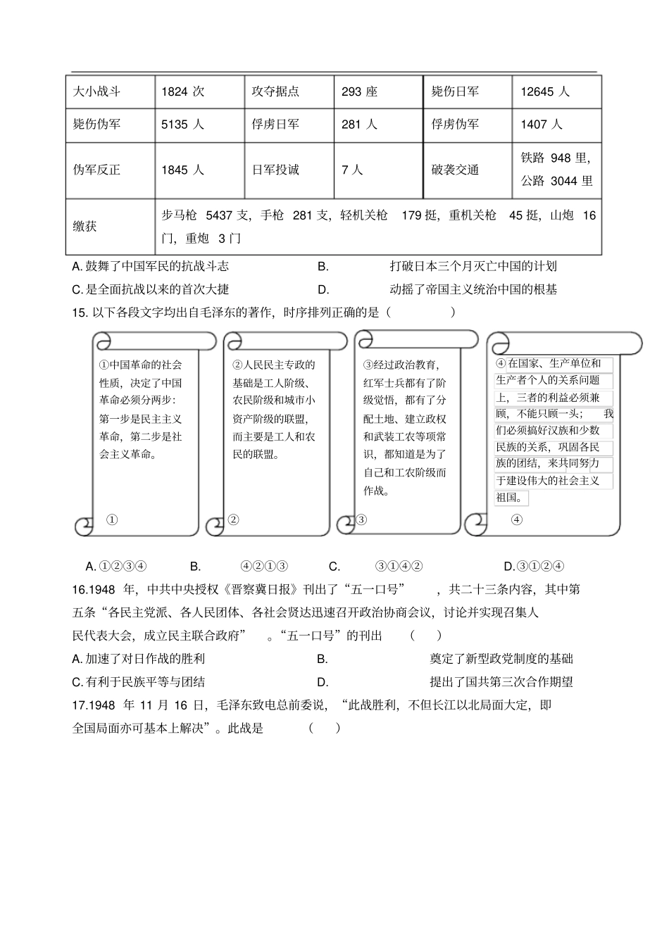
碎片内容

江苏扬州中学高二上学期12月月考试题历史选修版含答案

爱的疯狂+ 关注
实名认证
内容提供者

该用户很懒,什么也没介绍

确认删除?
VIP
微信客服
  • 扫码咨询
会员Q群
  • 会员专属群点击这里加入QQ群
客服邮箱
回到顶部