电脑桌面
添加小米粒文库到电脑桌面
安装后可以在桌面快捷访问

建筑桩基技术规范VIP免费

建筑桩基技术规范_第1页
1/7
建筑桩基技术规范_第2页
2/7
建筑桩基技术规范_第3页
3/7
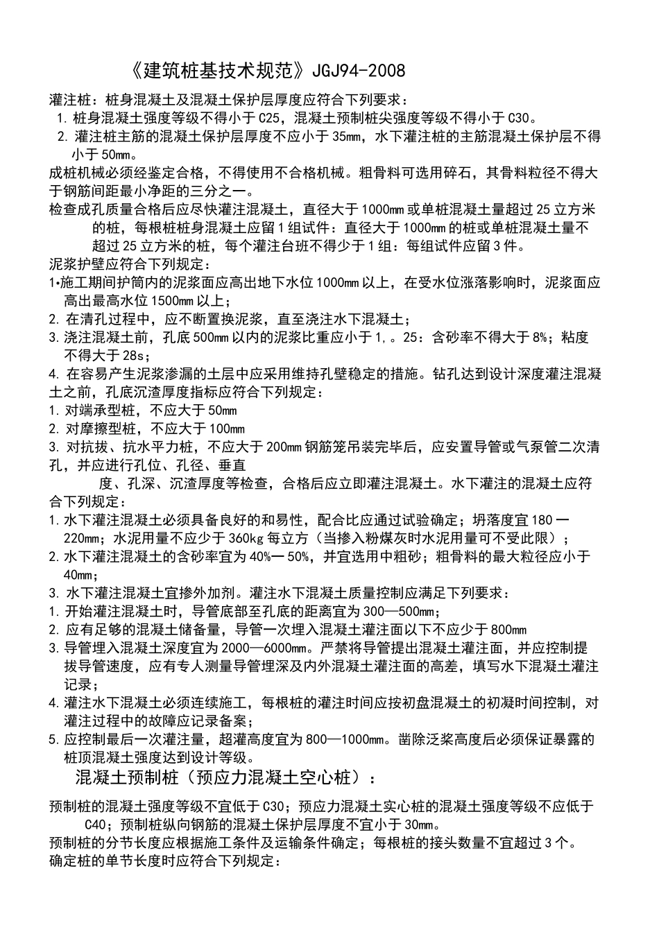
《建筑桩基技术规范》JGJ94-2008灌注桩:桩身混凝土及混凝土保护层厚度应符合下列要求:1.桩身混凝土强度等级不得小于C25,混凝土预制桩尖强度等级不得小于C30。2.灌注桩主筋的混凝土保护层厚度不应小于35mm,水下灌注桩的主筋混凝土保护层不得小于50mm。成桩机械必须经鉴定合格,不得使用不合格机械。粗骨料可选用碎石,其骨料粒径不得大于钢筋间距最小净距的三分之一。检查成孔质量合格后应尽快灌注混凝土,直径大于1000mm或单桩混凝土量超过25立方米的桩,每根桩桩身混凝土应留1组试件:直径大于1000mm的桩或单桩混凝土量不超过25立方米的桩,每个灌注台班不得少于1组:每组试件应留3件。泥浆护壁应符合下列规定:1•施工期间护筒内的泥浆面应高出地下水位1000mm以上,在受水位涨落影响时,泥浆面应高出最高水位1500mm以上;2.在清孔过程中,应不断置换泥浆,直至浇注水下混凝土;3.浇注混凝土前,孔底500mm以内的泥浆比重应小于1,。25:含砂率不得大于8%;粘度不得大于28s;4.在容易产生泥浆渗漏的土层中应采用维持孔壁稳定的措施。钻孔达到设计深度灌注混凝土之前,孔底沉渣厚度指标应符合下列规定:1.对端承型桩,不应大于50mm2.对摩擦型桩,不应大于100mm3.对抗拔、抗水平力桩,不应大于200mm钢筋笼吊装完毕后,应安置导管或气泵管二次清孔,并应进行孔位、孔径、垂直度、孔深、沉渣厚度等检查,合格后应立即灌注混凝土。水下灌注的混凝土应符合下列规定:1.水下灌注混凝土必须具备良好的和易性,配合比应通过试验确定;坍落度宜180一220mm;水泥用量不应少于360kg每立方(当掺入粉煤灰时水泥用量可不受此限);2.水下灌注混凝土的含砂率宜为40%一50%,并宜选用中粗砂;粗骨料的最大粒径应小于40mm;3.水下灌注混凝土宜掺外加剂。灌注水下混凝土质量控制应满足下列要求:1.开始灌注混凝土时,导管底部至孔底的距离宜为300—500mm;2.应有足够的混凝土储备量,导管一次埋入混凝土灌注面以下不应少于800mm3.导管埋入混凝土深度宜为2000—6000mm。严禁将导管提出混凝土灌注面,并应控制提拔导管速度,应有专人测量导管埋深及内外混凝土灌注面的高差,填写水下混凝土灌注记录;4.灌注水下混凝土必须连续施工,每根桩的灌注时间应按初盘混凝土的初凝时间控制,对灌注过程中的故障应记录备案;5.应控制最后一次灌注量,超灌高度宜为800—1000mm。凿除泛桨高度后必须保证暴露的桩顶混凝土强度达到设计等级。混凝土预制桩(预应力混凝土空心桩):预制桩的混凝土强度等级不宜低于C30;预应力混凝土实心桩的混凝土强度等级不应低于C40;预制桩纵向钢筋的混凝土保护层厚度不宜小于30mm。预制桩的分节长度应根据施工条件及运输条件确定;每根桩的接头数量不宜超过3个。确定桩的单节长度时应符合下列规定:1.满足桩架的有效高度、制作场地条件、运输与装卸能力;2.避免在桩尖接近或处于硬持力层中时接桩。混凝土实心桩的吊运应符合下列规定:1.混凝土设计强度达到70%及以上方可起吊,达到100%方可运输。2.桩起吊时应采取相应措施,保证安全平稳,保护桩身质量;3.水平运输时,应做到桩身平稳放置,严禁在场地上直接拖拉桩体。预应力混凝土空心桩的吊运应符合下列规定:1.出厂前应作出检查,其规格、批号、制作日期应符合所属的验收批号内容。2.在吊运过程中应轻吊轻放、避免剧烈碰撞;3.单接桩可采用专用吊钩勾住桩两端内壁直接进行水平起吊;4.运至施工现场时应进行检查验收,严禁使用质量不合格及在吊运过程中产生裂缝的桩。预应力混凝土空心桩的堆放应符合下列规定:1.堆放场地应平整坚实,最下层与地面接触的垫木应有足够的宽度和高度,堆放时桩应稳固,不得滚动;2.应按不同规格、长度及施工流水顺序分别堆放;3.当场地条件许可时,宜单层堆放;当叠层堆放时,外径为500-600mm的桩不宜超过4层。外径为300-400mm的桩不宜超过5层;4.叠层堆放时,应在垂直于桩长度方向的地面上设置2道垫木,垫木应分别位于桩端倍桩长处;;底层最外缘的桩应在垫木处用木楔塞紧;5.垫木宜选用耐压的长木枋或枕木,不得使用有棱角的金属构件。取桩应符合下列规定:1.当桩叠层堆放超过2层时,应采用吊机...

1、当您付费下载文档后,您只拥有了使用权限,并不意味着购买了版权,文档只能用于自身使用,不得用于其他商业用途(如 [转卖]进行直接盈利或[编辑后售卖]进行间接盈利)。
2、本站所有内容均由合作方或网友上传,本站不对文档的完整性、权威性及其观点立场正确性做任何保证或承诺!文档内容仅供研究参考,付费前请自行鉴别。
3、如文档内容存在违规,或者侵犯商业秘密、侵犯著作权等,请点击“违规举报”。

碎片内容

建筑桩基技术规范

您可能关注的文档

确认删除?
VIP
微信客服
  • 扫码咨询
会员Q群
  • 会员专属群点击这里加入QQ群
客服邮箱
回到顶部