电脑桌面
添加小米粒文库到电脑桌面
安装后可以在桌面快捷访问

班主任工作技能三个阶段测试题卷VIP免费

班主任工作技能三个阶段测试题卷_第1页
1/5
班主任工作技能三个阶段测试题卷_第2页
2/5
班主任工作技能三个阶段测试题卷_第3页
3/5
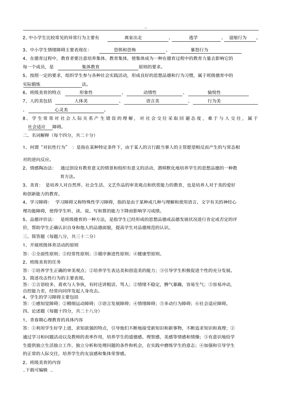
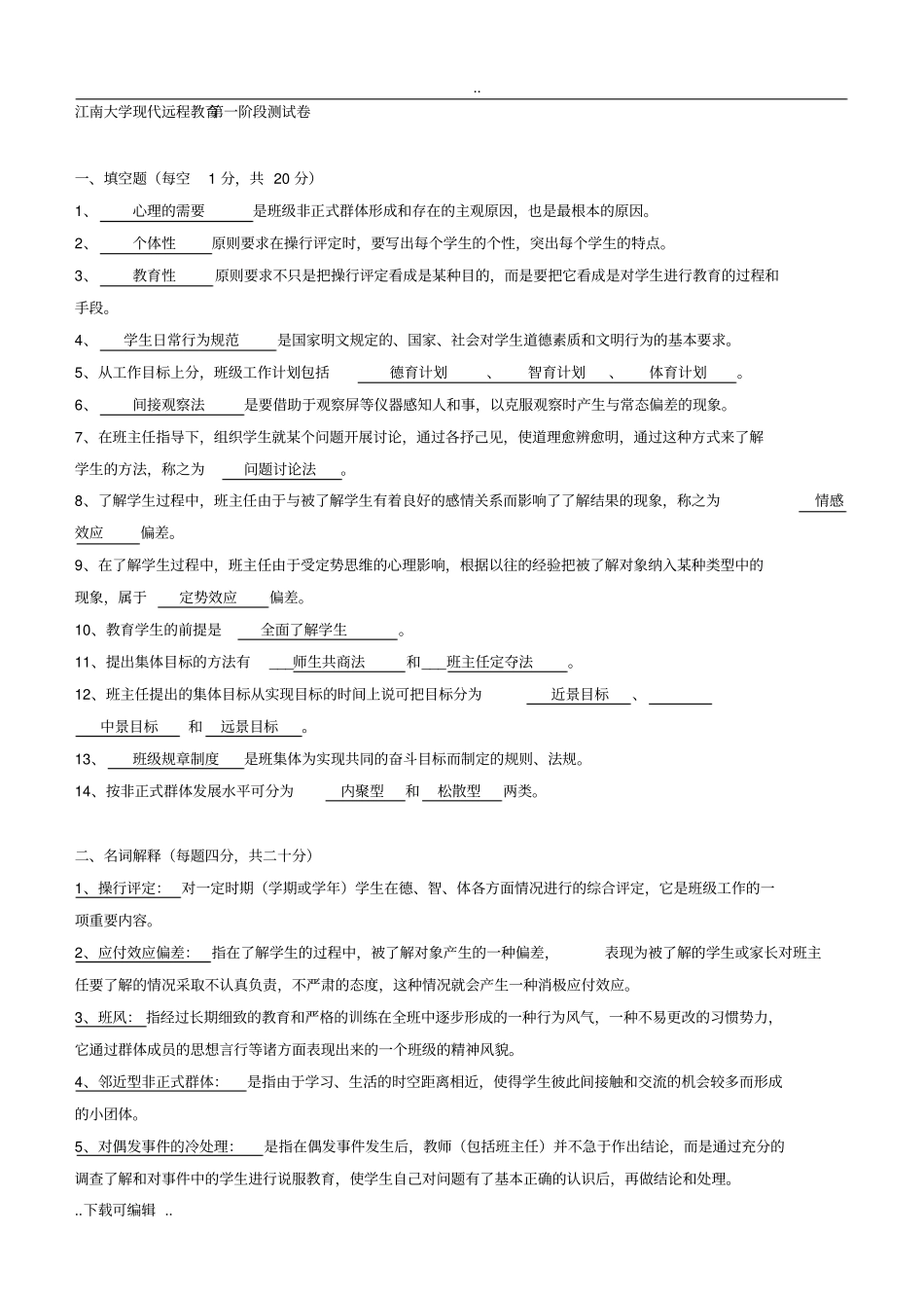
....下载可编辑..江南大学现代远程教育第一阶段测试卷一、填空题(每空1分,共20分)1、心理的需要是班级非正式群体形成和存在的主观原因,也是最根本的原因。2、个体性原则要求在操行评定时,要写出每个学生的个性,突出每个学生的特点。3、教育性原则要求不只是把操行评定看成是某种目的,而是要把它看成是对学生进行教育的过程和手段。4、学生日常行为规范是国家明文规定的、国家、社会对学生道德素质和文明行为的基本要求。5、从工作目标上分,班级工作计划包括德育计划、智育计划、体育计划。6、间接观察法是要借助于观察屏等仪器感知人和事,以克服观察时产生与常态偏差的现象。7、在班主任指导下,组织学生就某个问题开展讨论,通过各抒己见,使道理愈辨愈明,通过这种方式来了解学生的方法,称之为问题讨论法。8、了解学生过程中,班主任由于与被了解学生有着良好的感情关系而影响了了解结果的现象,称之为情感效应偏差。9、在了解学生过程中,班主任由于受定势思维的心理影响,根据以往的经验把被了解对象纳入某种类型中的现象,属于定势效应偏差。10、教育学生的前提是全面了解学生。11、提出集体目标的方法有___师生共商法和___班主任定夺法。12、班主任提出的集体目标从实现目标的时间上说可把目标分为近景目标、中景目标和远景目标。13、班级规章制度是班集体为实现共同的奋斗目标而制定的规则、法规。14、按非正式群体发展水平可分为内聚型和松散型两类。二、名词解释(每题四分,共二十分)1、操行评定:对一定时期(学期或学年)学生在德、智、体各方面情况进行的综合评定,它是班级工作的一项重要内容。2、应付效应偏差:指在了解学生的过程中,被了解对象产生的一种偏差,表现为被了解的学生或家长对班主任要了解的情况采取不认真负责,不严肃的态度,这种情况就会产生一种消极应付效应。3、班风:指经过长期细致的教育和严格的训练在全班中逐步形成的一种行为风气,一种不易更改的习惯势力,它通过群体成员的思想言行等诸方面表现出来的一个班级的精神风貌。4、邻近型非正式群体:是指由于学习、生活的时空距离相近,使得学生彼此间接触和交流的机会较多而形成的小团体。5、对偶发事件的冷处理:是指在偶发事件发生后,教师(包括班主任)并不急于作出结论,而是通过充分的调查了解和对事件中的学生进行说服教育,使学生自己对问题有了基本正确的认识后,再做结论和处理。....下载可编辑..三、简答(每题八分,共三十二分)1、选拔班干部的标准主要有哪些?答:1.德智体美劳各方面发展较好。2.有一定的工作能力,有一定的号召力。3.热心参加班集体活动,热心为大家服务。4.有某方面的爱好和特长。5.有较好的人际关系,善于团结同学。2、班主任提出班集体奋斗目标必须遵循的原则有哪些?答:1.全面性与关键性相统一。2.一致性与灵活性相统一。3.集体性与个体性相统一。4.具体化与数量化相统一。5。先进性与可行性相统一。3、班主任易产生的心理偏差答:1.情感效应偏差。2.定势效应偏差。3.晕轮效应偏差。4.首因效应偏差。5.从众效应偏差。6.权威效应偏差。7.参照效应偏差。4、列举了解学生的方法答:1.观察分析法。2.资料分析法。3.个别谈话法。4.问题讨论法。5.调查访问法。6.实例剖析法。四、论述题(每题十四分,共二十八分)1、制定班级规章制度过程中要注意哪些问题。答:1.要体现党和国家教育方针政策的要求,要符合学生的特点和班上的实际。2.要经过全体师生的反复酝酿,认真研究。3.要严肃、慎重,有关规定要有相对的稳定性,不能朝令夕改,否则会丧失规章制度的权威性,使学生无所适从,以致造成班级的秩序混乱。4.班级规章制度一经制定,就应组织学生反复学习,坚决贯彻执行,使其成为学生的行动指南,并通过检查监督,评比表彰等措施,使其充分发挥规范学生行为、调节各种关系、形成和巩固班集体的作用。5.在执行规章制度的过程中,要坚持思想教育工作为主,决不能以班级规章制度代替班主任应该做的思想教育工作。2、在操行评定中,怎样进行动员与准备工作。1.班主任向向全班同学作动员讲话,讲明评定的目的、方法、过程,让学生做好心理准备。2.通过...

1、当您付费下载文档后,您只拥有了使用权限,并不意味着购买了版权,文档只能用于自身使用,不得用于其他商业用途(如 [转卖]进行直接盈利或[编辑后售卖]进行间接盈利)。
2、本站所有内容均由合作方或网友上传,本站不对文档的完整性、权威性及其观点立场正确性做任何保证或承诺!文档内容仅供研究参考,付费前请自行鉴别。
3、如文档内容存在违规,或者侵犯商业秘密、侵犯著作权等,请点击“违规举报”。

碎片内容

班主任工作技能三个阶段测试题卷

您可能关注的文档

确认删除?
VIP
微信客服
  • 扫码咨询
会员Q群
  • 会员专属群点击这里加入QQ群
客服邮箱
回到顶部