电脑桌面
添加小米粒文库到电脑桌面
安装后可以在桌面快捷访问

电气工程主要施工方案VIP免费

电气工程主要施工方案_第1页
1/24
电气工程主要施工方案_第2页
2/24
电气工程主要施工方案_第3页
3/24
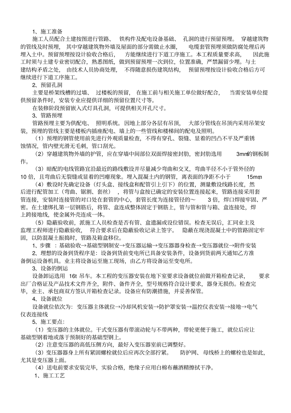
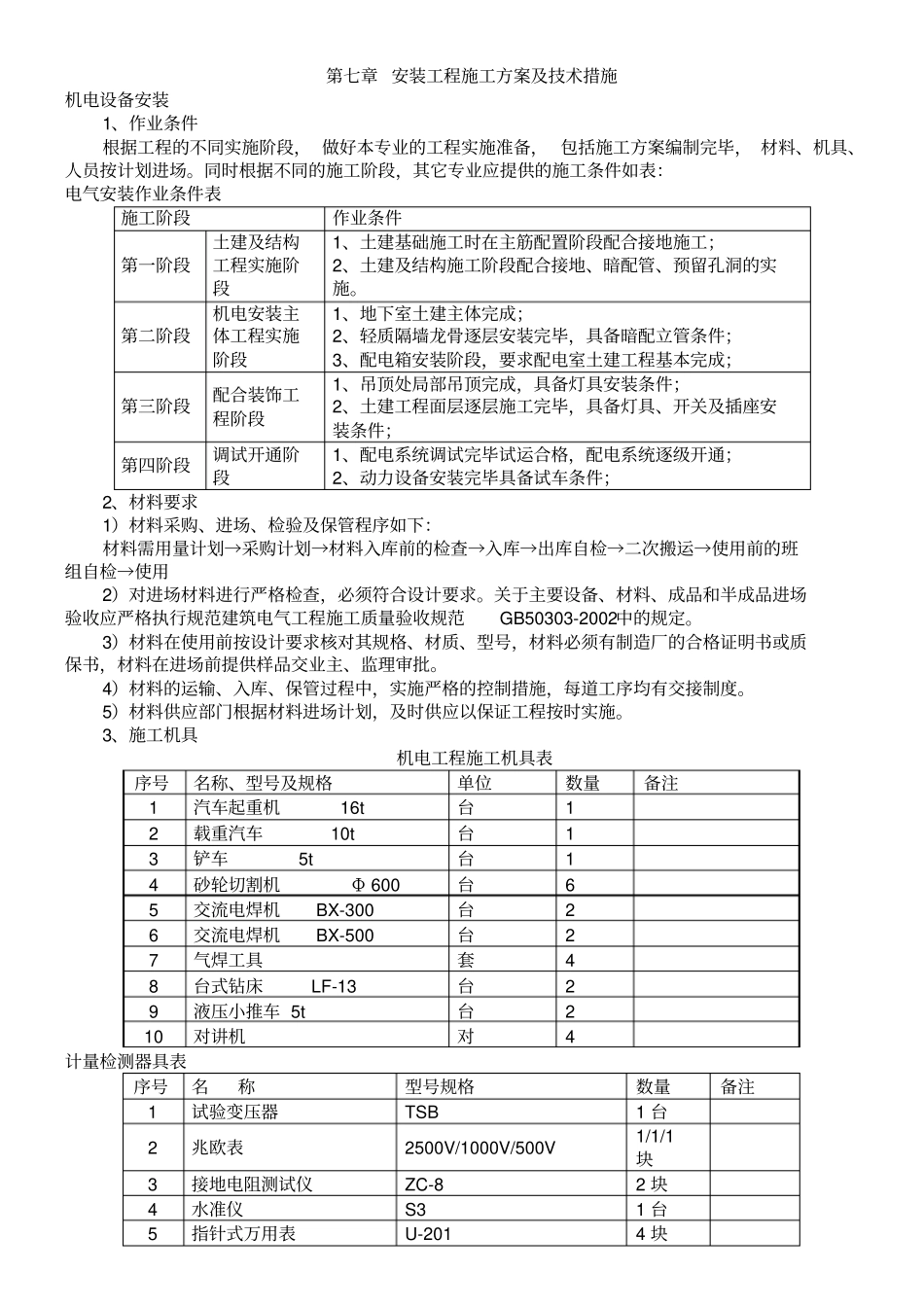
第七章安装工程施工方案及技术措施机电设备安装1、作业条件根据工程的不同实施阶段,做好本专业的工程实施准备,包括施工方案编制完毕,材料、机具、人员按计划进场。同时根据不同的施工阶段,其它专业应提供的施工条件如表:电气安装作业条件表施工阶段作业条件第一阶段土建及结构工程实施阶段1、土建基础施工时在主筋配置阶段配合接地施工;2、土建及结构施工阶段配合接地、暗配管、预留孔洞的实施。第二阶段机电安装主体工程实施阶段1、地下室土建主体完成;2、轻质隔墙龙骨逐层安装完毕,具备暗配立管条件;3、配电箱安装阶段,要求配电室土建工程基本完成;第三阶段配合装饰工程阶段1、吊顶处局部吊顶完成,具备灯具安装条件;2、土建工程面层逐层施工完毕,具备灯具、开关及插座安装条件;第四阶段调试开通阶段1、配电系统调试完毕试运合格,配电系统逐级开通;2、动力设备安装完毕具备试车条件;2、材料要求1)材料采购、进场、检验及保管程序如下:材料需用量计划→采购计划→材料入库前的检查→入库→出库自检→二次搬运→使用前的班组自检→使用2)对进场材料进行严格检查,必须符合设计要求。关于主要设备、材料、成品和半成品进场验收应严格执行规范建筑电气工程施工质量验收规范GB50303-2002中的规定。3)材料在使用前按设计要求核对其规格、材质、型号,材料必须有制造厂的合格证明书或质保书,材料在进场前提供样品交业主、监理审批。4)材料的运输、入库、保管过程中,实施严格的控制措施,每道工序均有交接制度。5)材料供应部门根据材料进场计划,及时供应以保证工程按时实施。3、施工机具机电工程施工机具表序号名称、型号及规格单位数量备注1汽车起重机16t台12载重汽车10t台13铲车5t台14砂轮切割机Φ600台65交流电焊机BX-300台26交流电焊机BX-500台27气焊工具套48台式钻床LF-13台29液压小推车5t台210对讲机对4计量检测器具表序号名称型号规格数量备注1试验变压器TSB1台2兆欧表2500V/1000V/500V1/1/1块3接地电阻测试仪ZC-82块4水准仪S31台5指针式万用表U-2014块序号名称型号规格数量备注6智能万用电桥QS-881块7变比组别全自动测量仪BBC-1-11块8直流泄漏试验变压器TDM1块9工频相位仪DPX0~360o40-60HZ1块10互感器校验仪DS96081块11高压开关测试仪KJTC-31块12交直流稳压电源YSJ-1A1块13自动LCR测量仪ZLBA1块14工频电源YP-21块15低压变压器DDG10/1块16精密电压互感器HJS21块17高压测量装置TRC-10V/1块18标准电流互感器HL23-2000/51块19三相调压器TSGC1块20单相调压器TDGS-20/1块21单相调压器TDGS-51块22氧化锌避雷器校验仪GCBL-21块23大电流发生器SLQ-828000A1块24升流器SLQ-822000A1块25交直流电压表T24-V/T26-V各1块26交直流电流表D26-A1块27交直流毫安表C21-MA115~30A25~50A1块28数字电压表PZ134-51块29毫安毫伏表C41-MA1块30伏安表T31-VA1块31微安表C31-ηA1块32钳型电流表MG243块33数字电秒表DS880-31块34核相器DE-10/351块35功率因数表D311块36电能表DBE61块37瓦特表D26-W1块38相序表1块电气工程主要施工程序图设计图纸会审、技术交底、加工件委托工、机具计划准备配合土建电管预埋管件整理电气设备材料计划准备钢管敷设接地及埋设连线电缆桥架安装电力变压器安装1、施工准备施工人员配合土建按图进行管路、铁构件及配电设备基础、孔洞的进行预留预埋。穿越建筑物的管线及时预埋,其中穿越建筑物外墙及屋面的部分需做止水圈,电缆套管预埋须做防腐处理后再埋入土中。预留预埋按设计验收合格后,方能继续进行下道工序施工。本工程质量要求高,因此施工时须与土建专业密切配合,熟悉图纸,做到预留预埋一次到位,位置准确,严禁漏留少埋。与土建结构矛盾之处,由技术人员协商处理,不得随意损伤建筑结构,预留预埋按设计验收合格后方可继续进行下道工序施工。2、预留孔洞主要是桥架线槽的过墙、过楼板的预留,在施工前与相关施工单位做好配合,当需安装单位提供预留条件时,安装专业应提供详细的预留位置尺寸等。在装修阶段预留嵌入式灯具孔洞,可提供相关开孔尺寸。3、管路预埋管路预埋主要为供配电、照明系统。因地上部分各层有吊顶,大部分管线在吊顶内采...

1、当您付费下载文档后,您只拥有了使用权限,并不意味着购买了版权,文档只能用于自身使用,不得用于其他商业用途(如 [转卖]进行直接盈利或[编辑后售卖]进行间接盈利)。
2、本站所有内容均由合作方或网友上传,本站不对文档的完整性、权威性及其观点立场正确性做任何保证或承诺!文档内容仅供研究参考,付费前请自行鉴别。
3、如文档内容存在违规,或者侵犯商业秘密、侵犯著作权等,请点击“违规举报”。

碎片内容

电气工程主要施工方案

爱的疯狂+ 关注
实名认证
内容提供者

该用户很懒,什么也没介绍

确认删除?
VIP
微信客服
  • 扫码咨询
会员Q群
  • 会员专属群点击这里加入QQ群
客服邮箱
回到顶部