电脑桌面
添加小米粒文库到电脑桌面
安装后可以在桌面快捷访问

矿石的计算公式VIP免费

矿石的计算公式_第1页
1/5
矿石的计算公式_第2页
2/5
矿石的计算公式_第3页
3/5
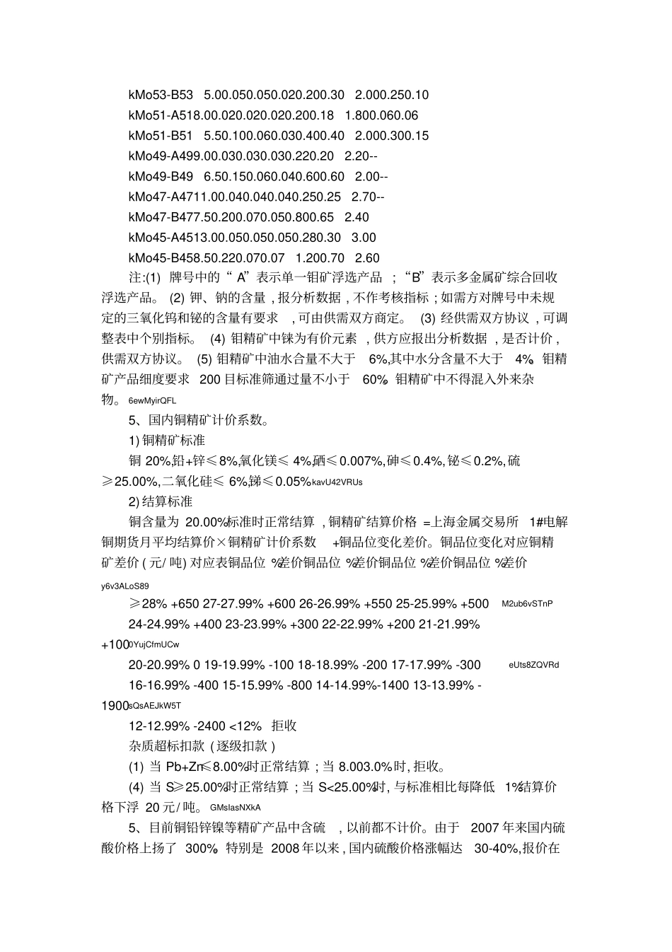
矿石的计算公式矿石的计算公式目前,我们执行的最低工业品位指标,基本上按国家规定,数十年一贯制的。事实上,由于矿区所处的开发利用条件(如露采和坑采,平硐、斜井和竖井开采,浅采和深采,水电、尾矿处理与堆放)、运输条件和矿石的可选冶性之不同,矿产品市场之不同,最低工业品位,即可采品位大为不同。b5E2RGbCAP根据国内同类型矿山一般生产技术经济指标和矿产品市场3年的平均价格,就可计算出可采品位。一、吨矿生产成本吨矿生产完全成本:为每吨原矿所分摊的采矿、选矿和原矿运输成本、企业管理、精矿销售、矿山维检和矿权使用等费用的总和。p1EanqFDPw采矿成本:即出矿成本。不同的开拓方式(露采、平硐、斜井、竖井)、采矿方法、排水量大小等,均影响采矿成本。目前一般坑采成本为20-70元/吨。DXDiTa9E3d选矿成本:选矿成本受矿石可选性制约,主要为选矿药剂和球磨机钢球消耗量,尾矿处理与输送费用(趋势是干砂堆放和胶结充填)。目前一般选石厂的生产成本为20-70元/吨。RTCrpUDGiT原矿运输成本:指采出矿后由坑口至选厂的运输费用。目前一般矿山的原矿运输成本为10-50元。企业管理费:企业管理费受企业规模大小和管理水平的影响。目前一般矿山企业的管理成本为10-20元/吨。精矿销售费:精矿由矿山选厂运至冶炼厂交货地点的一切费用。每吨原矿的精矿销售费用为10-30元/吨。矿山维检费:按财政部规定,从2004年1月1日起,每吨原矿提取15--18元的矿山维检费,以支持简单再生产。5PCzVD7HxA矿权使用费:国家及地方政府规定要交纳的资源补偿费、资源使用费等,折合每吨矿石的费用(一般10-20元)。jLBHrnAILg二、吨矿所产的精矿(折合金属吨)产率(%)每吨原矿所产的精矿量(折合金属吨)取决于采矿贫化率和选矿回收率。采矿贫化率:因地质条件不同,采矿方法不同和管理水平不同,采矿贫化率而有差异。目前,我国坑内采矿的贫化率一般为10—25%。xHAQX74J0X选矿回收率:根据具体矿区的矿石可选性试验结果选取指标,如60-90%。精矿产率=(1-采矿贫化率)×选矿回收率三、精矿销售价格:合格精矿现货销售价格(换算为金属吨)一般为三月期金属期货的周平均价格,再乘以价格系数(60-85%)。LDAYtRyKfE四、可采品位的确定如:某地采矿成本50元/吨,选矿成本40元/吨,原矿运输成本30元/吨,企业管理费20元/吨,精矿销售费20元/吨,矿山维检费15元/吨,矿权使用费20元/吨,共计吨矿生产成本195元/吨。Zzz6ZB2Ltk采矿贫化率10%,选矿回收率80%,则每吨原矿的精矿(折合金属吨)产率72%。如果金属价格如铜为6万元吨,计价系数为80%,合格精矿(折合金属吨)为4.8万元/吨。那么:金属价格6万×计价系数80%×原矿品位×精矿产率(折合金属吨)72%=195元原矿品位=0.56%,亦即可采品位(矿区平均品位)为0.56%dvzfvkwMI1如以铅锌金属平均价格1.6万/吨,计价系数为70%,同样的产率和生产成本,金属价格1.6万×计价系数70%×原矿品位×精矿产率72%=195元原矿品位=2.42%,亦即可采品位(矿区平均品位)为2.42%五、注意的问题1、可采品位实际上为矿山建成投产后,正常生产的盈亏平衡点。如果矿山建设资金(含购买矿权费用,供电线路和降压站,设备投入,用地用林用水费用,道路建设,选厂建设,矿山建设,办公设施,生活设施等)没有收回,除了还本外,还要付息。这部分利息,一般要按10-20%计算,数额也是很大的。rqyn14ZNXI2、生产规模加大,会降低吨矿生产成本。主要表现在企业管理费用的降低和规模生产后,采选成本也会降低。附:1、铅精矿计价系数:(按长江有色铅价计算)铅含量计价系数铅含量计价系数铅含量计价系数10%-20%45%35%-40%60%60%-70%80%20%-30%50%40%-50%65%70%-75%85%30%-35%55%50%-60%75%70%-80%88%2、锌精矿计价系数:(按长江有色锌价计算)锌含量计价系数锌含量计价系数锌含量计价系数锌含量计价系数25%-35%60%35%-45%65%45%-50%70%50%-55%75%3、铅锌混合精矿计价系数:(按长江有色铅价计算)铅+锌含量计价系数(以含量高元素计价)铅+锌含量计价系数(以含量高元素计价)30%-40%45%40%-55%50%EmxvxOtOco株冶要求精矿含As≤0.8%,锌精矿含Ag计价、S不计价;铅精矿含Au、Ag按国家规定档次价的50%计价。精矿中不得有外来夹杂物,凡掺杂使假的参照国务院89-61号文件规定,不予计价结算;成...

1、当您付费下载文档后,您只拥有了使用权限,并不意味着购买了版权,文档只能用于自身使用,不得用于其他商业用途(如 [转卖]进行直接盈利或[编辑后售卖]进行间接盈利)。
2、本站所有内容均由合作方或网友上传,本站不对文档的完整性、权威性及其观点立场正确性做任何保证或承诺!文档内容仅供研究参考,付费前请自行鉴别。
3、如文档内容存在违规,或者侵犯商业秘密、侵犯著作权等,请点击“违规举报”。

碎片内容

矿石的计算公式

爱的疯狂+ 关注
实名认证
内容提供者

该用户很懒,什么也没介绍

相关文档

确认删除?
VIP
微信客服
  • 扫码咨询
会员Q群
  • 会员专属群点击这里加入QQ群
客服邮箱
回到顶部