电脑桌面
添加小米粒文库到电脑桌面
安装后可以在桌面快捷访问

教师个人成长档案(新)VIP免费

教师个人成长档案(新)_第1页
1/17
教师个人成长档案(新)_第2页
2/17
教师个人成长档案(新)_第3页
3/17
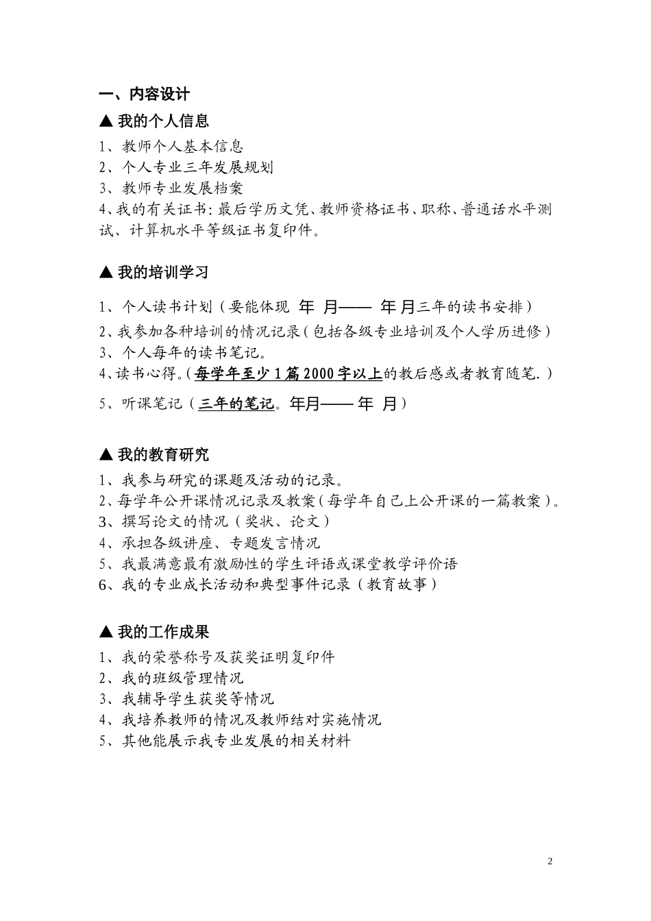
教师个人成长档案我的签名:任教学科:学校:1一、内容设计▲我的个人信息1、教师个人基本信息2、个人专业三年发展规划3、教师专业发展档案4、我的有关证书:最后学历文凭、教师资格证书、职称、普通话水平测试、计算机水平等级证书复印件。▲我的培训学习1、个人读书计划(要能体现年月——年月三年的读书安排)2、我参加各种培训的情况记录(包括各级专业培训及个人学历进修)3、个人每年的读书笔记。4、读书心得。(每学年至少1篇2000字以上的教后感或者教育随笔.)5、听课笔记(三年的笔记。年月——年月)▲我的教育研究1、我参与研究的课题及活动的记录。2、每学年公开课情况记录及教案(每学年自己上公开课的一篇教案)。3、撰写论文的情况(奖状、论文)4、承担各级讲座、专题发言情况5、我最满意最有激励性的学生评语或课堂教学评价语6、我的专业成长活动和典型事件记录(教育故事)▲我的工作成果1、我的荣誉称号及获奖证明复印件2、我的班级管理情况3、我辅导学生获奖等情况4、我培养教师的情况及教师结对实施情况5、其他能展示我专业发展的相关材料2▲我的个人信息姓名性别籍贯出生年月民族政治面貌职称职务最后学历毕业学校参加工作时间任教年级手机EMAIL主要学习工作简历个人情况综述教师个人成长发展规划方案(一)3类别教师姓名参加工作时间最后学历自我现状分析对自己在教育教学工作中的优势分析(师德师风、学识水平、教育教学能力)。对自己在教育教学工作中存在的不足及原因分析。教师个人成长规划方案(二)4类别已获得的各级各类奖励荣誉类新秀教师获得时间/级别/。区能手教师获得时间/。区优秀青年教师教师获得时间。区学科带头人获得时间/。区标兵教师获得时间/。其它较高级别荣誉获得时间/。教学类优质课级别区级以上共()节。公开课级别区级以上共()节。(近五年)科研类论文获奖有篇(区级有篇;市级有篇;省级有篇;国家级有篇。)其中:任教学科论文获奖有/案例有》/各级各类教育系统发表论文有/市、区级以上立项课题有(近五年)5教师个人成长规划方案(三)类别我的发展规划第一年师德方面:将“公平对待每一名学生”的原则一直坚持下去,对班级中的优等生和后进生一视同仁,坚持“要求学生做到的,自己先做到”坚持学高为师,身正为范,时刻注意自己的道德品质修养。做老实人,办认真事,不弄虚作假,刻苦钻研业务,不断学习新知识,改进教育教学方法,提高教育教学和科研水平。教育教学方面:坚持认真备课制作课件,做到课前摸熟教材,反复钻研教法专业基本功方面:增加阅读量,问自己的语文教学工作提供厚实基础具体措施(行为策略):1、对班级中的后进生进行详细了解,针对他们的实际情况制定教学方法,与这部分家长沟通,平等对话。2、努力做到上课前全面熟悉教材,熟悉教学流程3、坚持课外阅读,内容包含教育专业类的书籍和文学类书籍4、努力进行小组合作教学的探索,尝试寻找更为有效地教育教学方法。我的建议我希望学校为我的成长发展搭建下列舞台:多给我出去听课学习的机会类别我的发展规划6第二年师德方面:认真阅读有关教师师德的相关书籍,提高自己的师德修养,深入了解学生的内心世界,争取成为一名让学生信赖的教师。教育教学方面:总结自己所任教的不同年级的学生的学习特点,总结出学生成长不同阶段的特点,为自己的教育教学工作服务。专业基本功方面:继续坚持阅读课外书,将听课过程中发现的好的方法及时运用到自己的工作中具体措施(行为策略):1、在总结自己上一年师德的工作的得失,把学生放在工作的首位。2、总结自己工作以来的经验,尝试形成自己的教学方式我的建议我希望学校为我的成长发展搭建下列舞台:多给我出去听课学习的机会类别我的发展规划第三年师德方面:认真阅读有关教师师德的相关书籍,提高自己的师德修养,深入了解学生及家长的内心世界,站在他们的角度,多替他们考虑,争取成为一名让学生、家长喜爱的教师。教育教学方面:在已有的教育教学基础上尝试创新,寻找更加贴合学生心理特点、学习特点的教育教学方式。专业基本功方面:拓展阅读各个不同学科方面的书籍,尝试将不同学科的有效教学方法运用到...

1、当您付费下载文档后,您只拥有了使用权限,并不意味着购买了版权,文档只能用于自身使用,不得用于其他商业用途(如 [转卖]进行直接盈利或[编辑后售卖]进行间接盈利)。
2、本站所有内容均由合作方或网友上传,本站不对文档的完整性、权威性及其观点立场正确性做任何保证或承诺!文档内容仅供研究参考,付费前请自行鉴别。
3、如文档内容存在违规,或者侵犯商业秘密、侵犯著作权等,请点击“违规举报”。

碎片内容

教师个人成长档案(新)

您可能关注的文档

确认删除?
VIP
微信客服
  • 扫码咨询
会员Q群
  • 会员专属群点击这里加入QQ群
客服邮箱
回到顶部