电脑桌面
添加小米粒文库到电脑桌面
安装后可以在桌面快捷访问

安全生产管理体系规定VIP免费

安全生产管理体系规定_第1页
1/2
安全生产管理体系规定_第2页
2/2
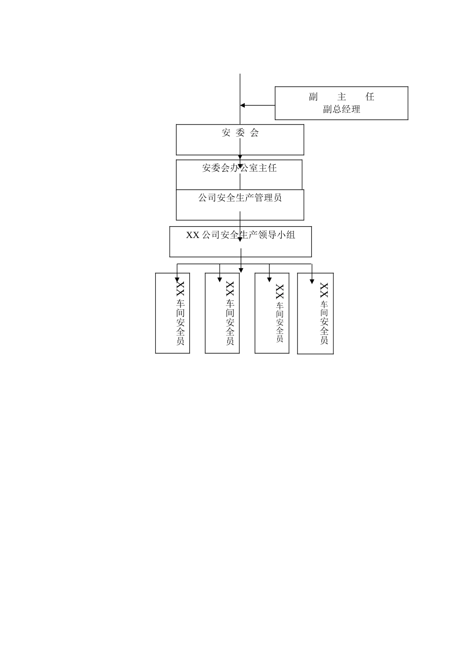
安全生产管理体系规定1、主题内容与适用范围本制度规定了安全生产管理体系概念、内容和组织。本制度适用于指导本公司制定安全生产规章制度和安全网络的建立。2、术语安全生产管理体系:以保证安全生产为目标,运用安全系统的概念和方法,通过设置管理机构,制定安全规章制度,建立灵敏的安全信息反馈系统,推行安全目标管理,开展群众性的安全活动,把各个方面、各个环节的安全管理活动组织起来,形成一个有明确的任务、职责和权限,又能互相协调,促进和制约的安全管理的有机整体。3、安全生产管理体系内容3.1确定明确的安全生产目标的措施。3.2建立以行政一把手为安全生产第一责任人的组织保证体系。3.3建立健全以安全生产责任制为核心的安全规章制度。3.4制定安全生产管理规划和年度工作计划并组织贯彻落实。3.5推广应用现代管理方法,加强安全生产工作的科学管理。3.6建立高效灵敏的安全信息反馈系统。3.7开展群众性安全教育、安全检查和隐患整改以及班组安全管理活动。3.8建立健全安全管理档案,加强安全管理基础工作。4、安全管理组织4.1总经理是公司安全生产第一负责人,对全公司安全工作全面负责,主管副总经理协助总经理工作。4.2建立技安组织网络(见附录),在总经理领导下设立安全生产委员会,由总经理任主任,主管副总经理任副主任,综合部、经营部、市场部、财务部、特材公司、建筑公司等有关职能部门的主要负责人和部分基层单位主管安全领导任委员,协助总经理领导全公司安全工作。4.3按规定配备兼职技安干部,负责全公司安全生产的正常业务、技术工作。4.4基层生产单位设立安全生产领导小组,设立兼职安全员,协助管理基层单位的安全工作。4.5安全生产委员会每季度召开一次安全生产会议,基层生产单位每月召开一次安全生产会议。附录:XX公司安全保证组织网络安委会主任总经理副主任副总经理安委会办公室主任安委会公司安全生产管理员XX公司安全生产领导小组XX车间安全员XX车间安全员XX车间安全员XX车间安全员

1、当您付费下载文档后,您只拥有了使用权限,并不意味着购买了版权,文档只能用于自身使用,不得用于其他商业用途(如 [转卖]进行直接盈利或[编辑后售卖]进行间接盈利)。
2、本站所有内容均由合作方或网友上传,本站不对文档的完整性、权威性及其观点立场正确性做任何保证或承诺!文档内容仅供研究参考,付费前请自行鉴别。
3、如文档内容存在违规,或者侵犯商业秘密、侵犯著作权等,请点击“违规举报”。

碎片内容

安全生产管理体系规定

您可能关注的文档

确认删除?
VIP
微信客服
  • 扫码咨询
会员Q群
  • 会员专属群点击这里加入QQ群
客服邮箱
回到顶部