电脑桌面
添加小米粒文库到电脑桌面
安装后可以在桌面快捷访问

银行空白单据(融资方面)VIP免费

银行空白单据(融资方面)_第1页
1/25
银行空白单据(融资方面)_第2页
2/25
银行空白单据(融资方面)_第3页
3/25
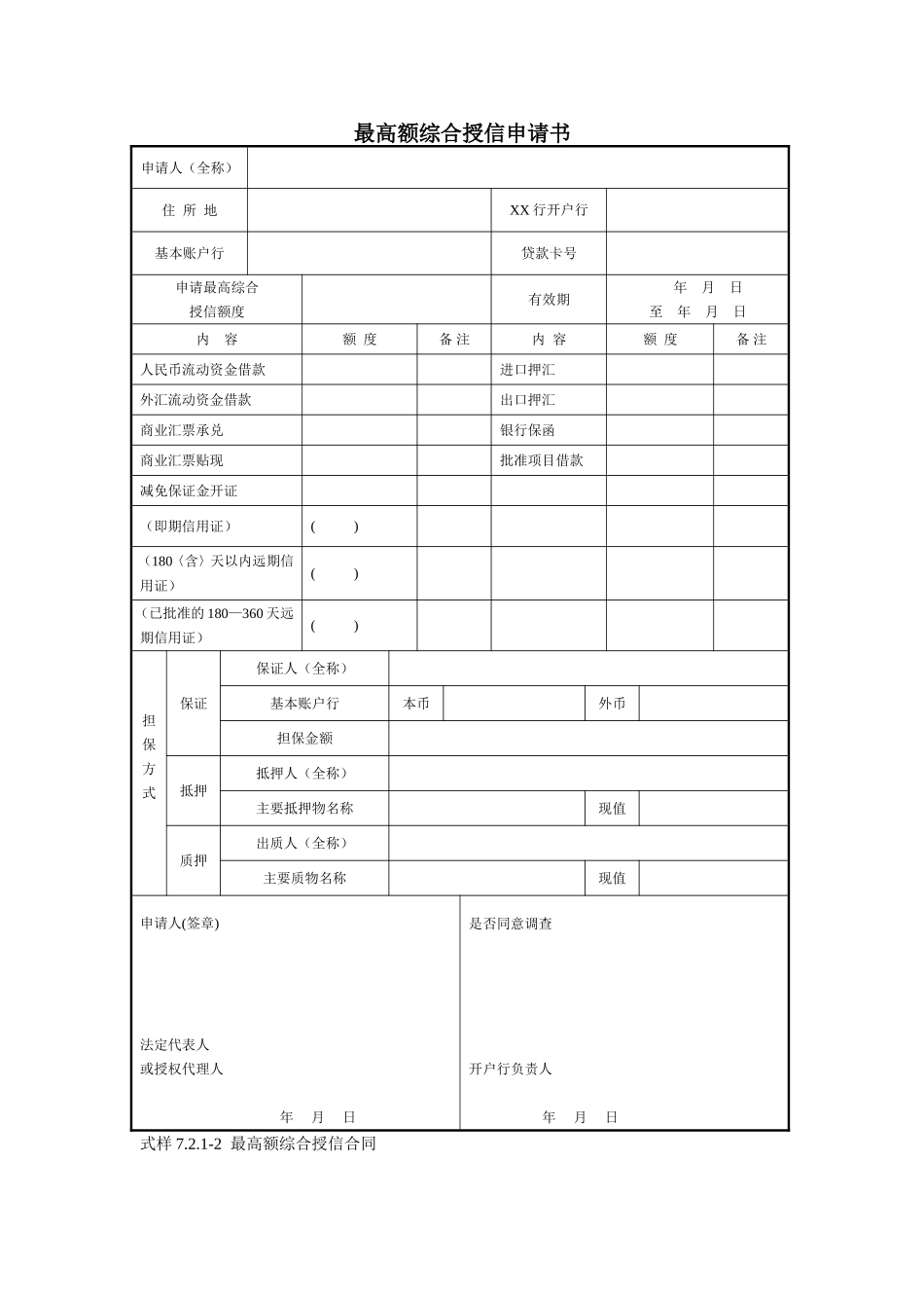
最高额综合授信申请书申请人(全称)住所地XX行开户行基本账户行贷款卡号申请最高综合授信额度有效期年月日至年月日内容额度备注内容额度备注人民币流动资金借款进口押汇外汇流动资金借款出口押汇商业汇票承兑银行保函商业汇票贴现批准项目借款减免保证金开证(即期信用证)()(180〈含〉天以内远期信用证)()(已批准的180—360天远期信用证)()担保方式保证保证人(全称)基本账户行本币外币担保金额抵押抵押人(全称)主要抵押物名称现值质押出质人(全称)主要质物名称现值申请人(签章)法定代表人或授权代理人年月日是否同意调查开户行负责人年月日式样7.2.1-2最高额综合授信合同最高额综合授信合同()X银综授字()第号受信人(全称):(以下简称甲方)授信人(全称):银行(以下简称乙方)根据国家有关法律法规,双方当事人经协商一致,订立本合同。第一条最高额综合授信额度是指乙方向甲方提供的,在一定期限内,甲方按照约定的业务种类可使用的信用额度。第二条授信内容1、乙方向甲方提供的最高综合授信额度折合人民币(大写),其中:(1)用于本外币贷款的授信额度折合人民币(大写),其中使用外币的额度不超过等值美元(大写)。(2)用于其他业务种类的授信额度折合人民币(大写),其中使用外币的额度不超过等值美元(大写)。2、最高额综合授信额度用于下列业务种类(以划“√”的为准):□人民币/外币贷款□商业汇票承兑□商业汇票贴现□减免保证金开证□进口押汇□出口押汇□银行保函□其他业务:。3、授信期限:从年月日起至年月日止。本期限仅指本授信合同项下信用业务的发生期限,到期日不受本期限约束。4、在本授信合同项下单笔信用业务的起始日、到期日、金额、利率、费率以相应的单项业务合同、凭证为准。第三条授信额度的使用1、甲方需要使用本合同项下授信额度时,须逐笔向乙方提出申请,乙方有权根据自身资金情况、甲方的经营状况及融资用途等因素进行审核。乙方审核同意的,双方另行签订单项业务合同。2、在本合同约定的授信期限内,甲方可以申请循环使用授信额度,办理本合同约定的各业务种类,但用信余额之和不得超过本合同约定的最高额综合授信额度。用于本外币贷款的授信额度可用于其他业务种类,但用于其他业务种类的授信额度不可用于本外币贷款。3、授信期限届满,尚未使用的授信额度自动取消,甲方不能再申请使用。第四条授信额度的调整本合同履行过程中,发生下列情形之一,可能影响乙方在本合同项下权益时,乙方有权相应调整最高额综合授信额度、停止甲方授信额度的使用、取消甲方尚未使用的授信额度。1、与甲方经营相关的市场发生重大不利变化,或国家货币政策发生重大调整。2、甲方经营状况发生重大困难或财务状况发生重大不利变化。3、甲方涉入重大诉讼或仲裁,或与其他债权人合同发生重大违约事件。4、为本合同项下债权提供担保的保证人代偿能力降低,或抵押物、质物毁损或价值明显减少。5、在本合同有效期内,甲方明确表示或者以自己的行为表明其不按本合同或单项业务合同的约定履行义务。6、甲方丧失商业信誉。7、甲方主要负责人涉嫌刑事犯罪,或甲方财产被查封或扣押。8、甲方有转移财产、抽逃资金、逃避债务及其他损害乙方权益的行为。9、甲方未履行本合同或单项业务合同约定的义务。10、甲方有丧失或者可能丧失履行债务能力的其他情形。第五条甲方的权利和义务l、有权按照本合同约定申请使用最高额综合授信额度。2、在乙方营业机构开立结算账户,办理因使用本合同授信额度而产生的相关业务。3、向乙方按(月/季/年)提供真实、完整的会计报告及所有开户行名称、账号、存贷款余额等相关资料、信息,并积极配合乙方的检查监督。4、严格遵守本合同项下各单项业务合同的约定。5、因汇率变动导致已使用信用余额超过本合同约定的综合授信额度时,甲方应立即归还超过额度部分的款项或交存相应的保证金。6、发生以下事项时,应于事项发生后5日内书面通知乙方并落实乙方认可的债权保全措施:(1)隶属关系变更、高层人事变动、公司章程修改以及组织结构调整等。(2)停产、歇业、注销登记、被吊销营业执照或被申请破产。(3)财务状况恶化...

1、当您付费下载文档后,您只拥有了使用权限,并不意味着购买了版权,文档只能用于自身使用,不得用于其他商业用途(如 [转卖]进行直接盈利或[编辑后售卖]进行间接盈利)。
2、本站所有内容均由合作方或网友上传,本站不对文档的完整性、权威性及其观点立场正确性做任何保证或承诺!文档内容仅供研究参考,付费前请自行鉴别。
3、如文档内容存在违规,或者侵犯商业秘密、侵犯著作权等,请点击“违规举报”。

碎片内容

银行空白单据(融资方面)

您可能关注的文档

确认删除?
VIP
微信客服
  • 扫码咨询
会员Q群
  • 会员专属群点击这里加入QQ群
客服邮箱
回到顶部