电脑桌面
添加小米粒文库到电脑桌面
安装后可以在桌面快捷访问

高中历史 专题三 中国社会主义建设道路的探索专题小结与测评学案 人民版必修2-人民版高一必修2历史学案VIP免费

高中历史 专题三 中国社会主义建设道路的探索专题小结与测评学案 人民版必修2-人民版高一必修2历史学案_第1页
1/9
高中历史 专题三 中国社会主义建设道路的探索专题小结与测评学案 人民版必修2-人民版高一必修2历史学案_第2页
2/9
高中历史 专题三 中国社会主义建设道路的探索专题小结与测评学案 人民版必修2-人民版高一必修2历史学案_第3页
3/9
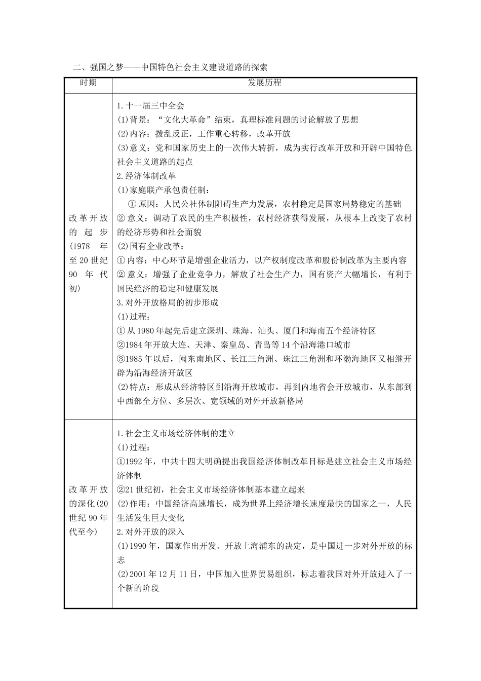
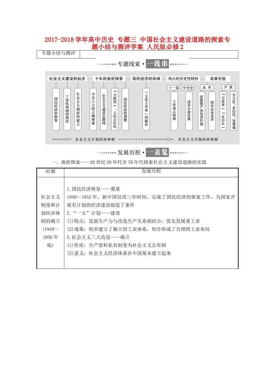
2017-2018学年高中历史专题三中国社会主义建设道路的探索专题小结与测评学案人民版必修2专题小结与测评一、曲折探索——20世纪50年代至70年代探索社会主义建设道路的实践时期发展历程社会主义制度和计划经济体制的确立(1949~1956年底)1.国民经济恢复——奠基1949~1952年,新中国仅用三年时间,完成了国民经济的恢复工作,为国家开展有计划的经济建设创造了条件2.“一五”计划——建设(1)特点:发展生产力与改造生产关系相结合,优先发展重工业(2)成果:初步建立了独立的工业体系,初步形成了合理的工业布局3.社会主义三大改造——确立(1)性质:生产资料私有制变为社会主义公有制(2)意义:社会主义经济体系在中国基本建立起来社会主义经济建设的曲折发展(1956~1976年)1.中共八大——成功探索(1)内容:主要矛盾是人民日益增长的物质文化的需要和落后的生产力之间的矛盾;主要任务是集中力量把我国尽快地从落后的农业国变为先进的工业国(2)评价:是对社会主义建设的一次成功探索,但在实践中未能坚持下来2.“左”倾泛滥——严重失误(1)表现:1958年开始的总路线、“大跃进”和人民公社化运动(2)原因:急于求成,改变落后局面的心情迫切;没有经济建设经验;毛泽东等中央领导人“左”倾冒进,夸大了人的主观能动性(3)结果:经济比例失调,环境破坏,农民的积极性受挫,是造成三年经济困难的主要原因3.“八字”方针——调整恢复1960年冬提出“调整、巩固、充实、提高”的“八字”方针,1962年底,经济形势好转4.“文化大革命”——严重破坏(1)实质:“左”倾错误发展成以阶级斗争为纲的恶果(2)影响:国民经济基本瘫痪,面临崩溃;人民生活水平长期在低水平徘徊二、强国之梦——中国特色社会主义建设道路的探索时期发展历程改革开放的起步(1978年至20世纪90年代初)1.十一届三中全会(1)背景:“文化大革命”结束,真理标准问题的讨论解放了思想(2)内容:拨乱反正,工作重心转移,改革开放(3)意义:党和国家历史上的一次伟大转折,成为实行改革开放和开辟中国特色社会主义道路的起点2.经济体制改革(1)家庭联产承包责任制:①原因:人民公社体制阻碍生产力发展,农村稳定是国家局势稳定的基础②意义:调动了农民的生产积极性,农村经济获得发展,从根本上改变了农村的经济形势和社会面貌(2)国有企业改革:①内容:中心环节是增强企业活力,以产权制度改革和股份制改革为主要内容②意义:增强了企业竞争力,解放了社会生产力,国有资产大幅增长,有利于国民经济的稳定和健康发展3.对外开放格局的初步形成(1)过程:①从1980年起先后建立深圳、珠海、汕头、厦门和海南五个经济特区②1984年开放大连、天津、秦皇岛、青岛等14个沿海港口城市③1985年以后,闽东南地区、长江三角洲、珠江三角洲和环渤海地区又相继开辟为沿海经济开放区(2)特点:形成从经济特区到沿海开放城市,再到内地省会开放城市,从东部到中西部全方位、多层次、宽领域的对外开放新格局改革开放的深化(20世纪90年代至今)1.社会主义市场经济体制的建立(1)过程:①1992年,中共十四大明确提出我国经济体制改革目标是建立社会主义市场经济体制②21世纪初,社会主义市场经济体制基本建立起来(2)作用:中国经济高速增长,成为世界上经济增长速度最快的国家之一,人民生活发生巨大变化2.对外开放的深入(1)1990年,国家作出开发、开放上海浦东的决定,是中国进一步对外开放的标志(2)2001年12月11日,中国加入世界贸易组织,标志着我国对外开放进入了一个新的阶段(时间:45分钟满分:100分)一、选择题(每小题5分,共60分)1.有学者指出现代中国40年(1949~1989年)经济发展的速度虽然很快,但几度大起大落,可表述为如下公式:“突进→不平衡增长→暂停调整→新突进……”建国后第一次经济“突进”的特点不包括()A.片面强调公有化程度B.集中力量发展重工业C.照搬苏联的经济发展模式D.社会主义改造与经济建设并举解析:选A材料提及“突进期”为建国初期,一般指的是1949~1956年。1958年,发动以“一大二公”为特点的人民公社化运动,片面强调公有化程度,故A项错误,符合题意。2.下图为中国历史上出现的领息凭证,从中可知当时()...

1、当您付费下载文档后,您只拥有了使用权限,并不意味着购买了版权,文档只能用于自身使用,不得用于其他商业用途(如 [转卖]进行直接盈利或[编辑后售卖]进行间接盈利)。
2、本站所有内容均由合作方或网友上传,本站不对文档的完整性、权威性及其观点立场正确性做任何保证或承诺!文档内容仅供研究参考,付费前请自行鉴别。
3、如文档内容存在违规,或者侵犯商业秘密、侵犯著作权等,请点击“违规举报”。

碎片内容

高中历史 专题三 中国社会主义建设道路的探索专题小结与测评学案 人民版必修2-人民版高一必修2历史学案

确认删除?
VIP
微信客服
  • 扫码咨询
会员Q群
  • 会员专属群点击这里加入QQ群
客服邮箱
回到顶部