电脑桌面
添加小米粒文库到电脑桌面
安装后可以在桌面快捷访问

高中历史 第二单元 古希腊和古罗马的政治制度单元总结学案(含解析)岳麓版必修1-岳麓版高一必修1历史学案VIP免费

高中历史 第二单元 古希腊和古罗马的政治制度单元总结学案(含解析)岳麓版必修1-岳麓版高一必修1历史学案_第1页
1/4
高中历史 第二单元 古希腊和古罗马的政治制度单元总结学案(含解析)岳麓版必修1-岳麓版高一必修1历史学案_第2页
2/4
高中历史 第二单元 古希腊和古罗马的政治制度单元总结学案(含解析)岳麓版必修1-岳麓版高一必修1历史学案_第3页
3/4
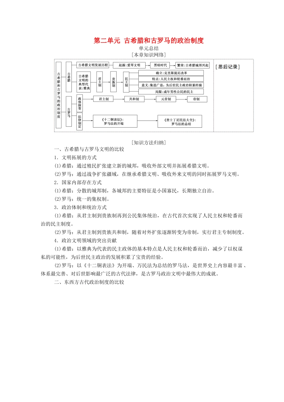
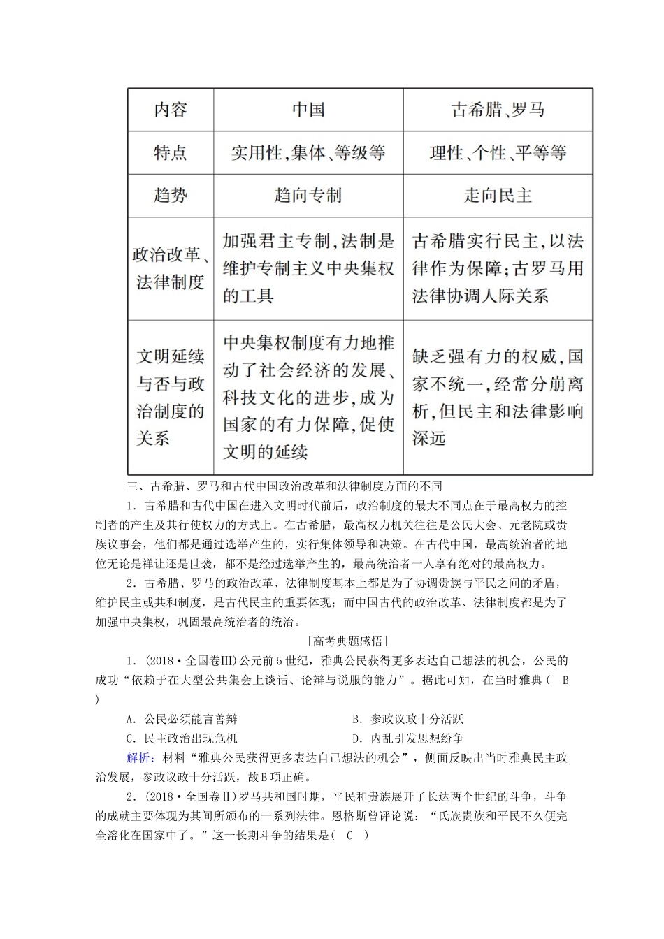
第二单元古希腊和古罗马的政治制度单元总结[本章知识网络][知识方法归纳]一、古希腊与古罗马文明的比较1.文明拓展的方式(1)希腊:通过殖民扩张建立新的城邦,吸收外部文明并拓展希腊文明。(2)罗马:通过战争扩张疆域,在继承希腊文明、吸收外来文明的同时拓展罗马文明。2.国家内部存在方式(1)希腊:分散的城邦制,各城邦的主要特征是小国寡民,长期独立自治。(2)罗马:统一的集权制。3.政治体制和统治方式(1)希腊:从君主制到贵族制再到公民集体统治,在古代首次实现了人民主权和轮番而治的民主制度。(2)罗马:从君主制到贵族共和制,随着对外扩张逐渐转变为帝制,实行君主专制制度。4.政治文明领域的突出贡献(1)希腊:以雅典为代表的民主政体的基本特点是人民主权和轮番而治,减少了以权谋私的可能性,为后世民主政治的发展积累了宝贵的经验。(2)罗马:以《十二铜表法》为开端、万民法为总结的罗马法,是世界史上内容最丰富、体系最完善、对后世影响最广泛的古代法律,是古罗马政治文明中最伟大的成就。二、东西方古代政治制度的比较三、古希腊、罗马和古代中国政治改革和法律制度方面的不同1.古希腊和古代中国在进入文明时代前后,政治制度的最大不同点在于最高权力的控制者的产生及其行使权力的方式上。在古希腊,最高权力机关往往是公民大会、元老院或贵族议事会,他们都是通过选举产生的,实行集体领导和决策。在古代中国,最高统治者的地位无论是禅让还是世袭,都不是经过选举产生的,最高统治者一人享有绝对的最高权力。2.古希腊、罗马的政治改革、法律制度基本上都是为了协调贵族与平民之间的矛盾,维护民主或共和制度,是古代民主的重要体现;而中国古代的政治改革、法律制度都是为了加强中央集权,巩固最高统治者的统治。[高考典题感悟]1.(2018·全国卷Ⅲ)公元前5世纪,雅典公民获得更多表达自己想法的机会,公民的成功“依赖于在大型公共集会上谈话、论辩与说服的能力”。据此可知,在当时雅典(B)A.公民必须能言善辩B.参政议政十分活跃C.民主政治出现危机D.内乱引发思想纷争解析:材料“雅典公民获得更多表达自己想法的机会”,侧面反映出当时雅典民主政治发展,参政议政十分活跃,故B项正确。2.(2018·全国卷Ⅱ)罗马共和国时期,平民和贵族展开了长达两个世纪的斗争,斗争的成就主要体现为其间所颁布的一系列法律。恩格斯曾评论说:“氏族贵族和平民不久便完全溶化在国家中了。”这一长期斗争的结果是(C)A.贵族的特权被取消B.罗马法体系最终形成C.公民与贵族法律上平等D.自由民获得相同的权利解析:斗争的结果可以从题干材料斗争的成就去体会:“一系列法律”,既然法律的出现是双方斗争的结果,那就意味着法律保护了大多数人的利益,再结合两者“溶化在国家中了”,可以断定斗争的结果就是两者在法律上的平等。3.(2017·全国卷Ⅱ)在梭伦改革之后的雅典,有的执政官是未经正当选举上台的,被称为僭主。他们一般出身贵族,政绩斐然,重视平民利益,但最终受到流放等惩罚。这种现象表明,在当时的雅典(D)A.贵族垄断国家政权B.政治生活缺乏法制基础C.平民没有政治权利D.民主政治已是人心所向解析:雅典执政官一般由公民大会选举才能执政上台,僭主没有通过选举,因此被流放,D项正确。材料信息“一般出身贵族”说明僭主并不都是贵族,因而无法说明贵族垄断国家政权,A项错误;材料信息未体现政治生活与法制的关系,B项错误;仅由材料无法得出平民是否有政治权利,C项错误。4.(2017·全国卷Ⅲ)在古代雅典,官员就职前须宣誓保证依法履行职责,陪审员须宣誓保证公正审判,年满18岁的青年男子须参加成人宣誓仪式才拥有公民的权利和义务。这些宣誓旨在(D)A.限制权力滥用B.防止官员腐败C.培育权利观念D.增强责任意识解析:官员、陪审员以及18岁青年男子在执行公务或行使权利之前都要宣誓,可见这种宣誓是为了防止他们在工作中出现以权谋私、妨碍公平公正等问题,增强责任意识,故选D。A、B两项仅涉及官员,C项只符合青年男子,故排除。5.(2016·全国卷Ⅰ)德国文学家歌德说,罗马法“如同一只潜入水下的鸭子,虽然一次次将自己隐藏于波光水影之下,但...

1、当您付费下载文档后,您只拥有了使用权限,并不意味着购买了版权,文档只能用于自身使用,不得用于其他商业用途(如 [转卖]进行直接盈利或[编辑后售卖]进行间接盈利)。
2、本站所有内容均由合作方或网友上传,本站不对文档的完整性、权威性及其观点立场正确性做任何保证或承诺!文档内容仅供研究参考,付费前请自行鉴别。
3、如文档内容存在违规,或者侵犯商业秘密、侵犯著作权等,请点击“违规举报”。

碎片内容

高中历史 第二单元 古希腊和古罗马的政治制度单元总结学案(含解析)岳麓版必修1-岳麓版高一必修1历史学案

您可能关注的文档

星河书苑+ 关注
实名认证
内容提供者

从事历史教学,热爱教育,高度负责。

确认删除?
VIP
微信客服
  • 扫码咨询
会员Q群
  • 会员专属群点击这里加入QQ群
客服邮箱
回到顶部