电脑桌面
添加小米粒文库到电脑桌面
安装后可以在桌面快捷访问

高考生物一轮复习 1-3-3 能量之源 光与光合作用限时训练VIP免费

高考生物一轮复习 1-3-3 能量之源 光与光合作用限时训练_第1页
1/8
高考生物一轮复习 1-3-3 能量之源 光与光合作用限时训练_第2页
2/8
高考生物一轮复习 1-3-3 能量之源 光与光合作用限时训练_第3页
3/8
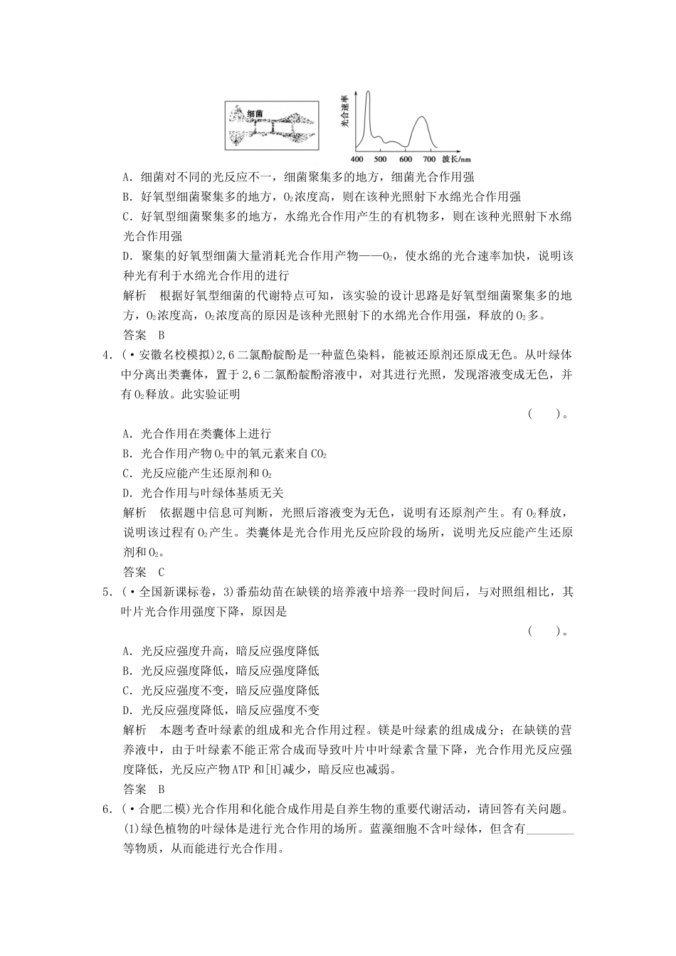
第3讲能量之源——光与光合作用(时间:45分钟)A级基础演练1.(·安徽黄山七校联考,26)某同学在做叶绿体色素的提取和分离的实验中,观察到的色素带颜色较浅,其可能原因是()。①无水乙醇加入量太多②未加CaCO3③未加SiO2④使用放置了两天的菠菜叶⑤只画了一次滤液细线A.2种B.3种C.4种D.5种解析无水乙醇加入量过多,造成乙醇中的叶绿素含量浓度小,导致色素带颜色浅;不加CaCO3,研磨时会使色素遭到破坏,提取到的色素少,导致色素带颜色浅;未加SiO2导致研磨得不充分,使色素带浅;菠菜叶失绿,导致色素带颜色浅;画滤液细线次数少,导致色素带浅。答案D2.如图甲为叶绿体结构模式图,图乙是从图甲中取出的部分结构放大图。下列相关叙述正确的是()。A.甲中生物膜的面积主要靠内膜向内折叠成嵴而增大B.乙图所示的结构来自甲图中的③C.③中的所有色素分子都可以吸收、传递和转化光能D.ATP的合成场所是④,分解场所是③解析甲图中的①②③和④分别是叶绿体内膜、外膜、基粒和基质,乙所示的膜结构来自甲图中的③。叶绿体扩大膜面积主要靠片层结构中的类囊体薄膜。③中的色素分子只有少数叶绿素a才可以将光能转化成化学能。ATP的合成场所是③,消耗部位是④。答案B3.(·河南三市调研)美国生物学家G.Engelmann曾设计了一个实验,研究光合作用的吸收光谱。他将透过三棱镜的光投射到丝状的水绵体上,并在水绵的悬液中放入好氧型细菌,观察细菌的聚集情况(如图所示),他得出光合作用在红光区和蓝光区最强。这个实验的思路是()。A.细菌对不同的光反应不一,细菌聚集多的地方,细菌光合作用强B.好氧型细菌聚集多的地方,O2浓度高,则在该种光照射下水绵光合作用强C.好氧型细菌聚集多的地方,水绵光合作用产生的有机物多,则在该种光照射下水绵光合作用强D.聚集的好氧型细菌大量消耗光合作用产物——O2,使水绵的光合速率加快,说明该种光有利于水绵光合作用的进行解析根据好氧型细菌的代谢特点可知,该实验的设计思路是好氧型细菌聚集多的地方,O2浓度高,O2浓度高的原因是该种光照射下的水绵光合作用强,释放的O2多。答案B4.(·安徽名校模拟)2,6二氯酚靛酚是一种蓝色染料,能被还原剂还原成无色。从叶绿体中分离出类囊体,置于2,6二氯酚靛酚溶液中,对其进行光照,发现溶液变成无色,并有O2释放。此实验证明()。A.光合作用在类囊体上进行B.光合作用产物O2中的氧元素来自CO2C.光反应能产生还原剂和O2D.光合作用与叶绿体基质无关解析依据题中信息可判断,光照后溶液变为无色,说明有还原剂产生。有O2释放,说明该过程有O2产生。类囊体是光合作用光反应阶段的场所,说明光反应能产生还原剂和O2。答案C5.(·全国新课标卷,3)番茄幼苗在缺镁的培养液中培养一段时间后,与对照组相比,其叶片光合作用强度下降,原因是()。A.光反应强度升高,暗反应强度降低B.光反应强度降低,暗反应强度降低C.光反应强度不变,暗反应强度降低D.光反应强度降低,暗反应强度不变解析本题考查叶绿素的组成和光合作用过程。镁是叶绿素的组成成分;在缺镁的营养液中,由于叶绿素不能正常合成而导致叶片中叶绿素含量下降,光合作用光反应强度降低,光反应产物ATP和[H]减少,暗反应也减弱。答案B6.(·合肥二模)光合作用和化能合成作用是自养生物的重要代谢活动,请回答有关问题。(1)绿色植物的叶绿体是进行光合作用的场所。蓝藻细胞不含叶绿体,但含有________等物质,从而能进行光合作用。(2)除了绿色植物以外,硝化细菌也属于自养生物。硝化细菌能将二氧化碳和水合成为糖类,该过程利用的能量来自______________________。(3)如图表示光合作用的简要过程。据图回答问题。在其他条件适宜的情况下,突然停止光照,短时间内磷酸甘油酸的浓度________;在适宜光照条件下,突然停止二氧化碳供应,短时间内二磷酸核酮糖的浓度________,磷酸甘油醛的浓度________。在CO2存在条件下,将植物从暗处移到明处后,磷酸甘油醛浓度________。解析(1)蓝藻没有叶绿体,但是有吸收光能的色素及光合作用所需的酶,因此能进行光合作用。(2)硝化细菌属于化能自养型生物,能利用氨氧化释放的能量将二氧化碳和水转化...

1、当您付费下载文档后,您只拥有了使用权限,并不意味着购买了版权,文档只能用于自身使用,不得用于其他商业用途(如 [转卖]进行直接盈利或[编辑后售卖]进行间接盈利)。
2、本站所有内容均由合作方或网友上传,本站不对文档的完整性、权威性及其观点立场正确性做任何保证或承诺!文档内容仅供研究参考,付费前请自行鉴别。
3、如文档内容存在违规,或者侵犯商业秘密、侵犯著作权等,请点击“违规举报”。

碎片内容

高考生物一轮复习 1-3-3 能量之源 光与光合作用限时训练

您可能关注的文档

确认删除?
VIP
微信客服
  • 扫码咨询
会员Q群
  • 会员专属群点击这里加入QQ群
客服邮箱
回到顶部