电脑桌面
添加小米粒文库到电脑桌面
安装后可以在桌面快捷访问

舆论学试题分析VIP免费

舆论学试题分析_第1页
1/10
舆论学试题分析_第2页
2/10
舆论学试题分析_第3页
3/10
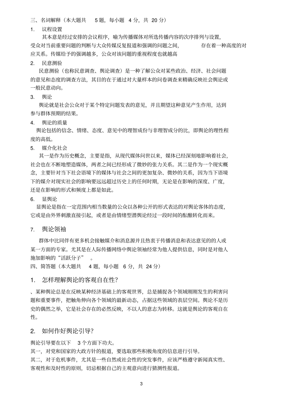
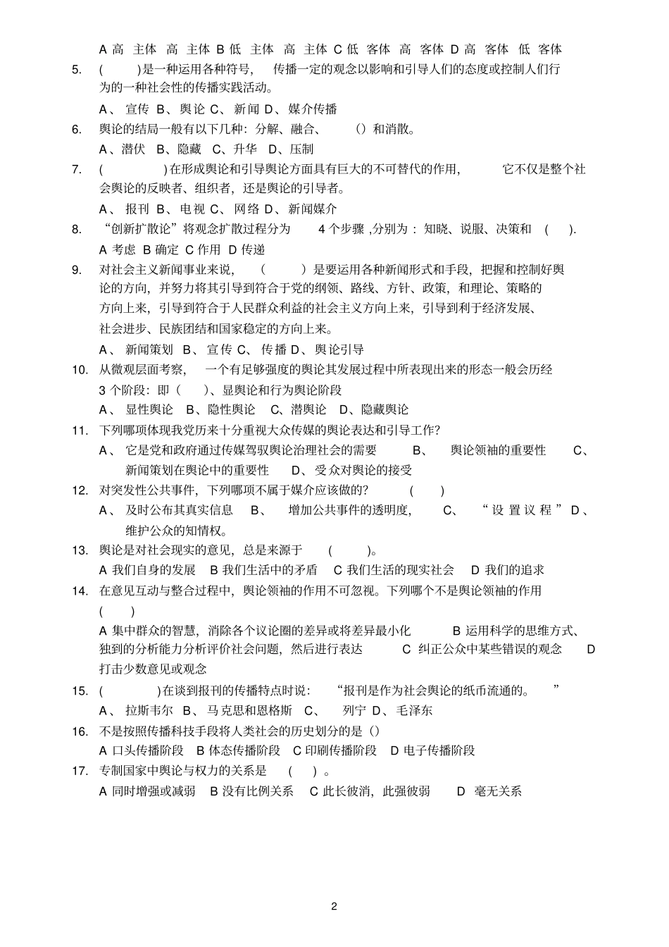
1一、填空题(本大题共10题,每小题1分,共10分)1.舆论作为一种社会意识,不是固有的,是一定舆论作为一种社会意识,不是固有的,是一定社会存在的反映。2.质询并作出答复,是非总统制国家的议会政府进行监督的一种形式,包括口头的和书面的方式。3.我国大众传媒的属性决定了它必须是党和人民的耳目喉舌,必须保持正确的舆论导向,为社会营造一个良好的舆论氛围。4.从舆论要素间的关系看,舆论发生畸变的路径一个是客体信息的扭曲或失实,另一个则是主体对相关信息的妄断5.舆论的民主政治效应主要表现在舆论影响政府权力的存在形式,舆论维护和促进国家权力间的均衡,舆论影响政治决策,监督功能是舆论民主政治效应的主要表现6.舆论的功能主要表现为舆论的信息功能,指导功能,沟通功能,监督功能。7.人民代表大会是国家的权力机关,是我国政治民主的基本形式8.作为舆论客体的社会问题,主要有3个基本特点,即公共性,冲突与反常性,以及现实性。9.舆论测量方法包括直观的舆论考察和科学的民意测验两类10.议会是资产阶级议政的中心,是党派立脚和论战的场所。11.日常生活道德舆论的特征有群体性、具有约束力、具有_渗透性12.大众传媒的舆论引导要正确处理好正面宣传__与加强舆论监督的关系。13.舆论传播同质化__将导致舆论生态的结构性失衡14.舆论领袖是指群体中比同伴有更多机会接触_媒介和消息源并且热衷于传播消息和表达意见的的人或某一方面的专家15.加强主流网站建设,要从综合性非新闻单位网站和__新闻单位网站网站上下功夫。16.舆论主体在网络环境中存在着匿名和虚拟性,以及泛化__和分散的特点17.评价类媒介舆论是以媒介为中介,以言论_、访谈、调查等形式公开传播的意见形态。18.舆论带有明确的目标指向__,期望对于事态的发展给予一定影响。19.舆论引导是社会主义新闻事业的首要任务,也是党和政府对新闻事业的期望和要求。20.舆论引导方式需要做出调整,由过去的灌输式、指导式、居高临下的方式转变为服务式、谈心式、平等交流式。二、单项选择题(本大题共10题,每小题1分,共10分)1.B2.D3.A4.D5.A6.A7.D8.B9.D10.C11.A12.C13.C14.D15.B16.B17.C1.当代的社会舆论的多元化表现在()、渠道多元化和影响多元化。A、主题多元化B、主体的多元化C、受众多元化D、导向多元化2.根据著名的马斯洛需求理论,人的需求由低到高分为5个层次,分别为生理需要,安全需要,爱的需要,尊重的需要,()。A发展需要B生存需要C社会需要D自我实现的需要3.下列是按舆论传播是否以媒介为载体为标准划分的是()A媒介形态B潜舆论C显舆论D行为舆论4.舆论的理性的成份越(),越容易对()产生影响;理性的成份越(),越不容易对()产生影响,甚至出现与预期相反的效果2A高主体高主体B低主体高主体C低客体高客体D高客体低客体5.()是一种运用各种符号,传播一定的观念以影响和引导人们的态度或控制人们行为的一种社会性的传播实践活动。A、宣传B、舆论C、新闻D、媒介传播6.舆论的结局一般有以下几种:分解、融合、()和消散。A、潜伏B、隐藏C、升华D、压制7.()在形成舆论和引导舆论方面具有巨大的不可替代的作用,它不仅是整个社会舆论的反映者、组织者,还是舆论的引导者。A、报刊B、电视C、网络D、新闻媒介8.“创新扩散论”将观念扩散过程分为4个步骤,分别为:知晓、说服、决策和().A考虑B确定C作用D传递9.对社会主义新闻事业来说,()是要运用各种新闻形式和手段,把握和控制好舆论的方向,并努力将其引导到符合于党的纲领、路线、方针、政策,和理论、策略的方向上来,引导到符合于人民群众利益的社会主义方向上来,引导到利于经济发展、社会进步、民族团结和国家稳定的方向上来。A、新闻策划B、宣传C、传播D、舆论引导10.从微观层面考察,一个有足够强度的舆论其发展过程中所表现出来的形态一般会历经3个阶段:即()、显舆论和行为舆论阶段A、显性舆论B、隐性舆论C、潜舆论D、隐藏舆论11.下列哪项体现我党历来十分重视大众传媒的舆论表达和引导工作?A、它是党和政府通过传媒驾驭舆论治理社会的需要B、舆论领袖的重要性C、新闻策划在舆论中的重要性D、受众对舆论的接受12.对突发性公共事件,下...

1、当您付费下载文档后,您只拥有了使用权限,并不意味着购买了版权,文档只能用于自身使用,不得用于其他商业用途(如 [转卖]进行直接盈利或[编辑后售卖]进行间接盈利)。
2、本站所有内容均由合作方或网友上传,本站不对文档的完整性、权威性及其观点立场正确性做任何保证或承诺!文档内容仅供研究参考,付费前请自行鉴别。
3、如文档内容存在违规,或者侵犯商业秘密、侵犯著作权等,请点击“违规举报”。

碎片内容

舆论学试题分析

您可能关注的文档

确认删除?
VIP
微信客服
  • 扫码咨询
会员Q群
  • 会员专属群点击这里加入QQ群
客服邮箱
回到顶部