电脑桌面
添加小米粒文库到电脑桌面
安装后可以在桌面快捷访问

《等腰三角形及其性质》教学设计VIP免费

《等腰三角形及其性质》教学设计_第1页
1/5
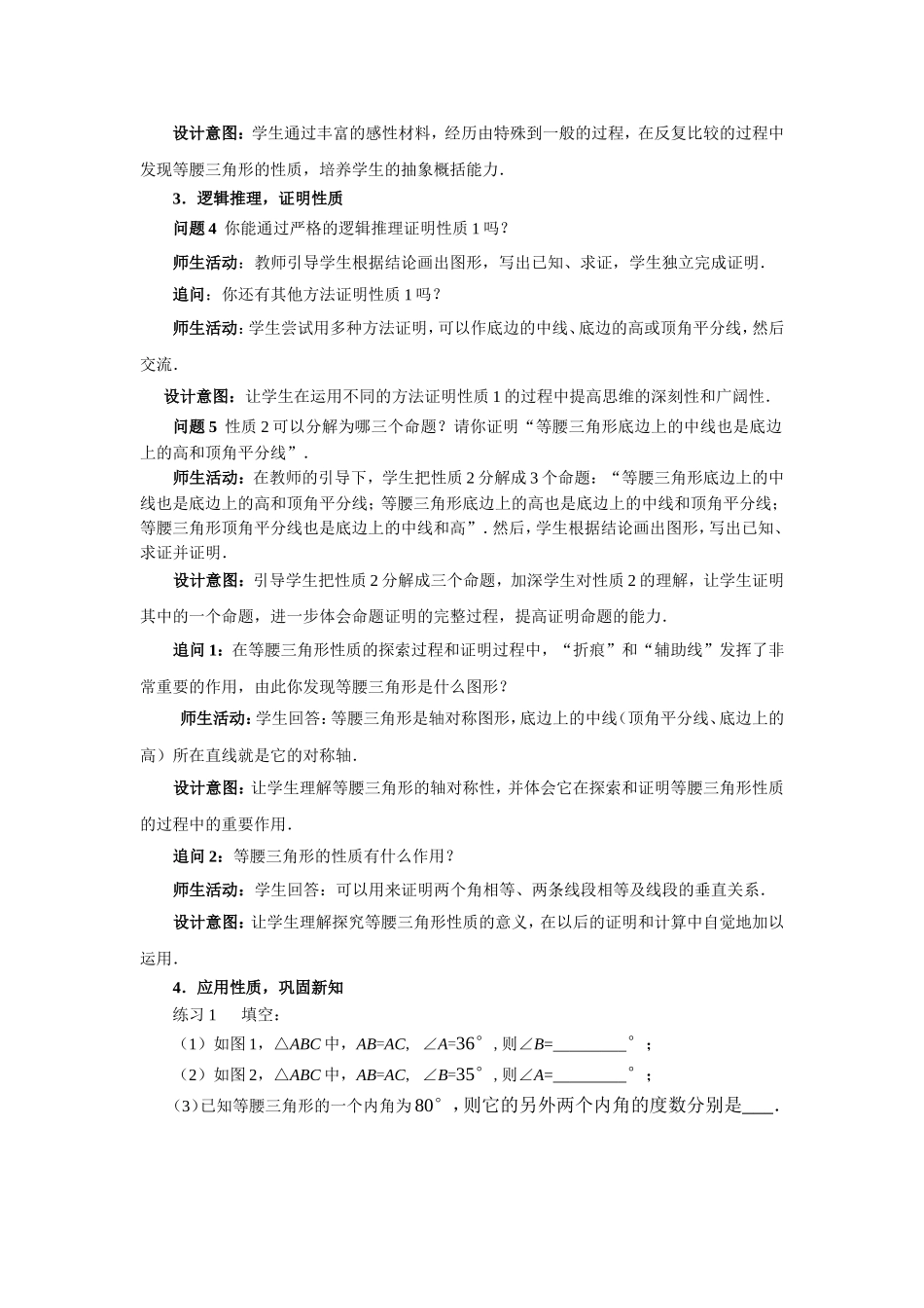
《等腰三角形及其性质》教学设计_第2页
2/5
《等腰三角形及其性质》教学设计_第3页
3/5
《等腰三角形及其性质》教学设计一、内容和内容解析1.内容等腰三角形.2.内容解析本节教材是在学生学习了三角形的有关知识、全等三角形的性质及判定和轴对称的有关知识的基础上,来研究等腰三角形的性质.它不仅是对前面所学知识的综合应用,也是后面研究等边三角形等内容的预备知识,同时也是今后证明角相等、线段相等及两直线垂直的重用手段.因此本节课具有承前启后的作用.教材先通过一个“探究”栏目,让学生自己剪出一个等腰三角形,再通过一个“探究”栏目,把剪出的等腰三角形沿折痕对折,找出重合的线段和角,借助等腰三角形的轴对称发现等腰三角形的性质,并获得添加辅助线证明性质的方法,最后利用三角形全等证明这两个性质.基于以上分析,本节课的教学重难点是:探索并证明等腰三角形的性质.二、目标和目标解析1.教学目标(1)探索并证明等腰三角形的两个性质.(2)能利用等腰三角形的性质证明两个角或两条线段相等.(3)结合等腰三角形性质的探究与证明过程,体会轴对称在研究几何问题中的作用.2.教学目标解析(1)学生在动手剪等腰三角形的过程中,借助等腰三角形的对称性发现等腰三角形的性质,能用文字语言和符合语言准确表述性质的含义,能用三角形全等证明这两个性质.(2)学生能在等腰三角形的情境中,自觉运用等腰三角形的性质证明两个角或两条线段相等,体会其证明的简捷性和计算的简便性.(3)学生知道等腰三角形是轴对称图形,能借助轴对称性发现等腰三角形的性质,并获得添加辅助线证明性质的方法.三、教学问题诊断分析学生通过沿折痕对折自己剪出的等腰三角形,很容易发现等腰三角形的性质1:等腰三角形的两个底角相等.对于等腰三角形的性质2:等腰三角形的顶角平分线、底边上的中线、底边上的高互相重合.学生不容易发现,需要教师加以引导.对性质2的理解,学生也容易出现错误,需教师引导学生将性质2分解为三个命题逐一证明.本节课的教学难点是:性质2的探索与证明.四、教学过程设计1.创设情境,引入新知问题1观察下面的图片,图中有哪些你熟悉的图形?师生活动:学生观察得出,图中有三角形.追问:什么样的三角形是等腰三角形?师生活动:学生说出有两边相等的三角形是等腰三角形.教师小结:等腰三角形是一种特殊的三角形,它除了具有一般三角形的性质外,还具有哪些特殊的性质呢?今天这节课我们就来探究等腰三角形的性质.(板书课题)设计意图:从学生熟悉的图片引入课题,激发学生的学习兴趣,让学生感到数学就在我们身边.2.动手操作,发现性质问题2如图,把一张长方形的纸板按图中虚线对折,并剪下阴影部分,再把它展开,所得到的三角形是什么三角形?为什么?师生活动:学生动手操作,剪出等腰三角形,然后小组交流.设计意图:让学生利用轴对称性剪出等腰三角形,为等腰三角形的性质探究作准备.问题3仔细观察自己剪出的等腰三角形纸片,你能发现这个等腰三角形有什么特征吗?师生活动:学生独立思考,尝试说出等腰三角形纸片的的特征,并全班交流.如果学生不能说出等腰三角形的特征,或说得不全面,教师作如下提示:把剪出的等腰三角形纸片沿折痕对折,找出其中重合的线段和角,由此概括出等腰三角形的特征.设计意图:让学生通过等腰三角形的轴对称性发现其性质.追问1:剪下来的等腰三角形纸片大小不同,形状各异,是否都具有上述所概括的特征?师生活动:学生相互比较,得出结论.追问2:在一张白纸上任意画一个等腰三角形,把它剪下来,折一折,上面得出的结论仍然成立吗?由此你能概括出等腰三角形的性质吗?师生活动:学生动手操作,互动交流,概括出性质1和性质2.教师给出性质的简写形式,并分析“三线和一”的含义.设计意图:学生通过丰富的感性材料,经历由特殊到一般的过程,在反复比较的过程中发现等腰三角形的性质,培养学生的抽象概括能力.3.逻辑推理,证明性质问题4你能通过严格的逻辑推理证明性质1吗?师生活动:教师引导学生根据结论画出图形,写出已知、求证,学生独立完成证明.追问:你还有其他方法证明性质1吗?师生活动:学生尝试用多种方法证明,可以作底边的中线、底边的高或顶角平分线,然...

1、当您付费下载文档后,您只拥有了使用权限,并不意味着购买了版权,文档只能用于自身使用,不得用于其他商业用途(如 [转卖]进行直接盈利或[编辑后售卖]进行间接盈利)。
2、本站所有内容均由合作方或网友上传,本站不对文档的完整性、权威性及其观点立场正确性做任何保证或承诺!文档内容仅供研究参考,付费前请自行鉴别。
3、如文档内容存在违规,或者侵犯商业秘密、侵犯著作权等,请点击“违规举报”。

碎片内容

《等腰三角形及其性质》教学设计

您可能关注的文档

确认删除?
VIP
微信客服
  • 扫码咨询
会员Q群
  • 会员专属群点击这里加入QQ群
客服邮箱
回到顶部