电脑桌面
添加小米粒文库到电脑桌面
安装后可以在桌面快捷访问

高中化学 课时分层作业13 物质的量浓度(含解析)新人教版必修第一册-新人教版高一第一册化学试题VIP免费

高中化学 课时分层作业13 物质的量浓度(含解析)新人教版必修第一册-新人教版高一第一册化学试题_第1页
1/6
高中化学 课时分层作业13 物质的量浓度(含解析)新人教版必修第一册-新人教版高一第一册化学试题_第2页
2/6
高中化学 课时分层作业13 物质的量浓度(含解析)新人教版必修第一册-新人教版高一第一册化学试题_第3页
3/6
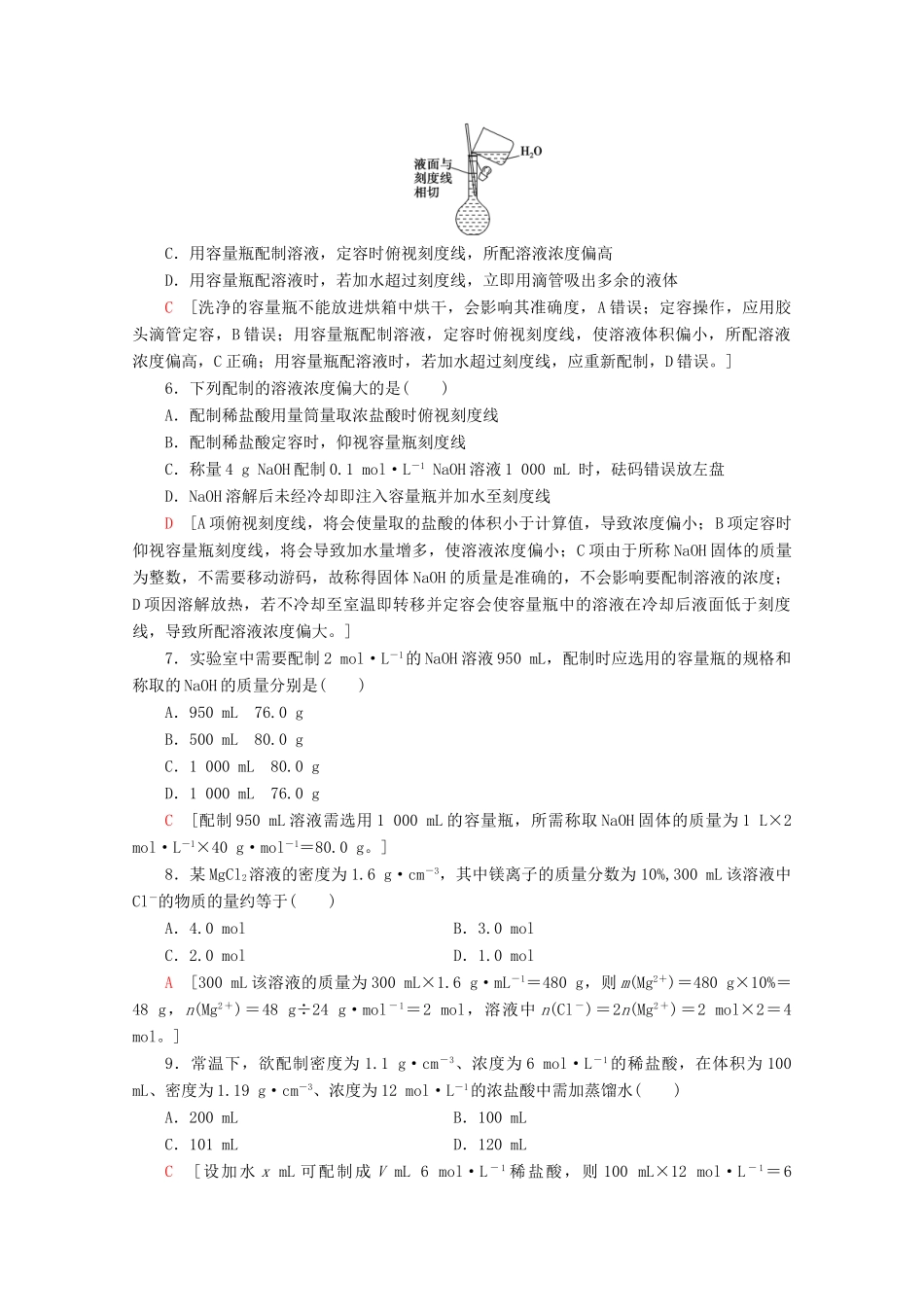
课时分层作业(十三)物质的量浓度(建议用时:40分钟)[合格基础练]1.浓度为2.00mol·L-1的盐酸1L,欲使其浓度变为4.00mol·L-1,下列方法可行的是()A.蒸发掉0.5L水B.标准状况下通入44.8LHCl气体C.将溶液加热蒸发浓缩至0.5LD.加入10mol·L-1盐酸0.6L,再将溶液稀释至2LD[A、C不行,盐酸具有挥发性,蒸发掉0.5L水浓缩至0.5L时HCl也会逸出,所以不能实现。B不行,标准状况下的44.8LHCl气体物质的量为2mol,原溶液中HCl的物质的量为2.00mol·L-1×1L=2mol,溶液的总体积大于1L,则混合后溶液的浓度小于4mol·L-1。D可行,加入盐酸,再将溶液稀释至2L,HCl的浓度为c(HCl)=(10mol·L-1×0.6L+2.00mol·L-1×1L)÷2L=4.0mol·L-1。]2.下列关于0.15mol·L-1的Na2SO4溶液的说法中,正确的是()A.1L溶液中含有Na+、SO总数为0.3NAB.1L溶液中含有Na+数目是0.15NAC.1L溶液中Na+的浓度是0.3mol·L-1D.2L溶液中含有SO的浓度是0.3mol·L-1C[0.15mol·L-1的Na2SO4溶液Na+、SO的浓度分别是0.3mol·L-1和0.15mol·L-1。]3.VLFe2(SO4)3溶液中含Fe3+mg,则溶液中SO的物质的量浓度为()A.mol·L-1B.mol·L-1C.mol·L-1D.mol·L-1D[n(Fe3+)=,n(SO)=×mol=mol,c(SO)==mol·L-1。]4.下列实验操作正确的是()A.使用容量瓶配制溶液,移液时应洗涤烧杯2~3次B.用100mL量筒量取5.5mL稀盐酸C.用托盘天平称量11.50gNaCl固体D.配制一定物质的量浓度的溶液时,固体物质可以直接在容量瓶中溶解A[量取5.5mL溶液应使用10mL量筒,B错误;托盘天平的精度为0.1g,C错误;在容量瓶中不能溶解固体,D错误。]5.下列有关仪器使用方法或实验操作正确的是()A.洗净的容量瓶可以放进烘箱中烘干B.配制溶液定容的操作图示:C.用容量瓶配制溶液,定容时俯视刻度线,所配溶液浓度偏高D.用容量瓶配溶液时,若加水超过刻度线,立即用滴管吸出多余的液体C[洗净的容量瓶不能放进烘箱中烘干,会影响其准确度,A错误;定容操作,应用胶头滴管定容,B错误;用容量瓶配制溶液,定容时俯视刻度线,使溶液体积偏小,所配溶液浓度偏高,C正确;用容量瓶配溶液时,若加水超过刻度线,应重新配制,D错误。]6.下列配制的溶液浓度偏大的是()A.配制稀盐酸用量筒量取浓盐酸时俯视刻度线B.配制稀盐酸定容时,仰视容量瓶刻度线C.称量4gNaOH配制0.1mol·L-1NaOH溶液1000mL时,砝码错误放左盘D.NaOH溶解后未经冷却即注入容量瓶并加水至刻度线D[A项俯视刻度线,将会使量取的盐酸的体积小于计算值,导致浓度偏小;B项定容时仰视容量瓶刻度线,将会导致加水量增多,使溶液浓度偏小;C项由于所称NaOH固体的质量为整数,不需要移动游码,故称得固体NaOH的质量是准确的,不会影响要配制溶液的浓度;D项因溶解放热,若不冷却至室温即转移并定容会使容量瓶中的溶液在冷却后液面低于刻度线,导致所配溶液浓度偏大。]7.实验室中需要配制2mol·L-1的NaOH溶液950mL,配制时应选用的容量瓶的规格和称取的NaOH的质量分别是()A.950mL76.0gB.500mL80.0gC.1000mL80.0gD.1000mL76.0gC[配制950mL溶液需选用1000mL的容量瓶,所需称取NaOH固体的质量为1L×2mol·L-1×40g·mol-1=80.0g。]8.某MgCl2溶液的密度为1.6g·cm-3,其中镁离子的质量分数为10%,300mL该溶液中Cl-的物质的量约等于()A.4.0molB.3.0molC.2.0molD.1.0molA[300mL该溶液的质量为300mL×1.6g·mL-1=480g,则m(Mg2+)=480g×10%=48g,n(Mg2+)=48g÷24g·mol-1=2mol,溶液中n(Cl-)=2n(Mg2+)=2mol×2=4mol。]9.常温下,欲配制密度为1.1g·cm-3、浓度为6mol·L-1的稀盐酸,在体积为100mL、密度为1.19g·cm-3、浓度为12mol·L-1的浓盐酸中需加蒸馏水()A.200mLB.100mLC.101mLD.120mLC[设加水xmL可配制成VmL6mol·L-1稀盐酸,则100mL×12mol·L-1=6mol·L-1×VmL,V=200mL。体积不能直接加合,可利用质量守恒:200mL×1.1g·mL-1=100mL×1.19g·mL-1+xmL×1g·mL-1,x=101,即需加蒸馏水101mL。]10.用质量分数为98%的浓硫酸(ρ=1.84g·cm-3)配制240mL1.84mol·L-1稀硫酸,下列操作正确的是()A.将蒸馏水...

1、当您付费下载文档后,您只拥有了使用权限,并不意味着购买了版权,文档只能用于自身使用,不得用于其他商业用途(如 [转卖]进行直接盈利或[编辑后售卖]进行间接盈利)。
2、本站所有内容均由合作方或网友上传,本站不对文档的完整性、权威性及其观点立场正确性做任何保证或承诺!文档内容仅供研究参考,付费前请自行鉴别。
3、如文档内容存在违规,或者侵犯商业秘密、侵犯著作权等,请点击“违规举报”。

碎片内容

高中化学 课时分层作业13 物质的量浓度(含解析)新人教版必修第一册-新人教版高一第一册化学试题

确认删除?
VIP
微信客服
  • 扫码咨询
会员Q群
  • 会员专属群点击这里加入QQ群
客服邮箱
回到顶部