电脑桌面
添加小米粒文库到电脑桌面
安装后可以在桌面快捷访问

高中历史 第十单元 改革开放与社会主义现代化建设新时期 第28课 中国特色社会主义道路的开辟与发展课后课时作业 新人教版必修《中外历史纲要(上)》-新人教版高一必修历史试题VIP专享VIP免费

高中历史 第十单元 改革开放与社会主义现代化建设新时期 第28课 中国特色社会主义道路的开辟与发展课后课时作业 新人教版必修《中外历史纲要(上)》-新人教版高一必修历史试题_第1页
1/7
高中历史 第十单元 改革开放与社会主义现代化建设新时期 第28课 中国特色社会主义道路的开辟与发展课后课时作业 新人教版必修《中外历史纲要(上)》-新人教版高一必修历史试题_第2页
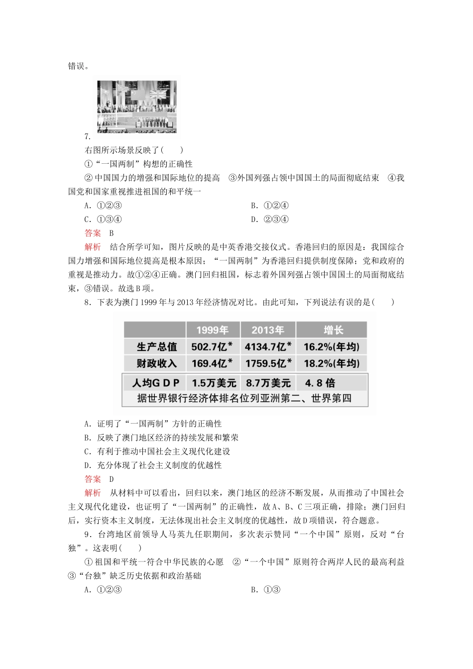
2/7
高中历史 第十单元 改革开放与社会主义现代化建设新时期 第28课 中国特色社会主义道路的开辟与发展课后课时作业 新人教版必修《中外历史纲要(上)》-新人教版高一必修历史试题_第3页
3/7
第28课中国特色社会主义道路的开辟与发展课后课时作业[学业达标]1.“十一届三中全会使重新确立的正确的思想路线和政治路线有了组织上的保证,一大批老一辈革命家重新回到党中央的领导岗位。”这里的“组织上的保证”是指()A.确立解放思想、实事求是的思想路线B.把国家的工作重心转移到社会主义现代化建设上来C.形成以邓小平为核心的党的第二代领导集体D.作出实行改革开放的重大决策答案C解析解放思想、实事求是是思想路线,故排除A项;把国家的工作重心转移到社会主义现代化建设上来是政治路线,故排除B项;以邓小平为核心的党的第二代领导集体的形成是思想路线和政治路线的组织保证,故选C项;实行改革开放是我国的历史性转变,不是组织保证,故排除D项。2.1978年12月26日,正处在圣诞假期中的美国迎来了52位来自大洋彼岸的中国留学生,这在当时引起了不小的轰动。对这一事件解读正确的是()A.改革开放促进中美两国教育交流B.中国大力推行全方位外交的政策C.“科教兴国”战略推动中美交流D.中美正式建交开创中国留学教育答案A解析根据材料“1978年12月26日,正处在圣诞假期中的美国迎来了52位来自大洋彼岸的中国留学生”并结合所学知识可知,改革开放促进了中美两国教育交流,A项正确。中国大力推行全方位外交的政策是在20世纪80年代后,排除B项;1995年,“科教兴国”战略提出,排除C项;1979年中美正式建交,排除D项。3.农业机械保有量是农业现代化的一项重要指标,下图中1981~1986年中国部分农业机械保有量的变化趋势反映了()A.优先发展重工业成效巨大B.农业生产组织形式变革C.国有企业改革增强了活力D.市场经济发挥调节作用答案B解析根据图中数据可知,1981~1986年,小型联合收割机数量呈现上升趋势,而大型联合收割机呈现下降趋势,这主要是因为1981年之后实行家庭联产承包责任制,从集体经营到包产包干到户,B项正确。A项是“一五”计划时期;C、D两项材料无法体现。4.加入世贸组织后到2015年,中国成为世界第一大出口国和第二大进口国,长期保持世界第二大吸收外资国的地位,同时也是世界上第三大对外投资国;加入世贸组织的关税减让承诺已经提前全部履行完毕;同时中国建立起了符合世贸规则和入世承诺的国内涉外经贸法律体制。这一切表明,入世后的中国经济()A.实现了与世界经济的全面接轨B.日益国际化、市场化、法治化C.推动了全球经济的繁荣与发展D.日益体系化、制度化、全球化答案B解析加入世界贸易组织,使中国经济更加与国际接轨,中国建立起符合世贸规则和入世承诺的国内涉外经贸法律体制,使中国经济更加国际化、市场化、法治化,故选B项。A项错在“全面接轨”,排除;C项夸大了中国经济的作用,排除;材料中并未体现中国经济全球化,排除D项。5.2017年海南省城镇和农村常住居民人均可支配收入分别达30817元和12902元,较之于1987年,分别增长了30.3倍和24.7倍。此外,海南环岛高铁已全线开通,旅游业、热带特色高效农业、医疗健康产业等12个重点产业均有重大发展,特色产业小镇、美丽乡村建设也蓬勃兴起。海南的快速发展主要得益于()A.自然环境的独特优势B.乡镇企业的异军突起C.科学技术的迅猛发展D.改革开放的不断深化答案D解析结合所学可知,随着改革开放的不断深化,1988年设立海南经济特区,推动了海南经济的快速发展,故D项正确。A项是海南经济发展的原因之一,但不是主要原因,排除;海南的快速发展主要得益于改革开放的政策,并非乡镇企业的异军突起,排除B项;科学技术的迅猛发展,是海南经济发展的原因之一,但不是主要原因,排除C项。6.1992年初,邓小平说:“每年领导层都要总结经验,对的就坚持,不对的赶快改,新问题出来抓紧解决。恐怕再有三十年的时间,我们才会在各方面形成一整套更加成熟、更加定型的制度。”这说明()A.改革在经验总结中不断前行B.政府措施得到人民支持C.社会主义市场经济体制建立D.科学技术是第一生产力答案A解析根据材料“每年领导层都要总结经验……再有三十年的时间,我们才会在各方面形成一整套更加成熟、更加定型的制度”可知,邓小平强调在总结经验的基础上不断改革,使制度逐渐走向完善...

1、当您付费下载文档后,您只拥有了使用权限,并不意味着购买了版权,文档只能用于自身使用,不得用于其他商业用途(如 [转卖]进行直接盈利或[编辑后售卖]进行间接盈利)。
2、本站所有内容均由合作方或网友上传,本站不对文档的完整性、权威性及其观点立场正确性做任何保证或承诺!文档内容仅供研究参考,付费前请自行鉴别。
3、如文档内容存在违规,或者侵犯商业秘密、侵犯著作权等,请点击“违规举报”。

碎片内容

高中历史 第十单元 改革开放与社会主义现代化建设新时期 第28课 中国特色社会主义道路的开辟与发展课后课时作业 新人教版必修《中外历史纲要(上)》-新人教版高一必修历史试题

确认删除?
VIP
微信客服
  • 扫码咨询
会员Q群
  • 会员专属群点击这里加入QQ群
客服邮箱
回到顶部