电脑桌面
添加小米粒文库到电脑桌面
安装后可以在桌面快捷访问

2011年计算机408统考真题VIP免费

2011年计算机408统考真题_第1页
1/8
2011年计算机408统考真题_第2页
2/8
2011年计算机408统考真题_第3页
3/8
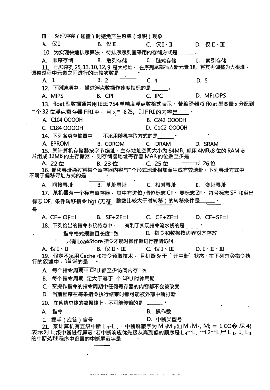
2018年计算机408统考真题第1页,共8页wh:i2011年全国硕士研究生人学统一考试计算机科学与技术学科联考计算机学科专业基础综合试题一、单项选择题(1~40小题,每小题2分,共80分。下列每小题给出的四个选项中,只有一项符合题目要求)l.设n是描述问题规模的非负整数,下面程序片段的时间复杂度是。A.O(log2n)B.O(n)C.O(nlog2n)D.O(n2)2.元素a,b,c,d,e依次进入初始为空的栈中,若元素进栈后可停留、可出栈,直到所有元素都出栈,则在所有可能的出栈序列中,以元素d开头的序列个数是。A.3B.4C.5.D6.3.已知循环队列存储在一维数组A[O…n-1]中,且队列非空时front和rear分别指向队头元素和队尾元素。若初始时队列为空,且要求第1个进入队列的元素存储在A[O]处,则初始时front和rear的值分别是。A.0,0B.0,n-1C.n-1,0·D.n-1,n-14.若一棵完全二叉树有768个结点,则该二叉树中叶结点的个数是A.257B.258·C.384D.3855.若一棵二叉树的前序遍历序列和后序遍历序列分别为1,2,3,4和4,3,2,1,则该二叉树的中序遍历序列不会是。A.1,2,3,4B.2,3,4,1C.3,2,4,1D.4,3,2,16.已知一棵有2011个结点的树,其叶结点个数为116,该树对应的二叉树中无右孩子的结点个数是。A.115·B.116C.1895D.18967.对千下列关键字序列,不可能构成某二叉排序树中一条查找路径的序列是。A.95,22,91,24,94,71B.92,20,91,34,88,35C.21.89.77.29.36.38D.12,25,71,68,33,348.下列关千图的叙述中,正确的是。I.回路是简单路径II.存储稀疏图,用邻接矩阵比邻接表更省空间III.若有向图中存在拓扑序列,则该图不存在回路A.仅IIB.仅I、IIC.仅IIID.仅I、III9.为提高散列(Hash)表的查找效率,可以采取的正确措施是。I.增大装填(载)因子II.设计冲突(碰撞)少的散列函数2018年计算机408统考真题第2页,共8III.处理冲突(碰撞)时避免产生聚集(堆积)现象A.仅IB.仅IIC.仅I、IID.仅II、III10.为实现快速排序算法,待排序序列宜采用的存储方式是A.顺序存储B.散列存储C.链式存储D.索引存储11.已知序列25,13,10,12,9是大根堆,在序列尾部插入新元素18,将其再调整为大根堆,调整过程中元素之间进行的比较次数是。A.1B.2C.4D.512.下列选项中,描述浮点数操作速度指标的是A.MIPSB.CPIC.IPCD.MFLOPS13.float型数据通常用IEEE754单精度浮点数格式表示。若编译器将float型变量x分配到一个32位浮点寄存器FRI中,且X=-8.25,则FRI的内容是。A.C104OOOOHB.C242OOOOHC.C184OOOOHD.C1C2OOOOH14.下列各类存储器中,不采用随机存取方式的是。A.EPROMB.CDROMC.DRAMD.SRAM15.某计算机存储器按字节编址,主存地址空间大小为64MB,现用4MBx8位的RAM芯片组成32MB的主存储器,则存储器地址寄存器MAR的位数至少是A.22位B.23位C.25位D.26位16.偏移寻址通过将某个寄存器内容与一个形式地址相加而生成有效地址。下列寻址方式中,不属于偏移寻址方式的是。A.间接寻址B.基址寻址C.相对寻址D.变址寻址17.某机器有一个标志寄存器,其中有进位/借位标志CF、零标志ZF、符号标志SF和溢出标志OF,条件转移指令hgt(无符号.整数比较大于时转移)的转移条件是。"A.CF+OF=lB.SF+ZF=lC.CF+ZF=lD.CF+SF=l18.下列给出的指令系统特点中,有利于实现指令流水线的是___。I.指令格式规整且长度一致II.指令和数据按边界对齐存放III.只有Load/Store指令才能对操作数进行存储访问A.仅I、IIB.仅II、IIIC.仅I、IIID.I、II、III19.假定不采用Cache和指令预取技术,且机器处于“开中断”状态。在下列有关指令执行的叙述中,错误的是。A.每个指令周期中CPU都至少访问内存一次B.每个指令周期一定大于等于一个CPU时钟周期C.空操作指令的指令周期中任何寄存器的内容都不会被改变D.当前程序在每条指令执行结束时都可能被外部中断打断20.在系统总线的数据线上,不可能传输的是。A.指令B.操作数C.握手(应答)信号D.中断类型号21.某计算机有五级中断L4-L。,中断屏蔽字为M4M3汕M1M。,M;=1CO�尽4)表示对L;级中断进行屏蔽。若中断响应优先级从高到低的顺序是L4---L。---L2--+L尸L3,则L1的中断处理程序中设置的中断屏蔽字是。2018年计算机408统考真题第3页,共8B.高响应比优A先来先服。进程P1P2P3P4已分...

1、当您付费下载文档后,您只拥有了使用权限,并不意味着购买了版权,文档只能用于自身使用,不得用于其他商业用途(如 [转卖]进行直接盈利或[编辑后售卖]进行间接盈利)。
2、本站所有内容均由合作方或网友上传,本站不对文档的完整性、权威性及其观点立场正确性做任何保证或承诺!文档内容仅供研究参考,付费前请自行鉴别。
3、如文档内容存在违规,或者侵犯商业秘密、侵犯著作权等,请点击“违规举报”。

碎片内容

2011年计算机408统考真题

您可能关注的文档

确认删除?
VIP
微信客服
  • 扫码咨询
会员Q群
  • 会员专属群点击这里加入QQ群
客服邮箱
回到顶部