电脑桌面
添加小米粒文库到电脑桌面
安装后可以在桌面快捷访问

金属门安装方案VIP免费

金属门安装方案_第1页
1/14
金属门安装方案_第2页
2/14
金属门安装方案_第3页
3/14
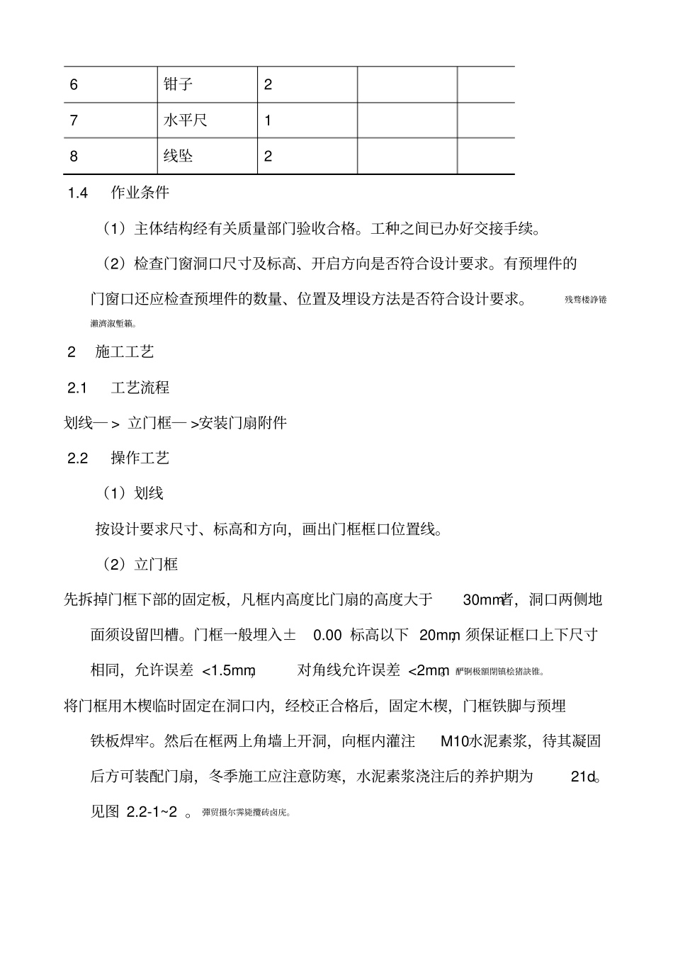
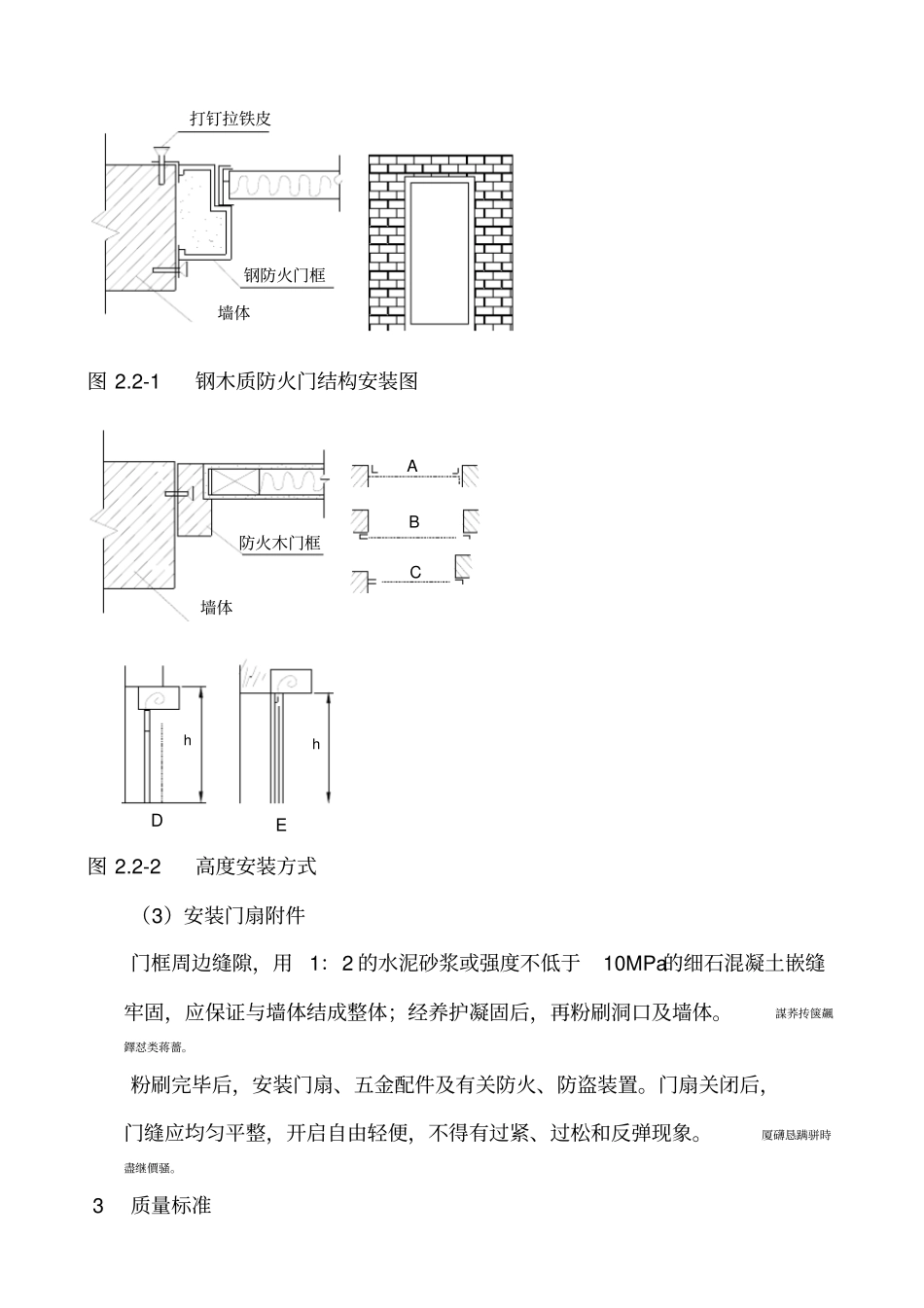
金属门安装方案1施工准备1.1技术准备熟悉防火门、防盗门的施工图纸,了解安装要点,依据施工技术交底和安全交底作好施工淮备。1.2材料要求防火门、防盗门的规格、型号应符合设计要求,经消防部门鉴定和批准的,五金配件配套齐全,并具有生产许可证、产品合格证和性能检测报告。矚慫润厲钐瘗睞枥庑赖。防腐材料、填缝材料、密封材料、水泥、砂、连接板等应符合设计要求和有关标准的规定。防火门、防盗门码放前,要将存放处清理平整,垫好支撑物。如果门有编号,要根据编号码放好;码放时面板叠放高度不得超过1.2m;门框重叠平放高度不得超过1.5m;要有防晒、防风及防雨措施。聞創沟燴鐺險爱氇谴净。1.3主要机具(表1.3)主要机具设备一览表表1.3序号名称数量规格说明1电钻2牧田64102电焊机1BX—2003水准仪14电锤2SDQ—775火扳手26钳子27水平尺18线坠21.4作业条件(1)主体结构经有关质量部门验收合格。工种之间已办好交接手续。(2)检查门窗洞口尺寸及标高、开启方向是否符合设计要求。有预埋件的门窗口还应检查预埋件的数量、位置及埋设方法是否符合设计要求。残骛楼諍锩瀨濟溆塹籟。2施工工艺2.1工艺流程划线―>立门框―>安装门扇附件2.2操作工艺(1)划线按设计要求尺寸、标高和方向,画出门框框口位置线。(2)立门框先拆掉门框下部的固定板,凡框内高度比门扇的高度大于30mm者,洞口两侧地面须设留凹槽。门框一般埋入±0.00标高以下20mm,须保证框口上下尺寸相同,允许误差<1.5mm,对角线允许误差<2mm。酽锕极額閉镇桧猪訣锥。将门框用木楔临时固定在洞口内,经校正合格后,固定木楔,门框铁脚与预埋铁板焊牢。然后在框两上角墙上开洞,向框内灌注M10水泥素浆,待其凝固后方可装配门扇,冬季施工应注意防寒,水泥素浆浇注后的养护期为21d。见图2.2-1~2。彈贸摄尔霁毙攬砖卤庑。打钉拉铁皮钢防火门框墙体图2.2-1钢木质防火门结构安装图防火木门框墙体ACBDEhh图2.2-2高度安装方式(3)安装门扇附件门框周边缝隙,用1:2的水泥砂浆或强度不低于10MPa的细石混凝土嵌缝牢固,应保证与墙体结成整体;经养护凝固后,再粉刷洞口及墙体。謀荞抟箧飆鐸怼类蒋薔。粉刷完毕后,安装门扇、五金配件及有关防火、防盗装置。门扇关闭后,门缝应均匀平整,开启自由轻便,不得有过紧、过松和反弹现象。厦礴恳蹒骈時盡继價骚。3质量标准3.1主控项目(1)特种门的质量和各项性能应符合设计要求。(2)特种门的品种、类型、规格、尺寸、开启方向、安装位置及防腐处理应符合设计要求。(3)特种门的安装必须牢固。预埋件的数量、位置、埋设方式、与框的连接方式必须符合设计要求。(4)特种门的配件应齐全,位置应正确,安装应牢固,功能应满足使用要求和特种门的各项性能要求。3.2一般项目(1)特种门的表面装饰应符合设计要求。(2)特种门的表面应洁净,无划痕、碰伤。4成品保护(1)防火、防盗门装入洞口临时固定后,应检查四周边框和中间框架是否用规定的保护胶纸和塑料薄膜封贴包扎好,再进行门窗框与墙体之间缝隙的填嵌和洞口墙体表面装饰施工,以防止水泥沙浆、灰水、喷涂材料等污染损坏铝合金门窗表面。在室内外湿作业未完成前,不能破坏门窗表面的保护材料。茕桢广鳓鯡选块网羈泪。(2)应采取措施,防止焊接作业时电焊火花损坏周围材料。5安全环境保护措施(1)安装防火门用的梯子必须结实牢固,不应缺档,不应放置过陡,梯子与地面夹角以60°~70°为宜。严禁两人同时站在一个梯子上作业。高凳不能站其墙头,防止跌落。鹅娅尽損鹌惨歷茏鴛賴。(2)作业场所不得存放易燃物品,作业场所应配备齐全可靠的消防器材。(3)从事电、气焊或气割作业前,应清理作业周围的可燃物体或采取可靠的隔离措施。对需要办理动火证的场所,在取得相应手续后方可动工,并设专人进行监护。籟丛妈羥为贍偾蛏练淨。(4)在施工过程中对于电锤等施工机具产生的噪声,施工人员应严格按工程确定的环保措施进行控制。(5)废弃物按指定位置分类储存,集中处置。(6)施工后的废料应及时清理,做到工完料经场地清,坚持文明施工。6质量记录对于特种门应检查生产许可证、产品合格证书和性能检测报告、进场验收记录和...

1、当您付费下载文档后,您只拥有了使用权限,并不意味着购买了版权,文档只能用于自身使用,不得用于其他商业用途(如 [转卖]进行直接盈利或[编辑后售卖]进行间接盈利)。
2、本站所有内容均由合作方或网友上传,本站不对文档的完整性、权威性及其观点立场正确性做任何保证或承诺!文档内容仅供研究参考,付费前请自行鉴别。
3、如文档内容存在违规,或者侵犯商业秘密、侵犯著作权等,请点击“违规举报”。

碎片内容

金属门安装方案

您可能关注的文档

确认删除?
VIP
微信客服
  • 扫码咨询
会员Q群
  • 会员专属群点击这里加入QQ群
客服邮箱
回到顶部