电脑桌面
添加小米粒文库到电脑桌面
安装后可以在桌面快捷访问

钢结构专业分包合同VIP免费

钢结构专业分包合同_第1页
1/15
钢结构专业分包合同_第2页
2/15
钢结构专业分包合同_第3页
3/15
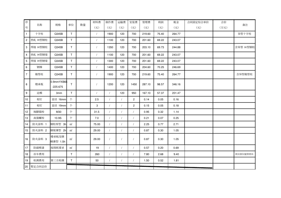
钢结构工程专业分包合同签订地点:甲方(全称):乙方(全称):根据《中华人民共和国合同法》、《中华人民共和国建筑法》及有关法律、法规,遵循平等、自愿、公平和诚实信用的原则,结合本工程实际,为明确双方的责任、权利和义务,经甲、乙双方协商一致,订立本合同。第一条、工程概况1.1、工程名称:1.2、工程地点:第二条、承包内容及方式:2.1、承包内容:项目主体施工A标段钢结构构件制作、运输和安装;图纸全部相关节点的二次深化设计。2.2、承包方式:本工程采用“包工不包料(包辅料),包工期,包质量,包场内外所有检测试验费,包提供完整资料,包安全文明施工,包环境保护,全面负责本合同范围内的全部工作内容,处理好主管部门关系”。第三条:工程量计算及单价所含内容3.1、本工程合同总价款由各子项工程量乘以‘合同固定综合单价’之和组成,详见下页报价表。报价表内1-9项合同固定综合单价为不含材料单价(含辅材),10-17项合同固定综合单价为含材料的全费用单价。钢结构制作安装过程中所需的机具,不限于焊条焊剂等辅材,以及满足甲方要求的劳保及安全防护用品均包含在各项承包单价内,合同签订后乙方不得以任何理由调增合同固定综合单价。工程子项名称、工程量、单价详见下附表:序号名称规格单位数量材料费(元)制作费(元)运输费(元)安装费(元)管理费(元)利润(元)税金(元)合同固定综合单价(元)合价(万元)备注1十字柱Q345BT/1900120700219.6075.40264.77异型十字柱2热轧H型钢柱Q345BT/1100120700201.6069.22243.073焊接H型钢柱Q345BT/1350120700203.1069.73244.88含异型H型钢柱4热轧H型钢梁Q345BT/1100120700201.6069.22243.075焊接H型钢梁Q345BT/1300120700201.6069.22243.076钢梯Q345BT/1400120700204.6070.25246.697箱型柱Q345BT/1900120700219.6075.40264.77含异型箱型柱8楼承板0.9mmYXB65-225-675T/12001201450287.1098.57346.169边模3mmT//120950167.1057.37201.4710栓钉直径16mm个2.5//20.140.050.1611栓钉直径19mm个3//20.150.050.1812地脚锚栓M30个31.5///0.950.321.1413高强螺栓10.9S个7.0///0.210.070.2514防火涂料1钢柱厚型3h㎡75.00///2.250.772.7115防火涂料2钢梁薄型2h㎡29.00///0.870.301.0516防火涂料3楼承板及钢梯薄型1.5h㎡29.00///0.870.301.0517防腐喷漆按图纸要求㎡19///0.570.200.6918吊车费用T260///7.802.689.40项目部仅提供塔吊19检测费用第三方检测T50///1.500.521.8120暂定合同总价备注:1、钢结构安装时项目部仅提供塔吊,需用汽车吊等其他调运工具时,钢结构公司自行解决,其费用已计算到上附表吊车费用一栏(如需100T以上吊车则由甲方免费提供)。2、此报价工程量是以2017年7月31日所出图纸标注的理论重量计算,最终以实际深加工图中的工程量据实结算。3、本报价结合2016年7月20日所出的结构图纸和2017年7月31日所出的电子版结构图纸。4、本报价按照构件散装考虑安装费用而不是整体吊装,如需整体吊装费用另行考虑。3.2、工程量计量:上附表1~9项工程量按照最终实际施工的深化设计图纸后主材的理论重量结算计量;上附表10~13项即栓钉、地脚锚栓和高强螺栓工程量以实际深化图纸理论数量为准;上附表14~17项工程量以设计深化图纸和图纸要求使用理论面积为准;上附表18~19项的工程量以表中1~7项主材图纸理论重量为准。3.3、主材图纸理论重量仅仅指主材本身,不包括其附加栓钉重量、螺栓重量、焊缝重量,包括钢梁与混凝土连接部位预埋件重量、钢柱脚和加劲板及连接板重量,计算时不扣除主材因施工所必需开孔的重量。3.4、施工过程中,因工程确实需要对部分施工内容进行变更,甲乙双方应共同协商并在征得业主同意后,依据有关部门审查通过的变更工程施工设计图等文件,乙方方能施工。变更结算依据合同第二页报价表相同类别单价计取工程造价,如报价表中无相同类别依现行定额单价计取工程造价。3.5、A1-1二层已安装完成的12根十字柱单价按6569.8元/T,地脚锚栓单价按33.7元/个进行结算,随第一次工程款一次付清。第四条、合同工期4.1、乙方接甲方进场通知后三日内做好施工现场准备工作。4.2、合同工期:2017年9月15...

1、当您付费下载文档后,您只拥有了使用权限,并不意味着购买了版权,文档只能用于自身使用,不得用于其他商业用途(如 [转卖]进行直接盈利或[编辑后售卖]进行间接盈利)。
2、本站所有内容均由合作方或网友上传,本站不对文档的完整性、权威性及其观点立场正确性做任何保证或承诺!文档内容仅供研究参考,付费前请自行鉴别。
3、如文档内容存在违规,或者侵犯商业秘密、侵犯著作权等,请点击“违规举报”。

碎片内容

钢结构专业分包合同

您可能关注的文档

确认删除?
VIP
微信客服
  • 扫码咨询
会员Q群
  • 会员专属群点击这里加入QQ群
客服邮箱
回到顶部